剑之川开荒新手攻略(该攻略已过期)
附带链接装备链接:【腾讯文档】装备https://docs.qq.com/sheet/DUVBCdmVZS3ZoaHdJ?tab=BB08J2
剑之川大型入门攻略(目前46级)
说明:1.因存在自然数攻击力加成和百分比攻击力加成,后文统一自然数攻击力加成为:攻击力;百分比攻击力加成为:百分比攻击力;2.本文未参考其他任何攻略,如有雷同,纯属对游戏理解的共识;3.攻略内容主要为我当前体验到的内容,因每个人抽卡资源不同,游戏体验会略有差异;4.buff或部分基础说明可以直接在游戏内查看百科;5.氪金部分视个人财力状况而定,有人欧有人非(帮友有6元啥都有了的,而我目前
| 剑之川强度榜排名 | 侠客数据对比 |
首先本人是新玩家没有参与过内测,但是看了论坛里也没有比较全面的分析,所以我耗时2年半自行分析了一下1、这个表格不是绝对值,只是相对的分析,个人分析可能有计算不准确的地方,仅供参考,如果你有不同的见解,可以探讨2、经脉,潜能,技能,数据太多了,所以我写的比较简洁3、有的数据我没有写上去,比如叶雨时经脉加内防和生命,诸葛是外防和生命,因为所有坦克都是加防,输出都是加30增伤,战士都是加15增伤和
减脂餐每日Tips(持续更新中)
1.成都-浣花溪-华山河(丹青商店兑换)2.山中破庙-猛鼠帮帮主(第一次必得生元丹,后续看脸)3.狸花猫-喂食4.大慈寺-斋堂-斋堂小僧(送斋饭)-第一次1000文前往居室找吾真送玄清丹丹方-后续再送多次1000文送桐油伞图纸(不建议)5.玄阙地宫旁-飞鸿仙子(概率出飞鸿心经残页,保底两天一张)6.郁城-神庙-圣水/宣誓(随机BUFF)7.食物饱食度(点完星盘cd是4h/次)(1)水
霸上草原在哪里?
怎么也找不到啊?在哪呢?
欣赏不动头上那一坨
【剑之川漫画】玄阙宫双少勇闯竞技场
本剑川之主带着悉心培养的满潜墨七、满潜玉尺勇闯竞技场,本以为玄阙机甲降世,毁天灭地,称霸剑川,谁料到……#对决剑之川 #剑之川漫画
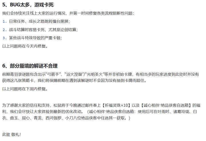
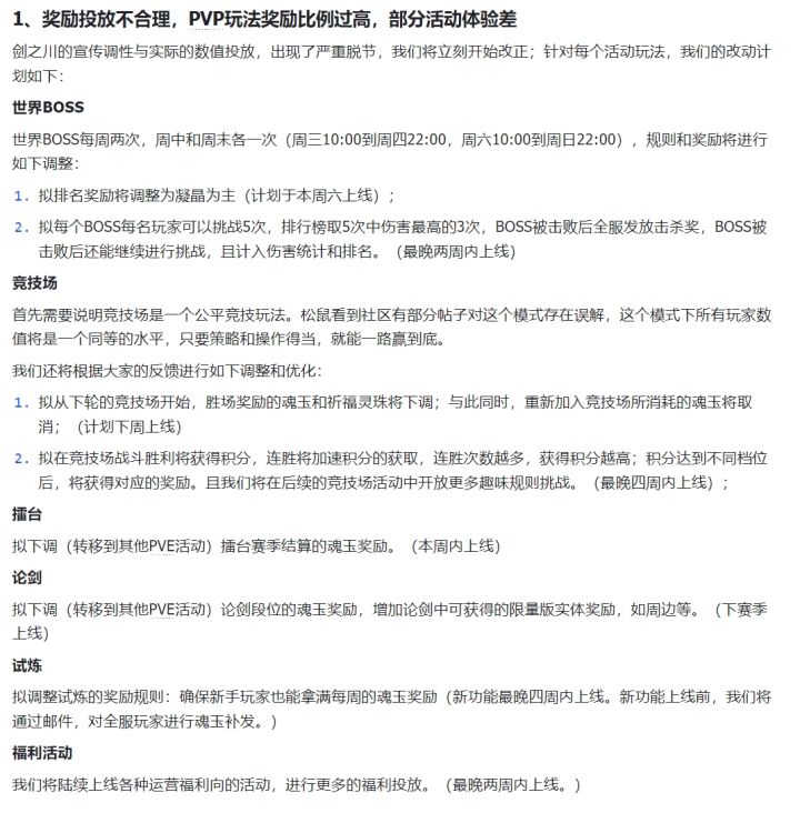
《对决!剑之川》今日之诚恳接受批评+补偿
各位剑川之主,大家好!先讲重点:松鼠诚恳接受大家批评+改正承诺,并将于今晚通过邮件奉上【祈福灵珠×10】以及【诚心相伴·绝品侠客自选箱】(箱子内容见正文截图)。感谢各位对汉家松鼠及《对决!剑之川》的支持与包容!今天是剑之川上线的第二天,在大家的督促声中,我们非常荣幸并惶恐的收到了AppStore的重磅推荐——在此仍旧针对游戏内存在的问题给大家造成游玩影响表示道歉,并公示我们改进计划和实施结果如
新年快乐~
新年快乐~恭喜发财~祝各位up,100抽全满普池永远不歪10连2金3金~#对决剑之川 #对决剑之川手游
新手开荒不卡关
目录一、角色选择二、开荒流程三、注意四、剑阵boss低配越级视频一、角色选择1.凌雪 凌雪我个人建议至少抽一个,能大大增加游戏体验,长期不会被替代,再加上爬塔群怪多,主角大招清不过来。#对决剑之川 2.100抽和自选 个人推荐白衣、曲玉,可以先抽30抽新手池,没有再用自选补。3.普池 普池有50%概率歪,所以除了欧皇和氪佬请谨慎抽取,红圈是有一定强度的角色,优先抽池鹭。4.
空空如也
也许宝藏只是换了个藏身之处