易玩(上海)网络科技有限公司
公司地址:上海市静安区灵石路 718 号 B1 北楼
注册地址:上海市闵行区紫星路 588 号 2 幢 2122 室
投诉举报邮箱:kefu@taptap.com
连账号都注册不了……
2020年12月15日起,1年半全收集通关
各位大佬基本武功怎么来的
那排行榜第一1450级是啥意思啊😁😁别人都一百多级,差距十倍!什么情况😈😈😈😈
这游戏不能充值吗点了没反应是
不能注册都进不去,大坑,平台越来越拉
进进不去。这什么鬼?
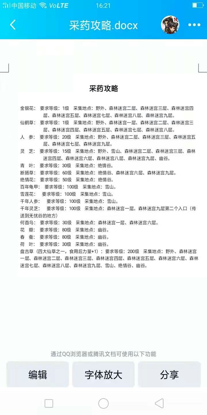
攻略(武功图少了一张懒得截了)
采集武功boss
Qq群多少?
Qq群号多少
密码忘了 怎么找回
空空如也
也许宝藏只是换了个藏身之处