关于轻羽为首的控制职业如何打灵燕6的罪体
1.近期灵燕6的罪体越来越多了,很多控制为主的职业抱怨打不过或者不好打灵燕6的罪体,其中轻羽拔得头筹,毕竟没控制就算了,伤害也刮,所以这里给为此头疼的玩家一个打灵燕6的思路,希望能和大家一起交流分享。2.因为灵燕6无法冰冻和定身,但是魔堡的绝技魔爪是可以无视灵燕6和防御壳子拉罪体的,用魔堡起手拉罪体,起手一套技能链,之后用下链的永夜接上沉默循环上链,靠破掉壳子来打浮空,伤害够两套就能带走,伤害不
玉玲珑用不用带黑白剑。
哥哥们,玉玲珑用不用带黑白剑啊,要是不用的话换狂龙还是荆棘,求指教。
afk了两个月左右,回来后有点不会玩了
心法好像没什么变化?装备目前是最早那个版本的奥义流左先生,带了龙套和项链的,大概无尽15层左右,一直不是很肝,装备镶嵌的符文等级才3,4级。目前在推新主线,打最低难度都会被破甲。问题1,装备怎么升60。问题2,目前每天的钥匙,体力怎么分配。问题3,左先生现在装备应该往哪个方向走,以及装备出处
这个怎么办?
玉玲珑罪体技能搭配
碰见起手永夜的等万华腿就行+1难度先观察对手搭配机制然后这套技能的话很柔化链一链二都可以作为主输出的个人大的挺轻松的这几天不喜勿喷
通用的“魔抓”大法
打全职业通用,如果罪体不过来在那里原地放技能,记得上下移动一下免得莫名中个螺旋丸什么的
飞镖怪他一抬手就可以格挡,符咒怪他的符咒出现的时候格挡,看着红色范围格挡会提前,炸弹怪看炸弹显示范围,站在⭕️里面就行
铁公主木桩短链2.0《断指流》
15号更新完之后,和群里的大哥们一起调试了各种链子,今晚在我R皇最后的微调指点中最新的短链出炉啦!这次的链子依旧只需要紫1的守正羁绊就能完整打出哈装备方面没有过多研究,尽量多弄些减cd。也可以下魔套上两个传说试试,不过我是试不动了…唯一一个缺点,费手指....此套技能链子为木桩专用,在打上链时需要对暴虐流星以及飞驰流星进行手动打断,以达到完美衔接的效果。虽然说铁公主的木桩还是那啥对吧,
各位大佬帮我看看我下面一件ss该换什么 99还是司法鞋😁😁😁
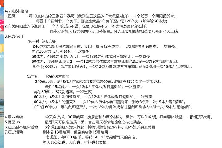
上个动态好像把版本攻略发了,这次直接单立一个动态。有需要自取。跟自己情况相适应就行。当做五一礼物了。兄弟们玩的快乐。😁😁😁😛😛😛