首页
排行榜
发现
云游戏
PC 游戏
动态
发布
论坛
TapTap 制造
聚光灯 GameJam
开发者中心
创作者中心
下载手机 APP
扫码下载
Android APK 下载
版本:v
App Store 下载
版本:v
下载 PC 版
Windows 版下载
版本:v
下载 TapTap
TapTap 手机 APP
扫码下载手机App
Android APK 下载
版本:v
App Store 下载
版本:v
TapTap PC 版
Windows 客户端下载
版本:v
blank大叔
关注
blank大叔
关注
2021/04/30
373 浏览
攻略心得
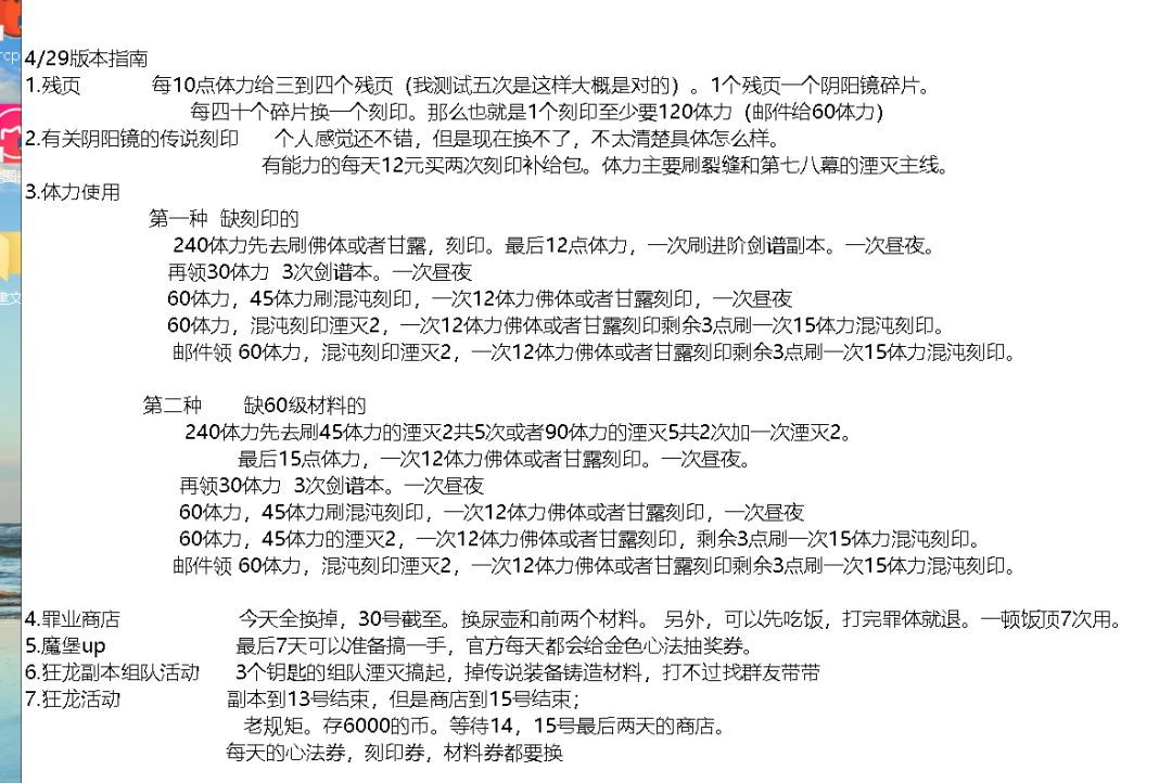
上个动态好像把版本攻略发了,这次直接单立一个动态。有需要自取。
跟自己情况相适应就行。
当做五一礼物了。兄弟们玩的快乐。😁😁😁😛😛😛
4
3