宠物望天犼测评
大家好,我们是新一代写手天团(惜缘、清融、笑语、无语、狍狍、奥特校长)今天为大家带来宠物测试!🥳🥳🥳青曜宠物六选开箱任何档位无脑开望天犼!青曜宠物五选开箱白嫖专注升熊,熊3星后再开狐氪金版五选升宠顺序:1熊→3狐→1鸦→3熊→5狐——————————————望天犼技能分析(以下简称:犼)1、战宠技:佩戴神仙释放神魂体系技能的伤害随着回合递增且额外附带真实伤害。并且减少敌方攻击最高
赤魇幻灵测评
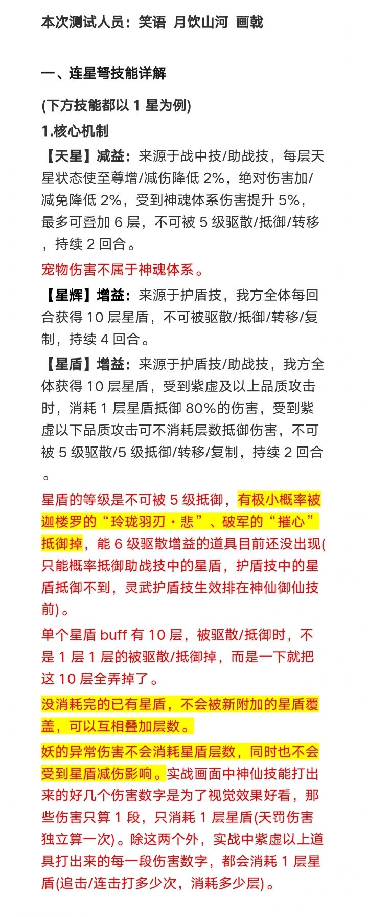
本次测试人员:笑语、月饮山河 1.赤魇幻灵价格与碎片需求和紫虚幻灵一致,还是0阶50、1阶100、2阶200、3阶400、累计750碎片。 2.赤魇/紫虚幻灵可以同时助战,保留了紫虚幻灵全部效果。元宝充足的人紫虚幻灵还是需要买,虽然增益会被驱散已经废了,但减益目前驱散不了还有用,并且幻灵本身还有不错的属性加成。 3.赤魇幻灵技能1阶为质变,机制解锁,属性增幅比例最多。赤灵效果只作用
赤魇幻仙·夫诸测评
图片如果看着模糊,点一下就清晰了
【写手团评测】赤魇天书·白鹿镇山谱攻略
详细内容见图片
赤魇宠物·千机天工猴测评
本次测试人员:笑语、画戟、修行、月饮山河、IE、小二 一、星级替换猴与兔属于同级别强度,多数时候猴略强,猴兔同星级情况谁主谁副都行,猴的站位大于核度佩戴(参考下方猴实战第2点),谁星高谁给主核。0猴可把任意青曜宠物或2/3星鲤换下阵,其它有星紫虚宠都无法下阵,0兔比0猴稍强(0猴2技能只能放1次,兔能放3次),1猴换5虎。老区白嫖注意猴兔只用上一个0星,第二个0星负提升。新区白嫖0猴不
赤魇星姬·奎木狼&房日兔评测
直接长图
紫虚法宝测评
测试人员:笑语 画戟
紫虚法攻略
法相升星需求与充值合成640精华1星300精华2星500精华满附体属性属性最下面的法相伤害加减是最新的外层属性,不知道什么意思的,可以理解为把所有伤害计算完后再乘以这个25%比如对方本来对你造成10亿伤害,但受到法相减伤后只会受到10亿-10亿×25%=7.5亿伤害,法相增伤同理,减法变加法满聚法属性0紫虚聚法槽:1紫金,2幻彩,2青曜2紫虚聚法槽:1紫金,2幻彩,2青曜,1紫虚
紫虚天书·水镜灵影卷测评
紫虚宠物·孤云烈风虎测评
提一嘴老区基金党这期蜂和虎二选一的话选虎更强