紫虚幻仙·乘黄测评
第4期活动是紫虚神仙3,有3个女神仙,欢迎加入道友交流Q群1061830436,不过小心本群正常人不多过来补个开箱,
紫虚灵武·九玄卷测评
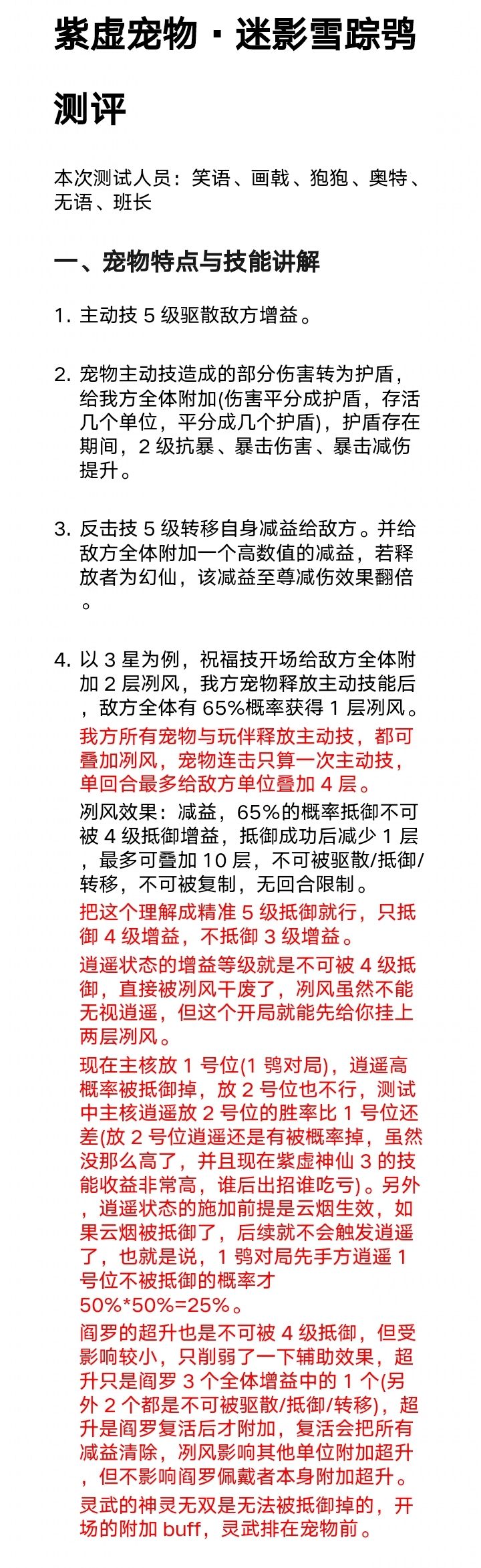
紫虚宠物·迷影雪踪鸮测评
紫虚天书·贪狼碎剑谱测评
忘了一个贪狼书的最大缺点,贪狼书目前的一半强度来源于控制,而它的控制都是5级不可驱散,将来多出几个6级驱散自身减益道具贪狼就凉了,所以目前几个月贪狼强度还是有的,但以后保值就别想了。
紫虚天书·破军戮阵书攻略
青曜宠物—通天九尾狐简评
大家好我是写手团橘子,本来带来青曜第四只宠物通天九尾狐,废话不多说直接开始攻略感谢本次攻略人员:橘子,秋水,三岁⚠️优势:1,444级增益(4级转移4级抵御4级驱散)2,噩兆印记降低护盾值,引爆后伤害爆炸3,祝福技战斗全程降低敌方全体绝对增减伤,至尊增伤以及宠物的伤害加成4,二星可替换三星狗子作为主核劣势:1,输出不够爆炸属于一只输出型辅助宠物😄😄😄😄😄😄😄实战建议:狐狸玩伴
紫虚宠物·琉璃金花鼠测评
这个两个月左右新区,鼠比同星鲤弱一点,是对于同是新区的两个人对打,如果是新区氪佬打老区,鼠会更强。
《紫虚凌云》紫虚第一代神仙测评
书卷携来寓紫虚,凭高凝眺更无余(公众号那边胜率表有误,以这的为准),点这链接看一、前言:各位道友大家好,黄河走东溟,白日落西海,逝川与流光,飘忽不相待。天可补,海可填,南山可移,日月既往,不可复追。又是人间年尾,空将心事付流年,一眨眼、又增一岁。道友这款游戏经历了红、金、紫金、幻彩、青曜各色版本的更新迭代进入了第六个年头,在牛尾虎首之际,道友也即将上线全新的版本:《紫虚》第一批紫虚品质的神
紫虚装备攻略
装备养成材料需求注:不推荐熔铸幻彩装备,熔铸后无技能,只是加一点全体基础属性,幻彩装备留给其他核佩戴效果更好。紫虚装备简单介绍套装技能一件套:自身绝对伤害加成提升40%,释放技能时10%概率造成双倍伤害。二件套:受到暴击伤害时,本次暴击伤害减免提升40%,每次受到技能攻击时,绝对伤害减免提升15%,最多叠加3次。三件套:绝对伤害减免提升30%,至尊伤害减免提升20%。四件套:自身暴击
紫虚灵武·夜昼斧测评