多兰攻略
元旦限定,机制输出牧,每7秒回溯回血,丢延时炸弹/种子,延时期间法伤/无敌,结算伤害/回血本质和云霄类似。回溯、炸弹和种子是无视距离全图索敌。 7秒为5名残血队友回溯血量,回溯为新机制,无视禁疗、减疗,同时也不吃友方的治疗增益。如橡木盾3圣效果为降低治疗效果30%,伏地魔3圣为黑雾中禁疗,我方多兰可以无视此类负面,强行抬血,不过我方神农的治疗效果提高30%等增益也吃不到。回溯具体效果为:
关于一些弓法布阵的个人见解
许多萌新玩家常问“该怎么布阵”,这里谈下我的个人见解。 弓法布阵核心要义:“69”布局。“69”是敌我双方的站位。布阵的关键在于有人掩护抗伤,有人集中输出。“69”的圈代表火力集中点,延伸出去的线就是承担掩护、吸收伤害的位置。抗的越久输出团就能输出更久。 基于上述原则,结合上一期提到的抽卡推荐,接下来谈谈弓法盾的站位思路。 一、掩护抗伤位 1、前排抗伤:负责吸收敌方主要火力,优先选择无敌技
圣诞老人攻略
薇薇安和死骑结合体,召唤流的又一大核心,满配每7秒放礼物、每10秒丢礼物复制友军,队友捡到能开出来继承自身技能和150%属性的雪人,雪人普攻附带降攻速、降移速,开礼物还有敌军范围命中清零的负面,自身生存能力也拉满。 和薇薇安最大不同的是老人可以更容易复制到近战单位,菜刀和弓法通用,而且薇薇安复制1个需要16秒。 所有召唤物都是根据面板属性复制,只会区分是自身还是被召唤者的继承,圣诞老人召唤物
普池第四期(低中高顶)氪-强度排名
强度排名我们根据低氪、中氪、高氪排名区分一、区分低中高氪1、低氪1️⃣梅林以上火神以下:2️⃣阵容普遍以弓法混合为主,阵容完整度不全,主要缺乏输出。3️⃣排名可为:库里-火龙-辛普森-伏地魔-炎魔-橡木盾2、中氪1️⃣火神以上蚩尤以下2️⃣阵容拥有拥有梅林、火神、赫尔墨斯、后裔,阵容依然是弓法为主,且阵容弓法体系较为完整不缺aoe,缺乏肉盾及定点伤害3️⃣排名可为库里-辛普森
普4斯矛格技能解读及抽取推荐
官方稀有度T0,实战强度T0,推荐抽取SSS和炎魔一样为大型单位,方阵没有士兵,基础属性会比同兵种英杰多20%-30%的攻击血量防御属性一、主动技能1️⃣ 战斗开始生成【厚重鳞甲】,最多持续30秒【厚重鳞甲】:移速降低20%-获得抵消60.0%最大生命的伤害的护盾-期间降低60.0%受到的物理普攻伤害-使近身的所有敌军的双防降低80%2️⃣ 每10秒触发,积蓄炽焰龙息、直至第10秒
新人入坑全攻略!!!五一新鲜出炉
各位新萌好,我是杨戬区的玄魔邪舞,五一快到了,新区也要开了,估计会进一波新人,这里给大家做一点入坑攻略,交流QQ群:1035456391(1)兑换码:全兑换完大概能抽800次,另外别忘记在签到里补签,也有一些卷(2)英雄培养:这游戏的英雄养成分为星级和圣物,星级最高6级,每额外抽出一个本体(20碎片)可以升一级;圣物最高5级,可以用通用能量升级(非常慢),也可以用专属能量升级(需要英雄碎片兑换
芊叶(童话)t0限定灯神
增益/输出法,弓法队辅核,稳定给c位技能型辅助带其超神。 5圣开局压一波,4圣前半分钟双倍再压一波,期间稳定辅助核心。 每8秒发动一次愿望,自身和攻击最高远程队友可以吃到,全场范围索队友,实时判定双攻总合最高的远程,目前是弓为主,后续应该会整体加法师的物攻,并非按开局面板。共三大愿望,轮续进行。【破灭】每2秒对两名敌军英杰造成250%的双攻半真伤,和索隆的戒指类似,但是戒指无视减伤和防御,
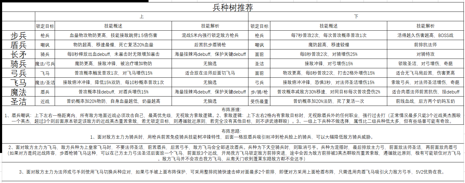
职业树,兵种树,全英杰属性,装备属性解析
本帖长期更新萌新参考,数据帝如果想要自己分析,可以留言我拿信源链接和测试模拟方法。以上为兵种克制关系,所有英杰基础属性,职业树加成和技能等效伤害,兵种树逻辑分析,后期有空会分析一些冷门英杰运用场景,不浪费陪跑英杰。信源:游戏内明文数据,游戏内测试,wiki数据------分割线------11.15以上为现版本属性,已经过数据更新,装备数据有些我还没刷到,刷到实时更新,祈祷我不是非酋,
氪蚩尤以下的新手建议
引言:这是个卡牌游戏,满星英杰才强,耐住寂寞存足够的抽等好的池子。 氪金在蚩尤以下玩弓法队(想入普池的建议把限定T0池抽的七七八八再入普池,普池期望是360抽出一星,运气不好上万抽都抽不满星一个,抽满星还可能不是你想出的),英杰推荐如图。一、抽奖卷的来源 https://www.taptap.cn/moment/671301731207876422?share_id=a77d2b6768d4&
普4炎魔技能解读及抽取推荐
官方稀有度T0,实战强度T0,推荐抽取SS和火龙一样为大型单位,方阵没有士兵,基础属性会比同兵种英杰多20%-30%的攻击血量防御属性一、主动技能1️⃣ 战斗开始触发,生成1根【炼狱锁链】环绕自身,持续全场。每累计存活30秒,都额外生成1根炼狱锁链(最多存在3根)。【炼狱锁链】:自动寻找范围内未被锁笼镇压的敌军英杰,对其造成600%的物攻伤害井镇压10秒,镇压结束或镇压期间目标阵亡锁链会回