首页
排行榜
发现
云游戏
PC 游戏
动态
发布
论坛
TapTap 制造
聚光灯 GameJam
开发者中心
创作者中心
下载手机 APP
扫码下载
Android APK 下载
版本:v
App Store 下载
版本:v
下载 PC 版
Windows 版下载
版本:v
下载 TapTap
TapTap 手机 APP
扫码下载手机App
Android APK 下载
版本:v
App Store 下载
版本:v
TapTap PC 版
Windows 客户端下载
版本:v
人事部赫默
关注
人事部赫默
关注
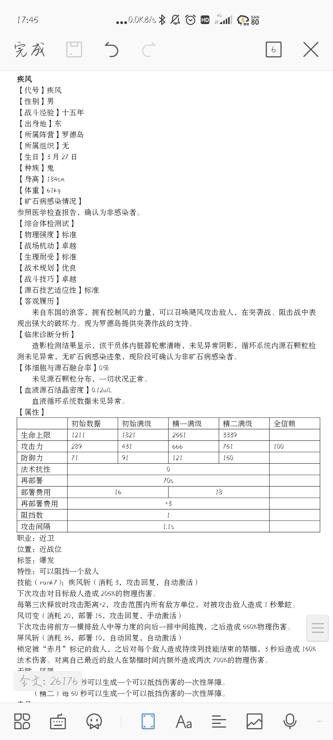
看图填空:疾风( )
修改于
2020/05/06
357 浏览
同人
“我是疾风,罗德岛的博士,如果需要帮助,随时都可以叫我,我随叫随到。”
导航页
https://www.taptap.com/topic/11551516
4
12