(新版)官府(微氪——零氪)玩法 个人意见,酌情考虑。
精华修改于2021/02/082.9 万浏览游戏攻略
这是一个官府0氪金的玩法,但是要肝一点。
如果考虑五转进官府,又没有天残或者五行拳之类的做副手控制的,那么可以参考一下这个套路了。
————————————————————————
兵器用百鸟朝凤枪。
内功嫁衣神功,肝不出来就丹心决。
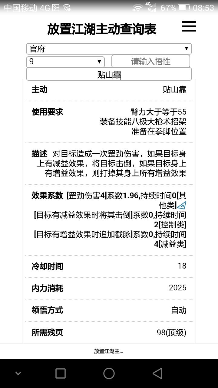
招架用八级大枪术(用八级大枪才可以满足释放贴山靠的条件)。
拳脚用八级拳互备九宫六合掌,轻功用十阵决。
————————————————————————
先说这一套的优点,
1.弥补了氪不起天残(天残腿)五行(拳)缺少控制的尴尬。
2.无论是嫁衣还是九宫都可以通过日常历练古寺失窃来获得。
3.在控制技能冷却方面要节约7s左右。
————————————————————————

九宫的主动技能可以使对方减速,这个减速既可以用来降低对方的攻击频率又可以起到触发瘫痪的作用。

而八级拳(血条消失魔法)的主动贴山靠,在造成巨额真实伤害的同时,在对方身上有减益状态时会触发瘫痪。

在后期喝茶中九重贴山靠冷却在18s左右,烟柳锁池塘(九宫主动技能)冷却时间在17s左右。

而九重天残的冷却时间是25s
而我们的思路,是在嫁衣鸟枪打完一套扔枪的时候,迅速利用九宫来触发贴山靠的瘫痪来达到控制效果。
而平均18s的一个控制相比较于天残的25s节约了大概7s左右,当然缺点也很明显,容错率小,氪金的官府只需要点击一次就可以触发控制,而九宫必须点两次,如果一个不慎在释放九宫的时候被控制了,那么控制链断掉了,后面就难打了。
把握好释放的时机,最好是在十阵决控制末尾就释放,这样出错的几率较小。
————————————————————————
而在金麟子的视频测试(AV63023439)中铜人总共10W的血,谁用的回合数最少,说明谁伤害最高。同样的回合数下,谁最后一回合使铜人剩余的血量最少,谁伤害最高。内功固定嫁衣,加力固定750,主手固定昆仑掌,轻功固定烟云,加点固定不变,唯一变的就是副手!
经过测试我们可以得知
天残41回合,最后一合剩余1025
五行拳43回合,最后一合剩余520
五煞神掌42回合,最后一合剩余2097
九宫六合掌40回合,最后一合剩1618
玄冥神掌41回合,最后一合剩余2678
灵犀一指44回合,最后一合剩余233
寒冰鬼爪41回合,最后一合剩余2765
花零流水掌42回合,最后一合剩1181
太玄功43回合,最后一合剩878
因为两种测试之间浮动并不是很大,只有伤害稳定与否的区别。所以没法细分排名,只能这样粗分:
第一梯队:九宫六合掌
第二梯队:天残腿法
第三梯队:玄冥神掌,寒冰鬼抓,花零流水掌,五煞神掌
第四梯队:五行拳,太玄功,灵犀一指
得出结论:九宫的副手伤害高。
在金麟子的视频中还测试了一些别的门派的副手伤害,因为这里主讲官府所以我就不一一复述了。
但是测试和实战相比毕竟有较大差距,所以以上测试仅供参考,具体实战还要看个人的喜好。
———————————————————————
当然了有一把好的神兵对于官府来说是非常重要的。

最后,总结一下,九宫六合掌作为一流的副手,获取难度又不是太高,在你没有天残五行的情况下是较好的选择,而如果你有五行天残,那么你可以按照自己喜欢的来配,毕竟天残的特效是真的好看~
————————————————————————
这里放上我用到的攻略网站:
(金麟子的测试视频)
(放置江湖主动技能查询)
(看完了可不能白嫖哦(ฅ• . •ฅ)ﻌﻌﻌ♥)


