首页
排行榜
发现
动态
云游戏
PC 游戏
论坛
创作者中心
开发者中心
TapTap 制造
聚光灯 GameJam
发布
下载手机 APP
扫码下载
Android APK 下载
版本:v
App Store 下载
版本:v
下载 PC 版
Windows 版下载
版本:v
下载 TapTap
TapTap 手机 APP
扫码下载手机App
Android APK 下载
版本:v
App Store 下载
版本:v
TapTap PC 版
Windows 客户端下载
版本:v
雪鹰领主
关注
雪鹰领主
关注
《雪鹰领主》手游坐骑图谱
雪樱
精华
2019/11/15
38 浏览
攻略
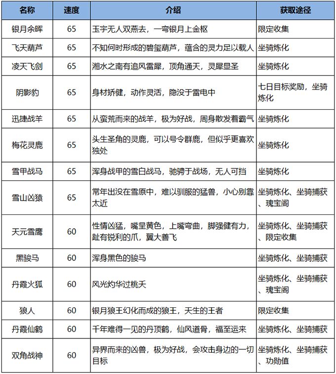
《雪鹰领主》手游中,坐骑有5个品阶,分别是灵品、幻品、玄品、圣品、尊品和神品,下面给大家介绍每个品阶下有哪些坐骑。
神品坐骑
注:速度85的为稀有坐骑。
尊品坐骑
注:速度75的为稀有坐骑
圣品坐骑
注:速度65的为稀有坐骑。
玄品坐骑
注:速度55的为稀有坐骑。
幻品坐骑
注:速度45的为稀有坐骑。
灵品坐骑
以上就是《雪鹰领主》手游中所有的坐骑啦,收集指定坐骑还能兑换收集类坐骑和道具哦。