首页
排行榜
发现
动态
云游戏
PC 游戏
论坛
创作者中心
开发者中心
TapTap 制造
聚光灯 GameJam
发布
下载手机 APP
扫码下载
Android APK 下载
版本:v
App Store 下载
版本:v
下载 PC 版
Windows 版下载
版本:v
下载 TapTap
TapTap 手机 APP
扫码下载手机App
Android APK 下载
版本:v
App Store 下载
版本:v
TapTap PC 版
Windows 客户端下载
版本:v
青丱
关注
青丱
关注
一图流
精华
修改于
2019/11/01
2697 浏览
攻略
部分资料来源于百度贴吧,感谢
brother_jiong、qqfeili、古斯塔夫
发布的攻略信息,感谢大佬!
每日加成
个人建议周四抓魔宠,周六刷突袭,周日刷首领。
开服这段时间每日加成效果翻倍哦
魔宠
突袭
首领
推图
注意,玩肉的通关属性要求远高于上图。
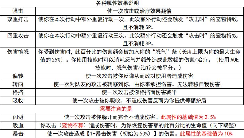
各种属性说明
等级奖励
持续更新
传奇宠物的效果描述中(每回合)是指每次你选择技能的时候。
28
32
49