首页
排行榜
发现
云游戏
PC 游戏
动态
发布
论坛
TapTap 制造
聚光灯 GameJam
开发者中心
创作者中心
下载手机 APP
扫码下载
Android APK 下载
版本:v
App Store 下载
版本:v
下载 PC 版
Windows 版下载
版本:v
下载 TapTap
TapTap 手机 APP
扫码下载手机App
Android APK 下载
版本:v
App Store 下载
版本:v
TapTap PC 版
Windows 客户端下载
版本:v
大秦帝国之帝国烽烟
关注
大秦帝国之帝国烽烟
关注
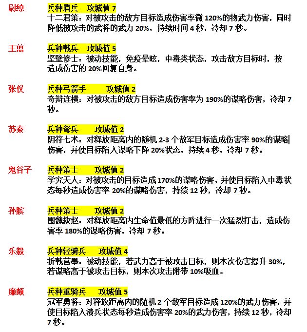
《大秦帝国》武将兵种、技能说明(1)
欣欣互动
2019/10/15
586 浏览
攻略
拒绝回合战斗,还原真实战场,正版IP授权、战国真即时战略手游《大秦帝国》二测将于10月25日开启。诸侯热血争霸,诸子百家对决,名士云集,将星璀璨,年度最火爆历史战争大戏,为你恢弘开启!
下面将介绍《大秦帝国》武将兵种以及技能说明:
大秦帝国之帝国烽烟
7.2
养成
多人联机
策略
1