拔刀剑之奥义流(奥义流拔刀攻略已更新至2023年9月30日)
修改于2023/10/143.7 万浏览拔刀攻略
这里是杀殿,游戏ID杀生丸殿,《托拉姆物语》谙世公会的一员萌新,国服已经开放到五阶技能版本啦!拔刀的五阶技能给了拔刀更多的可能性,相应的,我的奥义流拔刀攻略也要更新啦!
————————————前言————————————
〖适合对象〗:奥义流拔刀是非常纯粹的单刷流派,只适合独狼玩家。在这里我必须郑重强调!奥义流拔刀极其不适合新人玩家!因为这个流派需要极大的资金投入,对技能点数要求也很苛刻,而且几乎没有角色成长期一说,玩这个流派的前提,就是你已经是个老玩家了,可以按本攻略的要求瞬间配置好装备以及技能,完成角色毕业。新人玩家如果对拔刀感兴趣,我强烈建议先玩神勇天流拔刀,而非学习奥义流拔刀,希望大家先熟悉一下《托拉姆物语》这个游戏的各方面,获得长足历练后再回头来看看本攻略吧!嗯,你是老玩家?那就请继续看下去吧!
〖流派特点〗:奥义流拔刀是以拔刀剑被动技能【双手合持】的特效『心眼』为核心,凭借拔刀神技【斩钉截铁】的『降防』为支撑,不去堆物理贯穿、只追求物理攻击面板的拔刀流派。其主旨是【一把通用刀砍遍天下】,用极高的物理攻击面板突破怪物的物理抗性,击穿怪物的物理防御,用最朴素的战斗方式击杀怪物,追求一种刀尖起舞的【危险游戏】快感。
〖流派理念〗:奥义流拔刀的致力于研究拔刀技能和其他各种技能之间的组合使用,利用各技能的特性进行配合,将两个以上的技能利用连击组合成拥有特殊效果的奥义。比如斩铁反击后的降防特效可以提高后续技能的伤害,猎魂的魔法惯性可以平衡我们的惯性叠伤,我们将斩铁作为起手后接猎魂(增幅)输出设计成连击,奥义『斩魂』就应运而生!其实,我这种奥义概念的起源也不是无本之木,游戏设计者也给过我们提示,比如怪力后的画龙可以获得高额的暴击率和百分百的贯穿,斩铁破防后的画龙可以获得技能常数提升1000的加成,无影斩后的画龙变化为天地无双斩。你完全可以将怪力画龙视为一个技能,也可以把斩铁怪力画龙三个技能视为一个技能,更不必说连击使用后直接产生质变的真奥义『无影无双斩·影归』了。而这种组合型的技能,我称其为奥义。玩家本身也自发地进行组合,最有名的就是“冲击波+”这种技能组合了。这里我也不再多做赘述了,希望我的攻略能让你理解到我的理念。攻略的不足之处还望大佬们海涵啦!
好啦,现在开始详细介绍。
————————————属性———————————
前期主灵副力或主力副灵都可以,但是自从195级后,有了属性突破,我个人推荐主灵拿面板,因为后期装备啥的都起来了,力量收益会变低。为什么?因为力量的物理收益主要是暴伤,但是根据现在的『暴伤加成超过300就收益减半』的理论机制,一个毕业装备的拔刀角色,最终力量只要能达到290,就可以刚好把暴伤加成维持在300。而且每点力量比灵巧少1点攻击力,在双手合持技能的【心眼】被动下,拔刀在面板提升上的收益较高,所以主灵的物理收益极好。255级角色等级的我分配在力量上的点数是247,再经过王石塔利结晶兽6%力量加成和自家料理(10级料理30力量)补正,我的实际力量为291点,套入暴伤公式:人物基础〈所有角色天生自带150+(力量291÷5)〉×〈1+暴伤百分比提高(武器附魔10%+衣服附魔10%+好战分子技能5%)〉+暴伤数值提高(武器附魔20+衣服附魔21)=301,经暴伤溢出减半计算后暴伤最终收益为刚刚好好300%,这可是我精妙计算后控制的结果。
至于伤害稳定率方面,如果拿的是黑影野太刀(这把刀自身稳定率为60%)套入拔刀剑伤害稳定公式:武器稳定率〈武器本身的数值60%〉+武器稳定率+N%〈武器以外的数值,武士技能双手合持+10%〉+(力量291×3+灵巧541)÷40×100%=105%,达成了百稳。
对了,人物角色至少要达到100点暴击率,考虑到游戏后期的BOSS(包括野外BOSS)普遍抗暴20~30点,所以最好把常态化暴击率堆到120点左右。暴击率的计算法为:暴击率=(25〈每个角色天生有25点〉 + 个人能力〈如果你选的是暴击〉÷3.4)×(100 + 暴击率+N%〈其实这里不用这样计算,因为一般人不会去加个人能力的暴击点数,所以你拥有的每4%暴击率都可以直接换算成1点暴击率,直接和后面的不带百分比符号的暴击率相加〉)% +暴击率+N〈就是你装备、王石、技能被动、料理上所有不带百分比符号的暴击率〉,将我的角色机体代入这个公式,计算我的常态暴击率为:25×1.06(王石塔利结晶兽)+5(好战分子技能被动)+5(风遁卷轴)+10(双手合持技能被动)+20(武器附魔)+25(防具附魔)+30(暴击率料理)=121.5。要注意的是,这个游戏得出的数值,小数点部分全部抹去不计,不适用四舍五入!虽然我常态化暴击率只有121点,但我战时的暴击率要算上【风遁术】乘风BUFF的+10暴击率,实际是131点暴击率。
然后,就是人物的各属性常态化面板值:
常态化最大HP值不用去堆了。以前我是建议奥义流拔刀堆万血的,但后来发现,其实堆万血也没多大意义,因为游戏后期BOSS的技能伤害,即使是万血拔刀也抗不住的。而且我以前是考虑到【画龙点睛】这个技能站桩时间过长容易受伤,才建议堆血量的,但现在它的进阶真奥义『无影无双斩·影归』有着几乎全程的无敌,所以不用再担心这个问题了。
常态化最大MP值越多越好,奥义『斩魂』和真奥义『无影无双斩·影归』的启动蓝耗实在太高了,最大MP值越多,攻击魔法回复越高,奥义施放才能更流畅。这里提一下,人物的基础攻击魔法回复为10 +人物最大 MP值÷100 ,那些装备、王石、技能、药物增加的攻击魔法回复是属于额外的。提这一句是因为有些技能对攻击魔法回复的增减是只计算人物基础的数值,比如拔刀特有的纳刀滑步后下次攻击增加100%攻击魔法回复、辅助技能里的高速行动的负面被动减少70%攻击魔法回复,以及射击技能里的分身射手的蓄能特效增加100%攻击魔法回复,这三个增减只按角色基础攻击魔法回复的数值来做计算,额外攻击魔法回复数值不纳入计算中。
常态化攻击速度至少1100(带一个风遁卷轴基本都能达到),因为攻击速度超过1100之后,角色普攻就无读条了。而且,攻击速度超过1000后,每超出180攻击速度,便提高角色1%的行动速度。嗯,游戏设定的最高行动速度提升为50%,以前这个数值对奥义流拔刀来说是可望不可及的,但现在拔刀有了五阶技能【不屈不挠】,50%的行动速度提升已经可以轻松获得了。40层的不屈BUFF可以提供12.5%的行动速度,再开三层【神速掌握】后,我们又获得了30%的行动速度和900的攻击速度,再开【破风之势】,再加上【风遁术】乘风BUFF加的同角色灵巧值的攻击速度,此时我们角色的攻击速度也达到2996,也就是11%的行动速度提升,以上行动速度提升效果相加达到了上限值50%哦!
常态化咏唱速度至少1000(拔刀无论主灵还是副灵都能达到),因为咏唱速度达到1000后,需咏唱的技能的咏唱时间直接减半!那为啥我们不继续堆高数值呢?问就是超过1000点后,咏唱缩减收益大幅下降,没必要再堆了。
这里给大家看一下我平常吃完5种料理后常态化的属性截图:


开了怪力、战吼、破风、风遁、三层神速和勇气源泉后的属性面板为:

再加不屈不挠层数100层后的攻击面板为:

这里强调一下,虽然人物面板上我的物理攻击数值显示为5935,但是实际战斗面板要考虑到拔刀神技——双手合持的被动【心眼】加成,在进行伤害计算时,总物理攻击数值将提高1.5倍,所以我的战时实际物理攻击数值为5935×1.5=8902。
———————————装备&王石—————————
(PS:装备方面没必要追求最新的,够用就行。)
武器的话,我选择的是武器攻击距离+0.5m的黑影野太刀。它的使用手感最好,所谓一寸长一寸强!而且,很多BOSS的脚气范围和冲撞技能实际判定宽度都是2.5米,用黑影可以刚好卡住这个距离。

武器附魔的话,因为我们是主灵加点的拔刀,所以是10%物攻10%灵巧10%爆伤20爆伤20暴击的附魔最实在。武器王石用欺龙米缪加和塔利结晶兽。这是奥义流拔刀标准配置,不必多说。欺龙米缪加的属性是物理攻击+9%,灵巧+7%,攻击速度+5%;塔利结晶兽的属性是物理攻击+8%,力量+6%,暴击率+6%。
副手的话,忍术卷轴·风遁是不二之选!

风遁卷轴提供250攻击速度和5点暴击率,是最适合拔刀的忍术卷轴了,没有之一!在卷轴属性上,我们对物理攻击数值没有要求,因为卷轴物理攻击不会提高角色的物理攻击。但是MP节省效果要求至少为“2”,咏唱缩时效果要求至少为“0.5”。嗯,我装备的这个卷轴属性为(2/1.0),算是目前使用性能上表现最佳的风遁卷轴了。最后一点,卷轴技能要求为苦无飞镖+风遁术+分身术这三个忍术。
防具的话,是高潜力的梅顿最好,性价比也高。

防具附魔的话,当然是12%物攻10%爆伤21爆伤25暴击的附魔最实在。防具王石用尤维丽娅和兔麻糬,因为尤维丽娅不仅加300MP,还有6%近距离伤害;兔麻糬除了加300MP,还有恐怖的6%物理攻击和6%拔刀伤害!
帽子的话,我个人建议蕾丝发箍。

蕾丝发箍有着7%物理攻击和6%灵巧,可以说对奥义流拔刀物理攻击面板提升极大!而且那8%拔刀伤害在奥义流拔刀的玩法里也算很有用的属性了。至于帽子王石嘛,选择深谋的青影和大绵羊驼。深谋的青影有8%拔刀伤害、8%近距离伤害提升,大绵羊驼有6%近距离伤害提升,这是奥义流拔刀最喜欢的伤害加成属性。除此之外,大绵羊驼的300MP亦对奥义流拔刀的机体构成起到了重要作用。
戒指的话,我建议用荣耀戒指(魔剑)。

荣耀戒指的属性实在是非常优秀!除了500MP外,它还加3%物理攻击。戒指王石的话我选择黑影和压钉机。黑影能提高8%物理攻击,这提升对追求高物理攻击面板的奥义流拔刀来说太香啦!除此之外,黑影的3点攻击魔法回复亦是对奥义流有不错收益的属性。(虽然黑影会减少角色150MP上限,但3点攻回的提升显然是大于150MP的。)至于压钉机的12%拔刀伤害加成,放眼整个游戏无出其右者,而且它之后还有强化王石,玩拔刀少不了它。
————————————时装———————————
时装的话,尽量洗出物理攻击百分比、近距离伤害、灵巧、武器物理攻击、攻击魔法回复这类。



不过洗时装属性蛮花钱的,请量力而行,适可而止。
——————————雷吉托斯手环————————
目前有关雷吉托斯环的详细情报大家可以前往该帖了解,帖子地址为:https://www.taptap.com/moment/245981977423907884
,我这里主要讲一下奥义流拔刀可以用到的镶嵌石:
【提升物理攻击】:1级提高1点物理攻击力。满级为30级,提高30点物理攻击力。奥义流拔刀追求高面板,少不了这个镶嵌石。
【提升MP上限】:1级提供1点MP值。满级为100级,提高100点MP值。奥义流拔刀的MP是越高越好。
【无之架势】:该镶嵌石1级时的效果是,未放入连击中施放的攻击技能提高1%总伤害。满级为10级,提高10%总伤害。这里我强调一句,“总伤害”非“最终伤害”,这两个伤害提高类词条是叠乘关系。举个例子,10级【无之架势】的10%总伤害提高和10级勇气源泉的20%最终伤害提高,两者同时生效时就是110%×120%=132%的伤害提高。对于拔刀角色来说,这无疑是一个必备的神级镶嵌石!因为神勇流拔刀的主要攻击技能天流乱星和斩纳,再加上一个未来可期的突袭波动刃,上述这些输出技大多数战斗中都是不放入连击中施放的,所以有了【无之架势】后伤害输出能力会得到不错的提升。
【节省技巧】:该镶嵌石满级为10级。效果是角色设置的自动血瓶触发自动回复时,将不会消耗血瓶数量,但血瓶冷却时间变为2倍。 发动后,(40-托环等级)秒内无法再度发动节省效果。即满级的【节省技巧】每30秒才能发动一次节省效果。这个镶嵌石就是配合【燃烧的斗志】来使用的,做到烧血回蓝的同时,保证血量够维持技能永恒噩梦的被动扣血,奥义流拔刀可以用将『治愈薄荷』设置为自动回复来配合【节省技巧】,设定为血量5%以下时自动使用即可一辈子用不完一瓶药。
【强打·真髓】:1级时可以提高1%好战分子技能树中「强打」的发动率。满级为5级,可将「强打」的发动率提高至15%,属于难得的提高角色伤害的镶嵌石。
【钉鞋】:1级时可以将迟缓负面造成的移速减低效果减轻5%。满级为10级,减轻50%迟缓负面,可以让人基本上感觉不到减速效果。一般怪物都是将我们迟缓后,就趁机放地毯技能攻击我们,我们因为被迟缓,不能使用手动闪避,仅靠角色移动很难逃出攻击范围,但【钉鞋】可以减轻迟缓的减速效果,让我们可以移动到安全区域后,用异常抗体技能解除迟缓负面。
【猛毒回复】:1级有1%的概率在受到中毒伤害时解除中毒负面。满级为30级,在受到中毒伤害时有30%的概率解除中毒负面。嗯,这样说可能不是很好理解,换一个说法吧!我们都知道角色被挂上中毒负面后,每一次普攻或者施放技能(分身射手&影分身的普攻也算作你普攻),都会触发一次5%当前 HP的毒发伤害,这也就意味着,当我们装上这个镶嵌石后,每一次普攻或者施放技能都有30%的概率解除中毒负面。实际上经我测试,10次中有7次会仅用一次普攻或者技能施放,就解除中毒负面了,剩下3次也是在第二次普攻或者技能施放后就解除了中毒负面。解毒效率之高简直让人不敢相信是30%的概率。而且你放的分身帮你普攻的话,甚至不用你自己亲自动手就能触发解毒。或许有人说,每次毒发也就扣5%当前HP,又扣不死人,管它作甚?诚然,毒发的伤害是低,但我们也架不住中毒负面持续时间长的离谱啊!足足30秒呢!而且,也由于它持续时间长,很容易干扰到我们用异常抗体技能或者疫苗药剂解除致命性的负面,比如在你中了畏惧、迟缓、停止、沉睡负面时,你一个异常抗体技能或者疫苗药剂下去,结果解了个无关痛痒的中毒负面,那就很尴尬了。对了,这里再讲给大家一个知识点:在角色身上同时被挂了多个负面状态时,使用异常抗体技能或者疫苗药剂只能随机解除其中一个负面,是纯随机,和负面种类、持续时间、被挂先后、剩余时间都毫无关系。并不是你想解除哪个负面就能解除哪个负面的。所以说像中毒这样又臭又长的负面,还是通过【猛毒回复】的效果来第一时间解除为妙。
【燃烧的斗志】:该镶嵌石1级时的效果是,角色受到着火伤害时,回复角色当前攻击魔法回复的5%,每提升一级加5%回复量,满级为10级,能回复角色当前攻击魔法回复的50%。看看这效果!简直可以说是为拔刀量身打造的镶嵌石了。因为拔刀施放怪力乱神技能会给自身造成10秒着火效果,以前着火是负面状态,现在变成正面啦!着火状态下,每3秒造成一次角色当前HP值15%的伤害,也就是说每3秒回复一次MP。怪力乱神施放瞬间就会造成一次着火伤害,接下来着火状态将持续9秒,再造成3次着火伤害,算下来一次怪力乱神可以回复四次角色当前攻击魔法回复50%的蓝量。什么叫角色当前攻击魔法回复的蓝量?就是你通过各种药物、装备、王石、技能(包括缩地和拔刀纳刀滑步的基础攻回增加BUFF)等加成的攻击魔法回复也计算在内!你想想,开怪力乱神本来就加25点攻击魔法回复,这不是相得益彰嘛!而且只要你攻击魔法回复够高(比如开个7、8层无悔杀意增加攻回),你开怪力乱神不仅不耗蓝,甚至能蓝量倒转越来越多!我做了一个关于【燃烧的斗志】镶嵌石的测试视频展示回蓝效果,大家可以去看看:https://www.taptap.com/topic/20377152?share_id=45fd32b9bcc4&utm_medium=share&utm_source=copylink。
【高体温】:1级有5%的概率通过普攻解除身上的冰冻负面。满级为20级,普攻可100%解除自身的冰冻负面。当然,和【猛毒回复】一样,分身的普攻也能帮你解除冰冻负面。该镶嵌石对奥义流拔刀来说不可谓不重要,毕竟奥义流拔刀的神技斩铁是不能免疫负面状态的,即使斩铁格挡了敌方的攻击,但该次攻击所附带的诸如中毒、麻痹、沉睡、冰冻等负面是无法免疫的。虽然奥义流拔刀可以通过施放异常抗体技能解除自身的负面,但是冰冻的负面是让角色所有动作耗时变为两倍,而异常抗体的技能施放动作耗时本来就不短(1.8秒,两倍就是3.6秒)。而且就像我在【猛毒回复】中提到的,用异常抗体技能或者疫苗药剂解除负面是纯随机的,同时被挂多个负面时,你并不能精确地解除掉冰冻负面。最好还是使用【高体温】的效果来第一时间解除为妙。
【战吼·克服】:该镶嵌石满级仅为1级。效果是角色施放技能战吼时,不会受到自身畏惧状态的影响。这是什么意思呢?我们都知道战吼施放成功后可以解除所有友方的畏惧状态,但是,如果你本身已经中了畏惧状态,你施放战吼时同样会有50%的概率被畏惧打断技能施法,从而导致施放战吼失败,无法解除畏惧状态。当我们配置了雷吉托斯手环【战吼·克服】后,这种尴尬情况就不会发生了。从今往后,战吼就是唯一指定解除畏惧状态的神技啦!大大缓解了使用疫苗药剂解除其他负面状态后道具冷却时间带来的压力。所以这个镶嵌石必须搞一个备着。
我展示一下我目前的雷吉托斯手环配置:


———————————常备药品——————————
奥义流拔刀唯一指定自动回复道具『治愈薄荷』。该道具使用时会立即回复一次,回复量为2500HP,接下来每3s回复一次,9秒内总计四次,回复总量10000HP。
该药品需去游戏里的艾因可兰城外的巴尔托斯草原刷小怪疗愈百合即可免费获得。建议刷一组99个(数字好看),然后设置为自动回复来配合【节省技巧】,设定为角色血量5%以下时自动使用即可一辈子用不完一瓶药。

奥义流拔刀唯一指定手动使用药品『疫苗Ⅰ』。效果是使用后随机解除角色身上的一个负面状态。
该药品直接去杂货铺买,100众神币一瓶,极其便宜。当我们被挂上了很麻烦的负面时(比如魔力爆发),就该疫苗药剂出手了!

————————————技能————————————
技能加点方面,如下:
※拔刀技能※


是的,你没有看错,奥义流拔刀已经放弃之前一直会使用的八相发破和天流乱星啦!这是奥义流拔刀开创以来最大的一次革新,此次革新的详细内容还请大家移步我的另一篇帖子《奥义流拔刀的大革新及新奥义!》,地址:https://www.taptap.com/topic/19419071看完上面的帖子后,接下来我们重点讲一下为啥要学10级的斩铁。为什么学?因为这个技能的倍率不仅在拔刀技能中是极高的存在,就是放到全部物理职业技能中看,也丝毫不逊于其他的四阶技能!
我们看看10级斩钉截铁的技能数据:
蓝耗400点,发动距离2米,瞬发技,前四段攻击为挥砍四刀(四刀进行同一闪躲/格挡判定),直到四刀全部挥砍完才停止动作,动作耗时1.3秒。在前四刀的挥砍期间(也就是1.3秒内),受到的第一次伤害将被格挡(无论伤害是否来自攻击目标),如果触发伤害格挡,在四刀挥砍完后,角色会立即砍出反击的第五刀(单独进行闪躲/格挡判定),反击成功后100%使攻击目标降防,5秒内,目标的物理防御和魔法防御减半,且降防负面的抵抗时间是5秒(意即目标被降防后,5秒内无法再次被降防),5秒持续=5秒抵抗,也就是说理论上是可以一直将目标降防50%的。但是切记,如果前四刀挥砍期间没有格挡到伤害,则不触发反击的第五刀。触发第五刀的情况下整个动作耗时将增加1秒,变为2.3秒。另外,满神速的情况下,前四刀的挥刀时间仅为0.7秒,也就是只有这0.7秒的时间内可以触发格挡反击。
前四刀总伤害:(有效攻击+100)×3
反击的第五刀伤害:(有效攻击+300)×15
而且,斩铁不仅可以格挡一次伤害,还能格挡该次伤害附加的硬控制(胆怯、逼退,翻覆、昏厥),并且叠两层不屈不挠!——极高的伤害+免疫一次伤害+免疫控制+降防+叠不屈不挠=神技!无论是配合猎魂做一个奥义,还是配合天地无双斩做一个奥义,都是很强的。
另外,值得一提的是,现在版本的画龙点睛这个技能和之前版本相比得到了两点极大加强!可喜可贺!可喜可贺!
加强一:在新版本里,当角色使用了拔刀独有的被动技能——纳刀(即滑步)(纳刀有关知识请移步我的另一篇帖子《杀殿小课堂之纳刀滑步の奥义》,地址https://www.taptap.com/topic/19443961)后,会获得一个纳刀状态,同时状态栏会有一个拔刀剑的图标,纳刀状态下的下一次普攻伤害会提升100%,该提升效果可以和缩地以及怪力乱神等强化普攻的效果叠加。并且该此普攻会给画龙叠一次层数!也就是说,现在我们拔刀可以一边sao气地纳刀滑步用普攻叠伤,在这叠伤的同时,我们还把画龙的层数叠起来啦!这不仅加快了画龙的叠层,同时也保证了叠伤!
加强二:拔刀五阶技能——无影斩的横空出世,使得画龙点睛获得了最强变化!那即是『奥义·天地无双斩』。详细内容还请大家移步我的另一篇帖子《关于拔刀五阶技能调整后我想说的话》,地址:https://www.taptap.cn/topic/20532334?share_id=6ccd9646bf51&utm_medium=share&utm_source=copylink
切记,如果不是变化为奥义·天地无双斩的画龙点睛,是不能享受拔刀伤害加成的哦!因为原本的画龙点睛有一个超酷炫的字幕动画特效(可惜变化为天地无双斩后就没有字幕动画特效啦),所以原本的画龙点睛不吃拔刀攻击伤害加成也无可厚非,谁让它不是拔刀瞬间就发动攻击呢,非要摆个造型再砍,哪里有迅雷不及掩耳之速拔刀之势嘛!对了,这里说一句,因为拔刀剑每次攻击完都会纳刀回鞘,所以拔刀每次发动攻击都可以享受拔刀伤害加成(因为每次都要拔刀出鞘-_-#),除了画龙点睛以及断祸,和不用拔刀的刀柄打击。
对了,由于五阶技能无影斩它本身的倍率偏低、费用又偏高、还不享受距离伤害加成,所以我们可以点1级。如果技能点充裕的话,我还是建议点10级,因为考虑到它的极高命中率的特性,在打高级四星定点王时,可以一套『无影天地无双斩连击』打出超高伤害,而且为了使画龙点睛变化为天地无双斩,我们无可避免要消耗300蓝施放无影斩起手,所以既然要消耗这么多蓝,那怎么也要给我打出点伤害吧!所以我建议把无影斩点到10级。这时,你就可以把真奥义·无影天地无双斩视为一个技能两段伤害,第一段伤害:(有效ATK+300)×(9+面板灵巧÷200),第二段伤害:(有效ATK+500)×(30+武器面板攻击力÷100),也就是说无影天地无双斩其实是一个蓝耗800点、总倍率高达42倍的物理输出技。
还有一点必须强调,突袭制其先这个技能我们点10级,是为了使用突袭波动刃来攻击无法近身的目标的。而且打公会战时,用这个技能打输出会比较安全。(谁还不是个远程职业啦!)关于突袭波动刃这个技能的大好前景,大家可以看我的这篇帖子《关于以后拔刀五阶技能调整加强简单讲两句 》:https://www.taptap.cn/moment/393131763632704870?share_id=5e842604c686&utm_medium=share&utm_source=copylink
另外,大家一定发现我的波动刃、武士道和双手合持只点了5点,对于拔刀来说,双手合持必须点满10级。我之所以点5级是因为我装了10级的双手合持星石。武士道这个技能虽然8级收益就很够了,但是既然是用星石,那当然就用10级的啦。既然学了突袭制其先,那搞一个便宜10级波动刃星石是必然的。这样下来,我们就省下了15个技能点。
※魔法技能※

冲击波现在只点5级就够了,因为奥义『冲击波+画龙点睛』已经被真·奥义『无影斩+画龙点睛』所取代。而且拔刀现在有风遁术100%翻覆,所以没必要再贪恋冲击波的概率翻覆了。总而言之,魔法技能树中对拔刀有用的便是只学1级的终结了。不得不承认,投入21个技能点只为了最后的1级终结断连是让人心疼的,但终结断连是无法被取代的,它实在太好用了!因为用终结断连后可以立即使用出手动闪躲,可以让人物更加灵活,防止暴毙!
※双剑技能※

是的,和之前版本的攻略相比,现在的奥义流拔刀又开始贪图剑闪提供的20秒10%拔刀伤害加成了。虽然剑闪状态期间,使用手动闪躲后,角色自身4米半径内会拉出造成物理伤害惯性的黄色刀光,破坏物理惯性平衡,但是我们奥义流拔刀本来就要多纳刀滑步普攻叠画龙层数,惯性平衡不成问题。而且现在我们的忍者技能的「风遁·劈甲」也能提供20秒10%拔刀伤害,两个拔刀伤害BUFF加成下的『真奥义·无影天地无双斩』伤害究极恐怖哦!另外,我们还是必须堆叠一些永久性的拔刀伤害,因此我们要将神速轨迹学到10级,可以被动加15点敏捷,15%拔刀伤害。
说句题外话,我目前通过王石兔麻糬6%、深谋的青影8%、压钉机12%,装备帽子8%,技能神轨15%,一共堆了49%的常态拔刀伤害,再加上雷吉托斯手环【无之架势】的10%总伤害提升,这样一来奥义流拔刀即使裸放【突袭波动刃】打出的伤害,也不会比其他武器职业放入连击中增幅伤害的输出技低。
最后,就双剑技能这栏来说,步步为营做为起手技也很不错。但其实吟游诗人的技能做起手技更好。嗯,关于使用吟游诗人技能作为起手技的探究,我在tap论坛上有专门的帖子,想使用诗人技能做起手的小伙伴们,我强烈建议大家点进去看看:https://www.taptap.com/topic/9950445。
※好战分子※

点满4个10对我们收益很大!建议点满。嗯,大家肯定发现我的提升攻击力这个技能只点了5级,这是因为我为了节省5点技能点,装了10级提升攻击力星石。
※剑术技能※

必须学习10级战吼。它的技能数据是:施展技能消耗300MP,瞬发 ,可以放入连击的任意位置,动作极快。装备拔刀剑时,施放成功后25秒内全队的物理攻击提高10%,并解除所有友方的畏惧状态(不过,如果你本身已经中了畏惧状态,你施放战吼时同样会有50%的概率被畏惧打断技能施法,从而导致施放战吼失败,除非我们配置了雷吉托斯手环【战吼·克服】)。
奥义流拔刀之所以花20点技能点学战吼,是因为10%的物攻提升对于拔刀这个拥有特有【心眼】被动的职业来说,提升远大于10%!毕竟在【心眼】被动下,拔刀的暴击伤害的计算公式里,实时面板是要提升150%的,也就是说,战吼实际给拔刀提供了15%的物攻提升。这对于追求物理攻击面板的奥义流拔刀来说提升更是大哦!关于【心眼】的相关资料,大家可以看我写的专题测试帖,地址:https://www.taptap.com/topic/11202526。
※斧枪技能※

破风之势学5级完全够用了,神速掌握必须要学10级。我们看看10级神速掌握的技能效果:施放成功后获得持续30秒的神速BUFF,每次施放技能,持续时间都会重置,层数则会叠加上去。可通过重复施放提高至最多三层。每有一层神速BUFF,角色自身攻击速度+300,闪躲回复+10%,行动速度+10%,物魔双抗-70%,MP上限-100。状态持续期间,角色身旁将有光球围绕,光球的数量与当下的神速BUFF层数相同。
神速掌握这个技能虽然会将角色的物魔抗性降为负值,但它能大幅提高机动性,实际上是提高了角色的生存能力,毕竟真正的防御是依靠角色快速的身法来避开所有即将到来的攻击。所谓天下武功,无坚不破,唯快不破!奥义流拔刀在获得高机动性的情况下,可以使用出以前无法流畅使用的连击,所以说,神速掌握是奥义流拔刀输出手法得以实现的要诀。
※辅助技能※

10级勇气源泉一定要学。虽然它会降低施放者50%的命中,但它同时可以提高20%的最终伤害和增加30%武器物理攻击。不得不承认,【勇气源泉】在高级四星王的战斗中提升伤害非常明显。原因在于,就算不开【勇气源泉】,以我们的命中数值也无法命中高级四星王,伤害必定是擦伤的。既然必定擦伤,那开【勇气源泉】肯定是百分百提高了我们的伤害。
奥义流拔刀现在必须学【勇气源泉】的一个原因是,【画龙点睛】强化后的真奥义【无影无双斩】拥有必中特性,它可以完全规避掉【勇气源泉】的角色命中值减50%的负面,将斩击伤害拉满。另一个原因是,三层神速BUFF外加五阶技能【不屈不挠】的行动速度提高有利于保证【勇气源泉】不断。而且当不屈层数达到50以后,纳刀滑步还能免伤,使得我们更容易保证【勇气源泉】不断了。同时,勇气BUFF和不屈BUFF都是提升武器ATK的,两者相得益彰。
※暗黑之力※(暗黑之力技能树是图书馆学不到的,需要自行准备技能书《暗黑之书》,该书获得方式有开暗之城的地图宝箱、公会迷宫600层以上的迷宫宝箱,以及通过公告板购买玩家出售的)

注意!奥义流拔刀已经不再点10级无悔了,因为我们现在学习了【神速掌握】后,已经让自己立于无伤之境,已经不需要用它来回血和提高角色的物魔双抗。
好了,我们再来说说暗黑之力的两个四阶技能。关于猎魂这个技能,想必大家在我上面提到的帖子《奥义流拔刀的大革新及新奥义!》里已经有了足够了解,所以我们直接说另一个四阶技能——永恒噩梦。
让我们看看10级永恒噩梦的技能效果:
蓝耗300,瞬发技,动作耗时2秒,施放成功后持续300秒,状态持续时间内,角色每2秒损失1%最大HP(最低100)的HP(也就是说它是叠猎魂层数的最佳技能啊!),同时角色HP上限提高20%(也就是说这个技能施放后会先回复20%的原始maxHP然后再开始扣血,但对于不点耐力属性的角色来说就是回380多点血而已),抗暗属性提高5%,抗光属性减少5%。
状态期间内角色还将对自己锁定的攻击目标造成额外效果,降低攻击目标的物理和魔法防御数值,降低量为:暗黑技能树全技能等级合计值×5(比如奥义流拔刀在该技能树投入了50个技能点,我们可以降低的防御数值量为50×5=250),本技能的降低防御数值效果,在物理/魔法贯穿和降防效果之前计算(所以它其实相当于给奥义流拔刀角色提供了250点物理攻击面板,虽然这面板不享受双手合持的【心眼】被动加成,但它同样也不受目标物理抗性的影响,相当于是真实攻击力提升)。关于这个降低防御的数值还有上限规定,也就是此效果最多使攻击目标的防御降低至一半(但这不等同于斩铁的【降防】特效,所以并不会提高画龙的技能常数),而且对于拥有不同难易度的定点BOSS,降低防御的效果上限值以普通难度做计算(例如,某定点BOSS普通难度模式下的物理、魔法防御数值为100点,噩梦难度模式下为600点,则不论选择哪个难度战斗,也不论你理论上能降低的数值上限是多少,永恒噩梦最多都只能降低该定点BOSS的50点防御数值)也就是说,如果奥义流拔刀想满打满算将250点防御降低数值转化为实际上的275点物理攻击面板,那必须攻击目标的基础防御数值为250×2=500点。当然啦,托拉姆后期的BOSS无论野王还是定点王,防御数值都挺高的,所以10级永恒噩梦的收益还是不错的,甚至比好战分子的收益要高不少!毕竟250级的角色学了好战分子的10级的攻击提升和10级的威吓之力后,两个技能加起来也才提升126点物理攻击面板。
另外,永恒噩梦状态期间,即使角色没有处于战斗状态,HP的自然回复也会停止,但MP自然回复不受影响。若剩余HP不足以支付技能效果的损耗,永恒噩梦状态将中断。所以我们必须配置雷吉托斯手环【节省技巧】搭配〖治愈薄荷〗来保证我们的HP足够维持永恒噩梦状态。
最后要提一句,施放此技能后,队友的状态栏也会出现永恒噩梦BUFF图标,但队友仅享受降低当前攻击目标的物理、魔法防御数值的效果,并不会扣血(这也是为啥要弄个降低防御数值上限,不然队伍四个人一共享,怪物的防御数值再高也要直接变负数了)。说句题外话,永恒噩梦和战吼的效果差不多,都是提高全队的面板,但永恒噩梦也对法师有效(毕竟降低目标的魔法防御就是提高队友的魔法攻击面板,这点比战吼要强一些)。
※吟游诗人※(和暗黑之力一样,吟游诗人技能树是图书馆学不到的,需要自行准备技能书《吟游诗人》,该书获得方式有开怪物之森~阿尔提梅亚宫殿附近橙名地图里的宝箱、公会迷宫600层以上的迷宫宝箱,以及通过公告板购买玩家出售的)

这里面的技能都是辅助性质的,技能全部可放入连击, 并且诗人技能所有技能都是瞬发的,动作都很快。除了即兴演出这个名字不是“XX之歌”的技能在发动后无需持续弹奏的动作外,剩下的名字是“XX之歌”的要弹曲子的技能你不主动打断的话,它就会一直保持弹奏状态,不过当你将这些技能放在连击里作为起手技时,锁定目标(就是对目标发起攻击,没学缩地就是走过去,学了缩地就是飞过去那种,才叫锁定)后发动连击,一旦XX之歌后接的技能进入了射程内,弹奏的状态会自动打断,并进行连击。当然考虑到实际需要,我们只需要将诗人技能学到二阶,点出一级即兴演出,花1个技能点就可以获得一个起手技,而且它是瞬发技能,动作很快,作为连击起手超级好用,算是强化版的无负面步步为营。还有就是,即兴演出的技能特效很好看,技能一开,拿出吉他,一道高光打在身上,全场你就是最靓的仔!作为连击起手技真的很酷炫哦!
※忍术技能※(忍术技能树也是图书馆学不到的,需要自行准备技能书《忍之书》,该书获得方式为参与樱花活动第6章的酒仙瀑布攻防战小游戏和击杀酒仙瀑布活动BOSS【220级咲丽朱樱】,以及通过公告板购买玩家出售的)

忍术和忍道都必须点到10级。忍术点10级,是因为忍术卷轴中自带技能的等级取决于忍术的等级。你想一下,把忍术这一个技能点10级,相当于把4个技能点到10级(忍术技能以及忍术卷轴中自带的三个技能),这多是一件美事啊!忍道点10级是因为这样可以让拔刀神技——双手合持的【心眼】被动不会因为副手装备了忍术卷轴而失效。
※生存本能※

MP突破很有必要点10级,因为MP突破每级提高角色30点最大MP值,10级提高300点,刚好可以抵消三层神速BUFF的降低300点最大MP值的负面效果。
从230版本开始,奥义流拔刀在技能选择上,将用※忍者技能※取代※射击技能※。因为,随着版本发展,分身射手的回蓝能力对于奥义流拔刀来说完全不值得投入技能点了。相信大家已经发现非弓弩角色施放的分身射手在面对越来越好动且一直范围地刺的新定点BOSS时,显得笨重无比。战斗中站桩几秒施放的一个分身射手完全无法获得相应的回蓝收益。所以我放弃了这个落后于版本的回蓝技能,而采用忍者技能的分身术进行快速回蓝来保证战斗蓝耗。嗯,固然※射击技能※里10级回气技能很好用(使用那种需要选定目标才能施放的技能后,回气被动有25%概率回100蓝),但是既然已经不学分身射手技能了,那仅仅为了回气技能而投入20点在※射击技能※上,这明显不划算。综上所述,我们不学※射击技能※啦!
————————————小贴士——————————
以上就是我的技能加点。星石啥的全部到位的话,总共需要347点技能点。说实话是有点多。但是我相信随着版本等级上限提升,点数压力会越来越小的,毕竟现在都255版本了。另外,关于额外技能点的获得,我建议大家去完成一些勋章任务,拿奖励。总共有以下这些:










—————————————星石——————————
星石方面,虽然角色250级后COST提高到了7点,但还是要合理使用COST点。我建议准备如下星石:
六级重击:通用型控制技。六级重击即使是非拳套职业也有75%概率胆怯怪物打断技能,强迫症患者可以用十级重击星石,但是胆怯概率依旧是75%哦。非拳套职业的重击施放距离只有短短的1M,这点需要注意。
十级双手合持:性价比极高的星石,无副手职业必备。只有副手无装备时,才享有此技能的效果。提升命中+(LV)%,稳定度+(LV/2)%,暴击率+(LV/2)。
主手装备拔刀剑时,命中+(LV)%,稳定度+(LV)%,暴击率+(LV)。另外,拔刀剑获得心眼被动:攻击判定为暴击时,伤害公式中的Atk变为原本的150%。
十级武士道:拔刀必备的星石。10级武士道提升HP上限100,MP上限100。主手装备拔刀剑时,同时提升3%Atk,30%武器Atk。
十级波动刃:有了突袭制其先这个五阶技能后,波动刃也是能升级为奥义级技能的——突袭波动刃!低蓝耗高伤害还可以远程输出,再也不用对着地刺干瞪眼了!
十级提升攻击力:稍微增加ATK,增加量依玩家等级而定。ATK增加量:角色等级 x(2.5 x技能LV)%,也就是说会随着角色等级的提高而提高。
十级强打:造成物理伤害时,有10%概率使总伤害提升20%。配置了【强打·真髓】后就是15%概率。毕竟大家都是欧皇嘛,15%就是100%!哈哈哈哈!
十级装死:总复活时间减少50%,意即基础复活时间从300秒变为150秒。毕竟奥义流拔刀已经不再使用无悔杀意了,组队时躺地上太久总是不好的,所以这个星石我们也安排一下。
十级突击:有奇效的6米瞬移型控制技。十级100%逼退(逼退效果无法打断BOSS级怪物的技能释放),100%迟缓。拔刀满血单刷放浪魔轮的必要辅助技能。
十级刀柄打击:拔刀的一个不稳定控制技。10级100%麻痹,如果目标已经处于麻痹负面,则50%概率使目标昏厥。刀柄的麻痹负面可以用来解除定点BOSS草龙弗耶和剑型曼特恩的高防状态,是拔刀单刷较实用的辅助技能。


————————————连击———————————
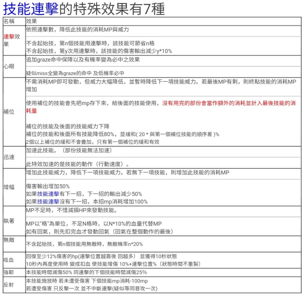
关于连击方面,请大家一定要去这个帖子学习连击的基础知识:https://www.taptap.com/post/44832940。我这里我贴张图让大家了解一下七种连击特效分别有何种效果:

学习完连击的基础知识后,大家还学习连击的强化知识,关于这方面的内容大家可以看我写的这个帖子《关于连击中起手技如何搭配的深入研究》,地址:https://www.taptap.com/topic/16784931。
另外,实战时我建议大家尽量保证连击的灵活性,需要长时间站桩的连击很容易暴毙的!防暴毙真的很重要,毕竟谁都不想当暴毙拔刀。死了哪怕躺一秒你的伤害总量都是损失巨大的,毕竟要浪费时间普攻回蓝和重新给自己套BUFF。当然,特殊情况特殊对待,实际连击配置还是要根据战斗目标来进行改变的。我接下来推荐的连击配置,也只是供大家借鉴学习,并不是唯一的配置方式,而且我本人也经常会更新连击配置,所以需要大家时常来看看哦。
一费开局连击

一费步步为营起手接分身术(补位)接永恒噩梦(迅捷)接神速(迅捷)收尾。利用这个连击,我们不仅把一局只用施放一次的永恒噩梦零费快速施放完成,还施放了一个影分身在场上,为我们接下来的空蝉回蓝赢得了一个先手,而且开局就叠了一层神速BUFF,为后续的行动提了提速。
二费BUFF连击

二费怪力起手接战吼(补位)接神速(迅捷)接剑闪(迅捷)接无影斩(补位)接风遁术(无敌)。这套连击在我们已经叠了6层画龙后,就可以直接启动真奥义·无影无双斩了。这套连击看似很长,但它其实是个可变化连击,这套连击的变化点在于【无影斩】,因为我们是可以手动停止无影斩的施放的,这样就可以中断后续的风遁施放。原因在于,无影斩的施放距离与武器攻击距离相同,所以对于拔刀来说,是不可能做到远距离施放无影斩的。如果我们站在远处施放怪力、战吼、神速和剑闪后,再用一下技能『波动刃』即可中断后续的风遁施放并叠一层画龙,而且这时的波动刃一定会是『突袭波动刃』哦!(因为这个连击的站桩时间完全够触发『突袭制其先』的被动效果了),当然你也可以通过施放别的任意技能来中断连击。比如,施放一次不要蓝的【破风之势】(顺便叠一层猎魂层数)。嗯,你问我为啥要人为中断连击?那当然是因为组队的时候,我们不能随意施放风遁来翻覆目标(会干扰到坦坦控怪),单刷的时候如果目标翻覆后会变得很棘手(物理抗性提高或者全屏风刃)我们也不能使用风遁。
我要特别提一句,我给风遁附加的连击特效是(无敌),这个连击特效的效果是:位于连击第n个位置的技能施放时,有(n-1)×20%的概率在技能动作期间内获得无敌状态。因为风遁是连击第6位,所以风遁·劈甲施放时,动作期间能100%获得无敌。我在忍者技能介绍的帖子里讲过,风遁·劈甲的后摇长达1秒,如果目标没有被翻覆,极有可能对我们造成致命打击,所以给风遁·劈甲加上(无敌)这个连击特效的作用就体现出来了。这样一来,在我们单刷时,只要目标不是翻覆后会变得棘手的类型,那不管目标有无翻覆控反或者是否处于翻覆抵抗状态,这个连击都可以完整施放出来了,因为落地的那1秒后摇我们也是处于无敌状态中,完全不怕受到致命打击。如果你担心风遁·劈甲原本的滞空无敌状态与连击特效的无敌状态因冲突而互相抵消,那我告诉你无需担心,因为经过我的反复测试,已确认连击效果的(无敌)和无敌急救的(无敌),是与技能本身拥有的无敌存在区别的,两者是不同性质的「无敌」,是可以并存的,不会被抵消。
而且这套连击的四个技能BUFF持续的时间分别是30秒、25秒、30秒、20秒、20秒,施放顺序和持续时间几乎完美配合了,风遁·劈甲的魔法惯性平衡了上个技能无影斩的物理惯性,无影斩叠两层画龙。另外,风遁的翻覆效果顺便还可以打断一手目标的地刺、冲撞之类的技能行动。如果你不想触发翻覆效果,亦或是想远离目标,你可以在【无影斩】的施放期间向后拉动方向键,将接下来的【风遁·劈甲】变化为位移技能【风遁·龙卷】,这样角色就会向后方冲锋8M。
一费回蓝◎奥义『即空』

一费即兴起手接分身术(补位)接终结(增幅)断连。这个连击是利用忍者技能分身术的特殊机制,利用影分身+空蝉的连招来实现瞬间回蓝,即分身术可以通过使用一蓝连击来连续施放两次,做到【2费回4蓝】的效果。但是要熟练掌握这个回蓝技巧,我们必须对影分身的行动机制充分把握,时刻关注并预判和控制影分身的位置,不然极有可能会空蝉到地刺里暴毙哦。但是,一旦我们用好了空蝉,则可以在巧妙地躲开怪物攻击的同时回复自身蓝量,十分帅气潇洒!关于这个连击的详细内容,请大家移步我专题帖《奥义流拔刀之忍者技能》分身术部分,地址:https://www.taptap.com/topic/20599013
之所以我给这个奥义命名为『即空』,是因为佛曰:色即是空。何为色即是空?色就是可以感知的,空是不可以感知的,空是本源,是本质,色是表象,两者可以互相转化。反映到这个奥义里,就是本体和影分身的转化。
一费叠龙◎奥义·『无斩』

一费苦无起手接无影斩(补位)接终结(增幅)断连。用苦无起手是因为:一来是苦无的普攻惯性做到了惯性平衡,二来苦无作为起手技能是动作最快的没有之一,三是苦无触发普攻回蓝的效果可以降低连击的蓝耗。
这就是个用零费无影斩专职叠画龙层数的奥义。而且因为苦无断镖后动作极快,如果我们站桩连续不间断地快速施放连击,甚至可以用下一个无影斩覆盖掉上一个无影斩的伤害和物理惯性(画龙层数不会被覆盖,叠层算两次无影斩),这时,我们虽然做出了斩击动作,但却没有打出伤害,没有产生惯性变动,所以我称其为『无斩』。
五费反击技◎奥义『神斩』

一费神速起手接斩铁(增幅)接终结(增幅)断连。以前的奥义流拔刀是不推荐将斩铁放入连击使用的,因为在低行动速度的情况下,这个斩铁连击的动作时间实在是太长了,而且因为连击必须有起手技,这导致连击中的斩铁无法应对目标较快速的攻击。但是现在奥义流拔刀用神速掌握提高了行动速度后,以上的问题都迎刃而解了。我们可以对目标的攻击做出『神速的斩击』来反击,这便是奥义『神斩』。这个奥义的出现,也能让我们能更加从容地打出斩铁降防强化过的真·奥义『无影无双斩』了,毕竟动作时间加快后,持续5秒的降防时间不再似从前那般短暂,现在完全可以普攻一下平衡物理惯性再打出『无影无双斩』了。
另外,我们也可以用这个连击快速叠神速BUFF层数。原因在于,斩铁的施放距离与武器攻击距离相同,所以对于拔刀来说,是不可能做到远距离施放斩铁的。因此,如果我们想要开局瞬间叠满三层神速BUFF层数,我们只需站在远处连续施放三次神速掌握后,再用一下不要蓝的【破风之势】(顺便叠一层猎魂层数)中断第三次的『神斩』连击,让后续的斩铁不再施放,即可获得三层神速BUFF了。
八费输出技◎奥义『斩魂』

四费斩铁起手接猎魂(增幅)接终结(增幅断连)。嗯,和上一个奥义『神斩』一样,以前的奥义流拔刀是不推荐将斩铁和猎魂放入连击使用的,因为在低行动速度的情况下,这两个技能组成的连击的动作时间实在是太长了,即使猎魂施放时自身拥有1秒的无敌状态,也无法应对突发情况。但是现在奥义流拔刀用神速掌握提高了行动速度后,以上的问题都迎刃而解了,奥义流拔刀一直心心念念的、流派代表性的奥义『斩魂』终于能用于实战了。
这个奥义利用斩铁反击后的降防特效,提高了后续猎魂的伤害,猎魂的魔法惯性可以平衡我们的惯性叠伤并享受斩铁物理惯性带来的伤害提升,而且斩铁有一次伤害格挡,猎魂又有一秒无敌状态,可以说这简直是一个再完美不过的连击配合了!
另外,由于猎魂这个技能施放成功后,会根据当前的灵魂层数回复自身MP,所以这个连击的蓝耗是不固定的,最少的情况是300蓝耗,最多情况就是750蓝耗。但是切记,回复自身MP是连击施放后的事,所以想要施放这个连击,前提是自身拥有至少800MP。
八费终结技◎真·奥义『无影无双斩·影归』

三费无影斩起手接画龙(增幅)接分身术(补位)接终结(增幅)断连。对于这个朴实无华的真·奥义,我相信不用解释,大家也能明白它的使用方法。我这提醒大家一句——施放这个奥义时,千万千万要保证自己身上有8层画龙层数哦!另外,经过我的反复测试,可以确定【画龙点睛】转化成的【天地无双斩】在动作开始0.2秒后,即可获得持续时间长达3秒的无敌状态,而满行动速度下的【天地无双斩】动作时间仅为1.5秒,意即『无影无双斩』完成后,角色还有1.5秒的无敌时间可以放心做任何事。所以,我们完全可以在【天地无双斩】后接一个【分身术】,搭配我们预先使用奥义『即空』施放的一个影分身,实现MP的瞬间回复,避免出现真奥义一经施放,人就萎了的窘迫情况。
————————————结语————————————
对于能坚持看到这里的拔刀同好们,我必须告诉你们一个事实——奥义流拔刀真的很难,入这个坑请你三思而后行!因为奥义流拔刀不光要很多技能点和星石支撑构筑,它对武器装备和时装属性方面也有一定要求,需要你投入大量资金。而且,奥义流拔刀的玩法是纯粹的独狼玩法,只适合不喜欢组队战斗的人。
说心里话,这个拔刀流派不如神勇天流拔刀,只是我个人一种玩法罢了,是我个人对【危险游戏】的一种追求,并不适合多数人去玩,把奥义流拔刀玩好需要一种由心而起的热爱,有这种热爱才能玩好,但除了我又有多少人能有呢?我觉得很少吧。虽然我真心希望看完这篇攻略的你也能有这种热爱,喜欢上奥义流拔刀这样的【危险游戏】。
我本着对奥义流拔刀的热爱,把这篇攻略写了出来。我不是为了推广这个玩法,只是想为奥义流拔刀这个玩法留下一点痕迹,假如有一天我不再出现于托拉姆物语世界了,可以此证明,也曾有一种独特的拔刀流派于托拉姆物语世界中存在过。
以上,就是此篇255版本奥义流拔刀攻略全部内容!以后游戏更新了版本,我也会实时更新攻略。
另外,欢迎游戏里的各位同好加入我们谙世公会大家庭!我们一起闯荡托拉姆物语世界吧!


