【双生视界】4月28日现有玩法更新调整公告
樱花盛放的时节到来,大型版本「远来鸣鸠」终于将在4月末压轴登场!先前小七已为大家带来新福利、新玩法以及全新誓约少女的相关情报,其实伴随全新内容的到来,部分原有玩法也将迎来重要调整,今次小七就为大家娓娓道来。
一、部分少女卡牌平衡性调整,暖春时节将迎来全面加强


注:【私服·格兰妮】上述技能调整后,每秒回复的最大护盾值实际将对范围内所有友军生效。举例来说,如果【私服·格兰妮】的【空投补给】技能已提升至满级,且技能释放期间三人小队都同时位于技能范围内,那么可以获得的回复收益为【最大护盾值*3】,即0.9%*3=2.7%。
二、武器部分【副属性】系数调整
①【副属性-伤害】统一调整
除散射型霰弹枪以及部分例外的特殊武器(下文详述)以外,其他所有武器的【副属性-伤害】更新后将迎来整体上调,详情如下,具体按1星/2星/3星/4星排序,请各位店长仔细查阅:
手枪:调整前36.9%/41%/44.3%/47.8%;调整后49.1%/54.5%/58.9%/63.6%
自动步枪:调整前24.3%/27%/29.2%/31.5%;调整后31.6%/35.1%/38%/41%
霰弹枪:调整前23.4%/26%/28.1%/30.3%;调整后31.2%/34.7%/37.5%/40.5%
狙击枪:调整前194.9%/216.6%/233.9%/252.6%;调整后267.6%/297.3%/321.1%/346.8%
榴弹枪:调整前,177.5%/197.2%/213%/230%;调整后236.1%/262.3%/288.3%/305.9%
更新后【副属性-伤害】不作调整的散射型霰弹枪如下:
蜂群(2星):43.3%
无情医者(3星):46.8%
前沿勇士(4星):50.5%
胜利呼唤(4星):50.5%
更新后【副属性-伤害】将进行上述规格外调整的特殊武器如下:
光束步枪:调整前33.5%;调整后43.6%
十方萤火:调整前26.8%;调整后34.8%
地狱獠牙:调整前292.5%;调整后401.3%
特斯拉极光:调整前200.2%;调整后274.7%
圣诞拐杖:调整前313.1%;调整后429.6%
②【副属性-暴击率】统一调整
更新后手枪、霰弹枪和榴弹枪的【副属性-暴击率】将保持3%不变,而自动步枪和狙击枪将迎来下列调整:
自动步枪:调整前3%;调整后6%
狙击枪:调整前3%;调整后9%
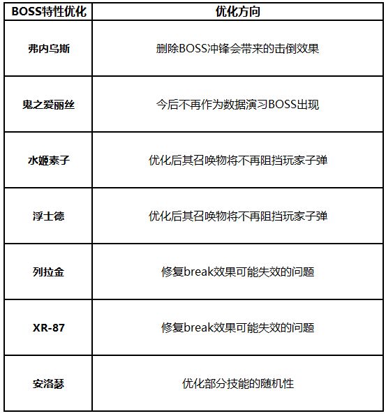
三、数据演习怪物特性与设定优化
在先前公布的4月刊【公主岛秘密开发笔记】中,我们已向各位店长提前预告了数据演习怪物特性与设定的部分优化内容,而本次我们将为带来更为完整的公告,更新后以下改动将全部实装。




四、数据演习重大改版,全新三大战区登场
数据演习原三大关卡类型:弱BOSS、强BOSS以及特化/剿灭关卡,改版后将替换为全新的三大战区:速通战区、生存战区与伤害专区。
速通战区:
通关时间越短可获取积分越高。快,有时并不意味着弱! (*/ω\*)小七才不是在开车呢o(*////▽////*)q
生存战区:
受到伤害越少可获取积分越高。仅仅依靠【火力】与【强袭】或许只会让你的挑战事倍功半,活用各种定位的卡牌组合,跨越生死一念间的挑战吧~
伤害战区:
输出伤害越高可获取积分越高。友情提示:本战区BOSS血量防御均为鬼畜级别,小七建议各位店长火力全开,尽情蹂躏鞭笞眼前的敌人吧(#^.^#)
全新战区的登场,意味着【数据演习】即将迎来一个崭新的时代。在焕然一新的环境中,店长的通关策略和阵容选择都将变得更加多元丰富,究竟更新后会诞生多少新时代的演习达人?小七会和大家一起亲眼见证哒!

