第七区三级图最低消耗打法!三裸体!一开始打三级图我们选择猥琐打法,三个侦察兵套装,事实证明我们高估了
修改于2020/02/19355 浏览资讯
Hello! 我是空港
第七区三级图是出重要物资的地方,化学台,枪械,高级套装的资源产出地都在这。
一开始打三级图我们选择猥琐打法,三个侦察兵套装,事实证明我们高估了三级图的难度。怪的强度相比二级图提升不大,主要难点在于全图辐射降低血量。
手动分割线
这是两次三级图的产出的衣服,刷了大概二十几个箱子

难度: 比二级图难百分之30左右,怪的强度差不多,主要难点在于全图辐射
装备:三裸体,两组绷带,一组罐头,锤子,其中一人可带左轮
打法:拉怪为主,有高级套装有枪的可以无脑刚。
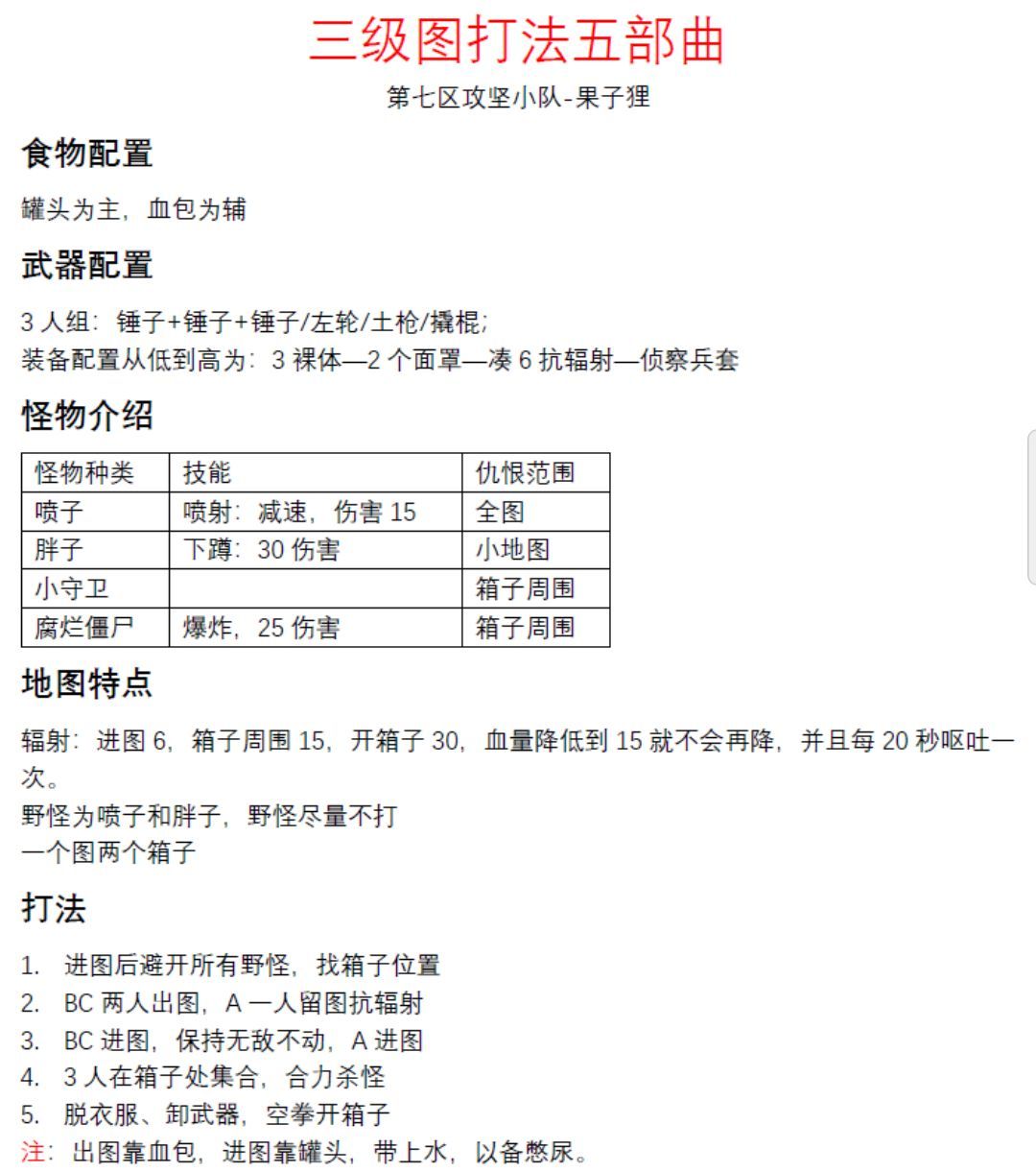
附上图,来源同军团果子狸

化解辐射难题的方法:
辐射全图都有,进去有6点,所以第一次进图先找到箱子位置,有一个系统机制可以化解无法三人满状态打怪的难题,出图清辐射的两个人进图后原地不动可保持无敌状态,等到第三人进图再一起行动。
欢迎关注公众号:地末七区 或者扫描下图二维码,我们会更新更多地图的打法。


