首页
排行榜
发现
动态
云游戏
PC 游戏
论坛
创作者中心
开发者中心
聚光灯 GameJam
发布
下载手机 APP
扫码下载
Android APK 下载
版本:v
App Store 下载
版本:v
下载 PC 版
Windows 版下载
版本:v
下载 TapTap
TapTap 手机 APP
扫码下载手机App
Android APK 下载
版本:v
App Store 下载
版本:v
TapTap PC 版
Windows 客户端下载
版本:v
温柔喵
关注
温柔喵
关注
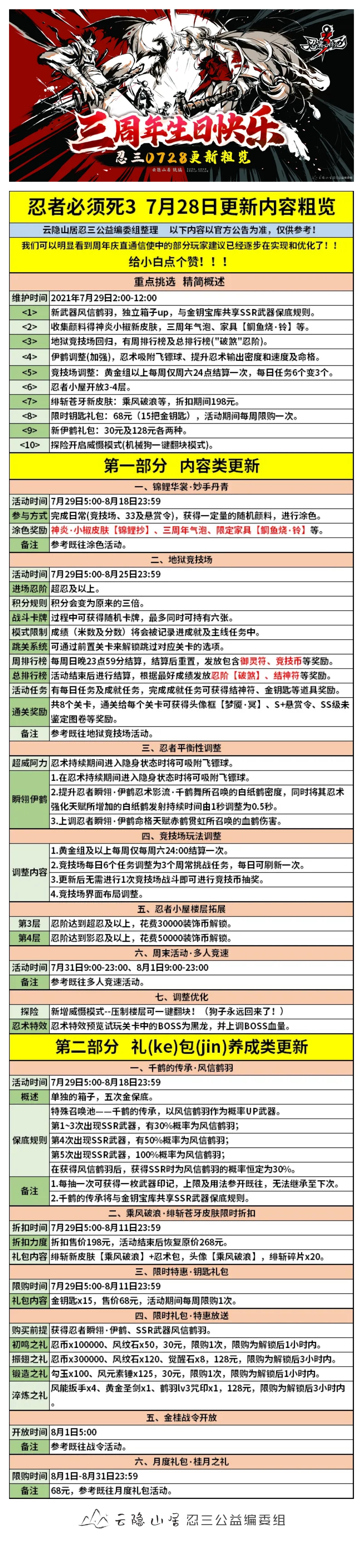
【7月28日更新粗览】忍者必须死三0728更新粗览
2021/07/28
1089 浏览
综合
亲爱的们,尽力赶出来了!
仅供参考哦!
我们可以看到之前直通信使的部分建议已经在逐步优化和更新了!
记得点关注哦!图片可以保存转发广而告知哦!
爱你们!
20
10