富饶之城策略类桌游规则介绍及攻略技巧推荐
2021/09/281481 浏览综合
富饶之城桌游版本也有好几种剧本,供玩家自由选择,可以依据人数挑选适合的富饶之城規則剧本,而每位角色也都有独特的主题,以下為第一次富饶之城桌游游戏进行设置与介绍。
富饶之城桌游桌游说明书,开局如何做准备
首先,挑出八个基本角色牌以及对应的角色标记,并将角色标记依号码由小到大做排列。基本角色有:「刺客、小偷、魔术师、国王、住持、商人、建筑师、领主」。基本建筑物标示有四种符号:皇家、宗教、商业、,并加入基本角色所搭配的独特建筑物。
富饶之城桌游规则和流程
游戏一开始由「皇冠」持有者,根据抽取对应数量朝上和朝下的角色牌,角色不会在此轮中用到,没有人会知道朝下的角色牌是谁。富饶之城规则依桌游玩家人数变化游戏规则不同。

富饶之城桌游2人游戏规则
1. 起家「皇冠」玩家洗牌后,随机抽一张牌面朝下放到桌面中央,并从剩下的7张选一张角色牌,再将剩余的6张牌给下玩家。
2.下玩家选1张当自己的角色,选1张角色牌面朝下放到桌面中央,把剩余的4张牌给皇冠玩家。
3.皇冠玩家同上一步骤,选1张,丢1张,剩下2张给下玩家。
4.下玩家同上一步骤,选1丢1。此时每人会有2张角色牌。
富饶之城桌游3人游戏规则
1. 起家「皇冠」玩家洗牌后,随机抽一张牌面朝下放到桌面中央,并从剩下的7张选一张角色牌,再将剩余的6张牌给左手边玩家。
2. 左手边的玩家选1张,再将剩余的牌给左边玩家,左边玩家再选1张。
3.反复下去直到每位玩家都有2张牌,后家会从2张牌中选1张,剩余的那1张就牌面朝下放到桌面中央。
富饶之城桌游4~6人游戏规则
起家「皇冠」玩家先选择一个角色牌,也可以选择看全部的角色牌堆,选完后不能让人知道选的角色,将剩下的角色牌传给左边的玩家。反复下去,直到最后的玩家选完,剩余的角色以牌面朝下的方式放在桌面中央。
富饶之城桌游7~8人游戏规则
前面玩家选角色牌的规则同4~6位玩家的规则,到最后一位玩家选角色牌时,从上一位玩家拿剩下的牌,拿桌面中间被移出的角色加入选择,从2张牌中选择1张,将不要的角色牌朝下放回桌面中间。
富饶之城发动角色能力
由「皇冠」玩家宣告角色编号,玩家角色一但被叫到时,就必须表明身份,把角色牌翻开,执行行动。玩家行动结束后,皇冠持有者继续往下叫号。
拿资源,有两种方式,选择一个: 1.拿2枚金币 2.抽2张选1张建筑牌。一张加入手牌,另一张放入建筑牌堆底端
建造建筑
付出建筑花费,将建筑牌正面朝上放在桌上。只可建造一栋建筑。且不可盖两个相同名称的建筑。
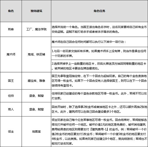
富饶之城角色独特建筑,角色任务

富饶之城桌游结束算分
当所有角色都被叫完后就结束回合。当有玩家建造出第8个地区时,游戏便会在这一轮结束时宣告结束。富饶之城桌游卡牌领取兑换
富饶之城玩家胜负计分方式
基本分数:计算所有已完成建筑的建造金币总和
第一个建造出7个建筑:+4分
建造出7个建筑:+2分
有五种颜色建筑:+3分
特殊建筑加分

