关于我对新赛季调整的一些看法
2022/04/12512 浏览玩家攻略
挑主要的一共分为了三个部分

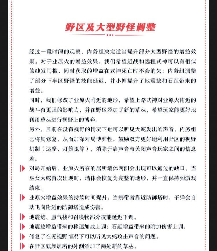
第1个野区调整
1,增加了一个10分钟前的两侧缺口,这个个人认为用处其实不大,就多了这个缺口,其实上路下来支援也少不了几步路
2,业原火这个持续时间提升和自动攻击,这我觉得就是很大的一个提升了,因为以前你要去摸到防御塔,现在你不用去,就直接顶着对面压力,把兵推到防御塔里面就可以了
3,提升石距跟地震鲢,首先石距纯属就是乐呵,他加那点伤害更多就是个鸡肋。鲶鱼的话它的移速也是一样,对比蜃气楼加强也还是差了
4,增加草丛,可以理解为变相的增强了山师傅,更多是促进反野

第2个野区装备的调整跟式神的调整
先是装备,御神枪的调整,就是调整面条人跟白狗,如果是按照体验服的调整,不变的话,就是纯加强。
炎王长枪也是加强,削小兵伤害只是不好蹭线了,不是不能蹭线了,加了打野伤害就是加了打野速度,个别几个打野慢的就可以站起来一些了。
式神调整
1清姬,没啥说的,你不可能拿去打野吧,加这个我觉得没啥用
2白童子,和上面一个道理
3孟婆,CD这个是纯加强,以前是16秒的固定CD,现在变成了8+(5~3),小学数学及格的都会算,对野怪伤害加成跟上面一样,而且这个就加了10%,10%有屁用啊
4狸猫,跟上面一样,一技能加了15%的对野怪伤害,顶天说就是反野稍微快一些
5酒吞童子,啊,这时候就有人说上面都加的少,他加个50%,就可以打野了吧,这个我前两天问过山东省省一酒吞,他明确说过不行。这只能说是把酒吞反野能力加强了一大截
6青坊主,这个是加了50%印记伤害,然后打野怪有50%的回复量,我的建议是整活打野能用,你想靠这个东西来上分,不现实,青房主6级前有多弱应该都知道
7鬼黑,就他一个还往下砍对野怪伤害,一样也是不能用来打野的,他这个被动可对野怪用,我觉得是变相的增强了他在野区的操作能力
8凤凰火,就他这个改动感觉就是变成了一个大号傀儡师,就能用来打野,但是我觉得没必要,也是属于整活
9豆子,这个改动,我觉得是唯一一个看出来可以打野的,豆子伤害不低,而且控制很足,位移也很长,最重要的是他打野怪减CD。但新赛季没到一切都是未知数,他是这一波加强里面,我唯一推荐用来打野的,
10蜘蛛,策划!你增加点伤害,蜘蛛还是不下水道?你这策划案拿脚写的吧!

这部分调整更看出来,策划是在拿脚写策划案的
1白狼,真没看出来白狼现在有多强,他这一刀是有多冤就有多冤,
2金鱼姬,啊,中单起来一个削一个。
3姑姑,嗯,没用,这么调屁用没有
4青蛙,青蛙这个增强,就是让他能用了,但还是奉劝脸黑的别玩
5阿织,平调,该怎么玩还怎么玩
6青坊主,嗯,这个增强。说不定能迎来第2春,但更多是加强的佛,更加工具人了。
7真天,内测服是加了伤害,现在变成减CD,跟姑姑一样,该下水道还下水道
8杀殿,内测是加了10%,就按内测的来说一样,这点加强磕碜
9铃鹿,这个是平调,就是把bug修了,然后补伤害,
10麻仓叶,平调,降低了上手难度,伤害肯定是掉了一些

我觉得策划最无语的地方来了
1天之麻,减速削了就削了,该出还是出
2蛇目,这东西目前看来,就狗上单有人出,这个东西的增强,更多的就是狗,妖刀,蜘蛛会出,但我感觉实际收益还是不如血刀,狗子上路出这个我觉得可以
3杀生石,还是那个毛病,不给血,但是他这么一增强射手肯定没得玩了,配合镜子使用更香
4镜子,自我认为,前期该出鼓还是鼓,他那个加强更多是后期收益加大,跟杀生石挺互补的
5三个法装一起说了,很简单,策划不想让你第1件出七面,中单玩家如果操作好,你就血牌,然后密经,操作不好的话老老实实七面,该削削该用用啊,中路老人下人了。
6两件辅助装,如果按照内测的那个调整,可能会成为浅草和盾55开,除非策划发疯,把浅草回蓝给砍了
7阴阳术,前面装备对射手削了,这边阴阳术对射手加强,罗伞的削弱是除了上路肉坦基本都削,基本所有人的生存能力下降,看破,一看就是搞狗跟妖刀的
嗯,就这些了,新赛季挺扯的,就策划这个条子不如不调,如果看到这儿的话,就给个免费的赞吧。![[嗒啦啦4_比心]](https://img-tc.tapimg.com/market/images/d28961d9ef2d62e62333b8d17a8612dc.gif)
![[嗒啦啦4_比心]](https://img-tc.tapimg.com/market/images/d28961d9ef2d62e62333b8d17a8612dc.gif)

