首页
排行榜
发现
动态
云游戏
PC 游戏
论坛
创作者中心
开发者中心
聚光灯 GameJam
发布
下载手机 APP
扫码下载
Android APK 下载
版本:v
App Store 下载
版本:v
下载 PC 版
Windows 版下载
版本:v
下载 TapTap
TapTap 手机 APP
扫码下载手机App
Android APK 下载
版本:v
App Store 下载
版本:v
TapTap PC 版
Windows 客户端下载
版本:v
流云啊流云
关注
流云啊流云
关注
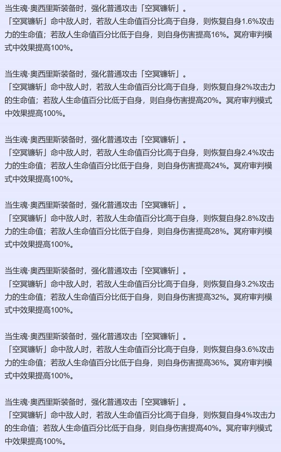
看冥王的技能模组,不氪满怕不是个小丑,等一手神格拯救。
2022/05/02
1859 浏览
综合
启动慢
高难度图吃一刀直接结束变身
2技能倍率看着高,也掩盖不了铁憨憨事实,实际贴身吃技能的时间最多1/3,不是在跑路就是在追击中。
变身结束直接化身小丑,只能等一手神格救赎了。
6
1
9