创作者手册(5.18)
2022/05/18246 浏览综合
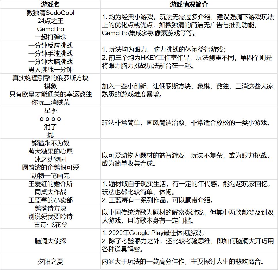
一、本期推荐游戏

二、本期优质视频
选题很有创意,从整活儿的角度切入。相比常规的游戏介绍,这也是观众们更喜闻乐见的。创作者的剪辑手法也非常纯熟,比如在上色绘画阶段的加速搭配快节奏BGM,完成后切换为猫和老鼠的BGM并附上对比图,使得视频整体节奏不拖沓,虽然全程没有配音,但核心内容表达得十分清晰。
很好地展示了如何针对版本更新制作内容。视频结构非常清晰,字幕文案引人入胜。开头直接抛出「幻塔2.0版本脱胎换骨」这一核心论点。接着逐一解释2.0版本的优秀之处,每一部分都是提炼重点,快速讲解,且素材适配度非常高。
此外,本期内容的情绪基调也控制得较好。虽然是以夸赞为主,但都是基于具体更新内容,而不是无脑吹捧,并在结尾处对幻塔现状给到了一些较为客观的评价。
从画风到玩法,再到对游戏的预期,将一款尚在开发测试阶段的游戏最核心的内容阐述得非常清晰。文案流畅不生硬,让观众有对话感。剪辑方面也做得很好,素材匹配度很高,一些小踩点也增加了内容的观感,时间轴则能让观众在视频开头就提前了解全部内容。
很有示范效果的一期合集盘点内容。对于每一款游戏的介绍都恰到好处,除了将基础玩法与亮点说明清楚外,还加入了自己对于游戏的期待或是看法,如《斗诡》中对横版2D格斗游戏如何平衡PVP与PVE的思考。另外,视频素材虽然主要是使用的官方PV或是宣传视频,但也通过剪辑尽力做到了素材与字幕相匹配。


