天下苦山寨宝可梦久矣 | 一周精选
修改于2023/05/304193 浏览综合

这是我们新推出的一档精选栏目每周日更新
本周焦点:运营7年的山寨宝可梦游戏,终于被告了
这周,“宝可梦公司把山寨游戏告了索赔5亿”的新闻在玩家圈引起了热议。有意思的是,这起诉讼之所以曝光,并非是宝可梦官方发了声明,也不是法院公开了判决结果,而是来自一家公司的“甩锅”公告。
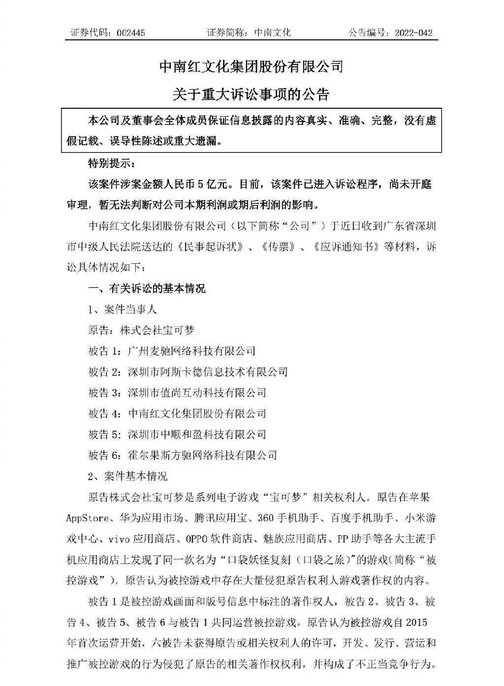
8月31日,A股上市公司中南文化发布公告称,包括该公司在内的6家公司被株式会社宝可梦起诉,主要针对的是中南文化旗下运营的一款名为“口袋妖怪复刻(口袋之旅)”的游戏。宝可梦公司认为游戏中存在大量侵犯游戏著作权的内容,要求中南文化等侵权公司停止运营、发布、提供、宣传该游戏,在主流应用平台网站赔礼道歉,并索赔5亿元。

稍微瞄一眼被告的《口袋妖怪复刻》,就能发现这是一款明目张胆的山寨游戏,用着宝可梦的IP、角色,但包装UI却是国产页游的风格。


不过中南文化发公告倒也不是承认侵权,除了对股东预警一下,更多的还是撇清了与部分被告的关系,根据他们的说法,自己和被告2“阿斯卡德信息技术有限公司”和被告3“值尚互动科技有限公司”已经没有股权关系,相关股份在2019年11月被司法拍卖。
简单来说就是,本来叫“中南重工”的中南文化,为了拓展业务寻求转型,在2015年并购了一系列游戏、影视产业公司,《口袋妖怪复刻》的运营开发公司也在其中,但后来公司又把这部分股份出清了,目前和这游戏没关系,而根据近年财报,《口袋妖怪复刻》确实也很久没出现在中南文化的业绩里了。
资本市场的事情就解释到这儿,这场诉讼的主角终究还是做出山寨游戏的那几家公司,很多记性好的读者或许对“值尚互动”有印象,这不是我们的“老朋友”嘛。
2019年,曾有一款名为《纹章召唤》的游戏,在各大游戏相关网站、论坛投放买量广告,很快玩家们发现这是一款像素级抄袭任天堂手游《火焰纹章:英雄》的山寨游戏,但《纹章召唤》不但有版号,还在宣传中有意无意地暗示自己才是正版,吸引了不少小白入坑,随即玩家社群进行了大规模抵制,游戏没有活出测试服。

没错,《纹章召唤》就是值尚互动出品的游戏。不仅如此,值尚互动可以说是山寨日厂大IP的惯犯,旗下从2015年就开始运营《口袋妖怪复刻》,另外还有山寨侵权《游戏王》的《决斗之城》和碰瓷FGO的《圣杯战争终焉》等一系列李鬼大作。
这么一家长期侵权的公司终于被逮到了,可谓大快人心,网上也是一片“好似”,而这场官司的发展也有着更深远的意义。
在过去许多民间关于侵权抄袭的讨论中,跨国官司流程繁琐,维权难度大收益低是常被提起的因素。宝可梦公司5亿的索赔是否能落实,侵权公司会受到怎样的处罚,《口袋妖怪复刻》会因此停运吗,这次的判决结果将具有一定的参考价值,目前案件已进入诉讼程序,但尚未开庭审理,后续的情况我们也会持续关注。
最后我还想聊一个在国内讳莫如深的话题:山寨宝可梦。
作为世界上最赚钱的IP之一,宝可梦系列早期并没有广泛正式引进国内市场,虽然现在有了官方支持,但在这起维权案爆出后,有博主列出了目前宝可梦官方授权、出品的手游,其中大多不是停运停摆,就是不方便在大陆玩。这在客观上空出了一大片市场,令山寨厂商们垂涎欲滴。

过去几年,像《口袋妖怪复刻》《口袋妖怪重制》《口袋冒险家》《开心宝贝》等等擦边球游戏屡见不鲜。讽刺的是,每次宝可梦出正统游戏作品,这些山寨游戏中的画面还会被当做技术力典范挤兑GF,当然网友还是知道山寨不对的,只是拿它们没什么办法。

除了IP侵权,这些山寨宝可梦手游还有一项绕不开的原罪——重氪。山寨宝可梦游戏一般都会加入更繁杂的养成系统,并鼓励PVP战斗,还会推出原创魔改的精灵,这些要素套用在国内页游手游的运营思路上,自然就是大量充值礼包和明码标价的破格战力。
根据媒体采访,有《口袋妖怪复刻》玩家表示,游戏里稀缺的精灵能卖到上万一只,如果只氪几百几千基本就是打水漂,而游戏的相关社群其实早已默认了重氪逼氪的环境。2016年中南文化的财报中显示,《口袋妖怪复刻》的单月流水破3000万元,累计流水破3亿元,商业成绩斐然。
但如果更深入地了解玩山寨宝可梦游戏的玩家生态,大概会陷入更复杂的情绪。就拿“口袋妖怪复刻”吧来说,其关注人数已经超过43万人,体量不小。自从侵权案传开后,有许多外部玩家涌入冷嘲热讽,《口袋妖怪复刻》的玩家也做出了反击(但现在已经是两边反串的氛围了)。

你会发现,他们中的很多人都知道这是山寨游戏,运营很坑爹,甚至自己平时有购买正版主机和游戏的习惯,但他们就是一直玩下去了,还投入不少。
面对外界的质疑,他们表现地很坦然,认为随着年纪的增长,能花钱就有收获的宝可梦游戏也是生活的调味剂,最后退坑还能卖号回本,还有人打趣说,在公司玩总想着避开同事,免得被发现在玩山寨游戏。
对于大多数人来说,游戏就是简单的娱乐文化商品,无论正版盗版,只要能填补个人的娱乐需求就行了,如果正版这方面做得不好不方便,那么盗版也未必不可一试——这就是现实的大环境,选择游戏而已,上升不到人品道德的层面。
天下苦山寨宝可梦久矣,但山寨也注定会一直暗流涌动。

NEWS
行业观察
2022/8/29-9/4
大公司
索尼收购Savage游戏工作室,继续布局手游。29日,索尼互动娱乐发布公告称,他们已经收购手游开发工作室Savage Game Studios,后者将成为PlayStation新成立的移动部门的一部分。在赫尔辛基和柏林设有办事处的Savage Game Studios成立至今并没有推出过完整的游戏作品,不过其联合创始人曾参与《愤怒的小鸟》《部落冲突》等名作的开发工作,索尼方面透露,Savage Game Studios目前正在研发一款尚未公布的全新3A级服务型动作手游。

拳头游戏加大在华研发投入。31日,拳头游戏官方宣布,将已经落地上海一年的中国研发中心,升级为拳头游戏中国研发工作室群。过去一年,《英雄联盟》《VALORANT》《英雄联盟手游》等多个项目在中国启动本地开发,此举标志着拳头将进一步加大对中国研发团队的建设和投入。拳头游戏联合创始人Marc Merrill表示,未来计划在上海、深圳等中国多个城市增加投资,建立本地工作室,并吸引更多优秀的游戏开发者。
V社正开发多款新游戏。近日,借着Steam Deck在日本上市的机会,V社的游戏设计师Greg Coomer接受了外媒采访,他透露V社目前正在开发几款令人兴奋的新游戏,不过没有说明具体的开发人数和项目情况。在采访中他还特别提到了《半条命》新作,“我们当然没有忘记《半条命》系列游戏,这个系列还有很多故事要说,《半条命:Alyx》的推出就代表了我们的态度。”令人稍感遗憾的是,V社并没有为Steam Deck推出护航大作,用于展示掌机性能的《光圈科技打工记》则是《传送门》同一世界观下的衍生小体量作品。
新趋势
腾讯和罗技合作的云游戏掌机曝光。上个月,罗技宣布与腾讯达成合作,将在今年晚些时候推出一款支持多种云游戏服务的云游戏掌机。近日,推特博主@evleaks从数据后台曝光了疑似这款掌机的配置清单:型号为Logitech GR0006,搭载骁龙720G处理器,运行Android 11,4GB内存,屏幕分辨率为1080*1920。该云游戏掌机或将能访问Google Play、Xbox云游戏、NVIDIA GeForce NOW、Steam等平台,并可能内置腾讯START云游戏App。

米哈游主办“元宇宙万物生”游戏论坛。2日,“元宇宙万物生” 游戏·AI·元宇宙高峰论坛在上海举办,活动由米哈游主办,徐汇区人民政府、文化和旅游局等多部门支持、指导。根据新民晚报的报道,论坛上,米哈游、网易互娱都分享了制作游戏时对技术的应用,腾讯游戏则从从虚实互联的技术、场景、商业模式视角看虚拟场景与现实世界共生。论坛上提到,元宇宙核心要素在于内容和技术两个层面。内容向元宇宙提供的存在的价值和意义,技术帮助元宇宙完成世界搭建和进入通道。游戏是现阶段能够将内容和技术融合最好的行业之一。
其他
第50次《中国互联网络发展状况统计报告》发布。报告显示,截至2022年6月,我国网民规模为10.51亿,互联网普及率达到74.4%。在网络接入环境方面,网民人均每周上网时长为29.5个小时,使用手机上网的比例达99.6%;使用台式电脑、笔记本电脑、电视和平板电脑上网的比例分别为33.3%、32.6%、26.7%和27.6%。我国短视频的用户规模增长最为明显,达9.62亿,较2021年12月增长2805万,占网民整体的91.5%。
Valve确认Steam Deck是系列产品。V社近期制作了一本关于Steam Deck的小手册,里面除了介绍该产品的故事、设计理念、使用方法外,还确认了Steam Deck是系列产品。未来V社会不断更新硬件和软件,持续推出新版本的Steam Deck。

Meta旗下游戏直播APP将终止运营。Meta近日宣布将于今年10月28日终止对Facebook Gaming游戏直播APP的支持。官方团队称,虽然APP将停止运行,但当玩家Facebook应用中的Gaming时,仍然可以找到原来加入的游戏、流媒体和群组。Facebook最初于2018年推出Gaming平台,作为与Twitch、YouTube竞争的一种方式,后来在2020年4月推出了手机版本,但仅仅两年时间就关闭了。
《剑网3》将实现端手同步。8月29日,《剑网3》制作人郭炜炜在游戏的十三周年发布会上,宣布《剑网 3》次世代 3.0 版将推出移植手游,登陆安卓和iOS平台,进度将与PC端同步,并且可继承和升级玩家的全部资产。官方称“甲辰之约”,也就是2024年上线。游戏也将迎来引擎升级优化,官方称性能将提升30%,卡顿降低70%,加载速度提高25%,包体缩小50%。
《双城之战》获艾美奖最佳动画节目大奖。在洛杉矶举行的2022年艾美奖颁奖典礼上,《英雄联盟:双城之战》获得了最佳动画节目大奖。其中,《双城之战》的第4、6、7集还分别获得了最佳艺术指导奖、背景设计奖和色彩设计奖。艾美奖是美国电视界的最高奖项,此外值得一提的是,《爱、死亡和机器人》第三季获得了最佳短片动画节目奖。

最后,本周还有一些值得关注的新游戏
《最后生还者》重制版,顽皮狗开发,索尼发行,9月2日发售。
时过境迁,依然值得体验。我一直觉得《最后生还者》不太可能被重制,因为它13年发售的原作已经足够精美,画面放到今天也不算过时。但既然来了,还是值得聊一下。本次的重制版不是单纯替换画质,它重新拍摄了一套人物动捕,对所有关卡场景都进行了重新搭建,因此游戏里的许多演出细节做的比过去更好。用电影来形容,就是同样的剧本换了更牛逼的导演重新拍了一遍。

第二部的一些非常优秀的设计也被带到《最后生还者》重制版中,比如堪称是我玩过所有游戏里最聪明的敌人AI,和令人交口称赞的无障碍辅助模式。所以这游戏说到底只有一个问题,就是对于老玩家它的内容没有实质改变,却卖得和新游戏一样贵。《最后生还者》重制版目前只登陆PS5平台,不过确定会推出PC版,具体时间尚未公布。
-END-


