9月21日更新维护公告
尊敬的各位玩家:
为了给各位玩家提供更好的游戏环境,游戏全服将定于9月21日07:00-11:00进行维护,如遇特殊情况,更新时间可能会提前或延时,维护完成即可正常游戏,谢谢您对游戏一直以来的支持与理解!
本次维护奖励:千机券礼盒*4,铁血大肉包*4;
为了优化玩家整体的游戏体验,我们在后续更新中将会根据实际情况,结合玩家们提供的宝贵意见与建议,持续对游戏内容进行优化和调整,本次调整更新并不是最终版本。同时再次感谢您对铁血工作铺的理解与支持,我们将会尽最大努力对游戏进行优化和拓展更多玩法!
更新内容:
《独门秘技》资料片新增内容:
1、资料片新增了门派秘技功能玩法,详情请点击:https://txwl.hcplay.com.cn/archives/5807
2、资料片新增了时装功能,大侠现在可以使用新的人物形象行走武林了,功能入口:【角色】-【时装】,本次更新时装:
① 【侠侣时装】-【男】;
② 【侠侣时装】-【女】;
③ 【相逢时装】-【男】;

④ 【相逢时装】-【女】;

3、资料片重制了部分角色的原画:少林男、峨眉女、大理男、大理女、丐帮男、丐帮女、华山女、明教男、明教女、全真男、全真女、武当女、逍遥男、逍遥女;(其余原画与模型也将会在后续版本陆续进行重制优化)
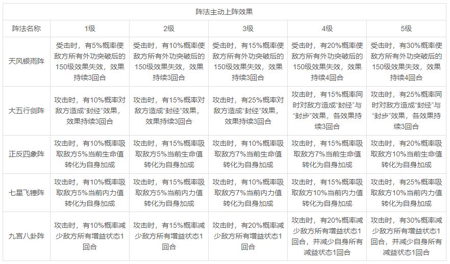
4、资料片新增了5本阵法:天风银雨阵、大五行剑阵、正反四象阵、七星飞锤阵、九宫八卦阵,详情请点击:https://txwl.hcplay.com.cn/archives/2797

5、资料片新增了2022年七周年庆全服巅峰赛:
《武林英雄传》2022年七周年庆全服巅峰赛将于9月25日开赛:
*比赛时间(共三场比赛):
9月25日21:00-22:00;
10月2日21:00-22:00;
10月9日21:00-22:00;
*报名时间:活动期间每周四~每周日18:00
*报名入口:游戏内“决战巅峰”系统;
*比赛分组:
甲组1组:IOS+双平台服
甲组2组:重制1服-重制44服
甲组3组:重制45服-文通24服
乙组1组:文通25服-武极16服
乙组2组:武极17服-武极33服
*每轮比赛名次积分(共3轮):
冠军:10分
亚军:8分
四强:6分
八强 :4分
16强:4分
32强:2分
*积分名次规则:
总积分第1名=冠军名次
总积分第2名=亚军名次
总积分第3-8名=八强名次
总积分第9-16名=十六强名次
总积分第17-32名=三十二强名次
(若相同积分,可产生多名相同名次)
*参赛奖励:
甲级:
三场总积分称号奖励(有效期60天):
冠军称号:全服PK甲级冠军 主动称号效果:四系伤害增加20%,受到四系伤害减少20%;
亚军称号:全服PK甲级亚军 主动称号效果:四系伤害增加18%,受到四系伤害减少18%;
八强称号:全服PK甲级八强 主动称号效果:四系伤害增加16%,受到四系伤害减少16%;
十六强称号:全服PK甲级16强 主动称号效果:四系伤害增加14%,受到四系伤害减少14%;
三场总积分资源奖励:
冠军:个人奖励“红色突破丹*5”+所在区服全员发放2000元宝奖励;
亚军:个人奖励“红色突破丹*3”+所在区服全员发放1000元宝奖励;
八强:个人奖励“红色突破丹*1”+所在区服全员发放500元宝奖励;
*以上赛事个人奖励每个参赛大侠仅可获得其中一份,同个服若产生多名大侠获得以上赛事奖励,全服 元宝可叠加;
乙级:
三场总积分称号奖励(有效期60天):
冠军称号:全服PK乙级冠军 主动称号效果:四系伤害增加16%,受到四系伤害减少16%;
亚军称号:全服PK乙级亚军 主动称号效果:四系伤害增加14%,受到四系伤害减少14%;
八强称号:全服PK乙级八强 主动称号效果:四系伤害增加12%,受到四系伤害减少12%;
十六强称号:全服PK乙级十六强 主动称号效果:四系伤害增加10%,受到四系伤害减少10%;
三场总积分资源奖励:
冠军:个人奖励“红色突破丹*3”+所在区服全员发放1200元宝奖励;
亚军:个人奖励“红色突破丹*2”+所在区服全员发放600元宝奖励;
八强:个人奖励“红色突破丹*1”+所在区服全员发放300元宝奖励;
*以上赛事个人奖励每个参赛大侠仅可获得其中一份,同个服若产生多名大侠获得以上赛事奖励,全服元宝可叠加;
*称号奖励将于10月12日后3个工作日内统一发放;
全服巅峰当晚华山助威胜利达到一定次数即可累计获得“15000元宝”超大福利!!!
跨服助威奖励调整:
调整前:
本日助威胜利12次:50元宝
本日助威胜利13次:经书*1
本日助威胜利16次:50元宝
本日助威胜利17次:经书*1
本日助威胜利19次:经书*1
本日助威胜利20次:100元宝
本日助威胜利24次:千机金页*1
本日助威胜利26次:千机金页*2
本日助威胜利28次:千机红页*1
调整后:
本日助威胜利12次:200元宝
本日助威胜利13次:经书*3
本日助威胜利16次:200元宝
本日助威胜利17次:经书*3
本日助威胜利19次:经书*3
本日助威胜利20次:1000元宝
本日助威胜利24次:2000元宝
本日助威胜利26次:2000元宝
本日助威胜利28次:10000元宝
*注:10月16日将还原为调整前;
6、资料片新增了周年盛会活动,《武林英雄传》2022年“周年盛会”活动将于9月21日开始:
①【周年登录】:登录即可免费领取元宝、四十连抽、经书、千机红页、金猪熔炼石等超豪华大礼;
②【周年任务】:完成周年盛会限时任务即可获得周年抽奖券、元宝、华山论剑礼袋、千机红页、阵法残卷自选等超稀有道具;
③【周年抽奖】:消耗周年抽奖券即有机会抽取紫色外功,突破丹碎片,自创神功令,笑傲碎片礼盒以及金色外功等超级大奖,抽奖概率展示:
*注:本次周年抽奖大奖为:【自创武功精选】,需要幸运值点数为:125点;

④【周年特惠】:在周年特惠商城中,大侠可依据VIP等级享受折扣购买千机红页、笑傲碎片礼盒等超值道具;
7、资料片新增了百晓生“自创装备”活动,详情请点击:
8、资料片新增了秋季主题主城场景;
9、资料片新增了绝版称号:
【江湖相逢】:① 自身连击伤害增加2%,受到连击伤害减少2%;② 自身连击伤害增加3.5%,受到连击伤害减少3.5%;
10、资料片新增了绝版头像框:
【七周年庆】头像框:
① 获取方式:七周年庆礼盒;
② 附加属性【被动】:攻击值+350点,防御值+350点,聚气值+15点;
11、资料片新增了道具:
*【七周年庆礼盒】:活动时间内每人限购一次,内含:七周年庆头像框*1,大肉包*5,千机券礼盒*10,金钥匙*20;“七周年庆”头像框永久被动属性加成:攻击值+350点,防御值+350点,聚气值+15点;
*【江湖相逢锦盒一】内含:华山论剑礼袋*5、大肉包*5、千机券礼盒*10、银砖*10,红影千机页*5,打开后可全部获得;
*【江湖相逢锦盒二】内含:神功积分券*100、红色突破丹*1、大肉包*12、玉露丹*35、千机券礼盒*10,红影千机页*15,打开后可全部获得;
*【江湖相逢锦盒三】内含:江湖相逢限定称号*1、金猪熔炼石*1、大肉包*20,打开后可全部获得;使用“江湖相逢”称号道具相应次数可永久激活相应被动效果:① 自身连击伤害增加2%,受到连击伤害减少2%;② 自身连击伤害增加3.5%,受到连击伤害减少3.5%;
《独门秘技》资料片优化内容:
1、资料片优化了部分武学道具内容:
*【游侠外功精选】四选一:游侠外功集锦*1,游侠外功集锦二*1,游侠外功集锦三*1,游侠外功集锦四*1,选择后数量为1个;
*【豪侠外功精选】四选一:豪侠外功集锦*1,豪侠外功集锦二*1,豪侠外功集锦三*1,豪侠外功集锦四*1,选择后数量为1个;
*【金武神功精选】四选一:八大神功集锦*1,八大神功集锦二*1,八大神功集锦三*1,八大神功集锦四*1,选择后数量为1个;
*【武林群侠精选】四选一:武林群侠集锦*1,武林群侠集锦二*1,武林群侠集锦三*1,武林群侠集锦四*1,选择后数量为1个;
*【武林侠士精选】五选一:武林群侠集锦*1,武林群侠集锦二*1,武林群侠集锦三*1,武林群侠集锦四*1,武林群侠集锦五*1,选择后数量为1个;
*【武林豪侠礼盒】内含:笑傲碎片礼盒*2、红色突破丹*2、乾坤阵法图册*1、天龙阵法图册*1、无极阵法图册*1、天罡红碎片箱*30、自创神功令*40、神功积分券*150,打开后可选择其中一款获得;
*【自创武功精选】四选一:自创武功集锦*1,自创武功集锦二*1,自创武功集锦三*1,自创武功集锦四*1,选择后数量为1个;
2、资料片优化了部分阵法名称:
【金刚伏魔圈】改名为:金刚佛法圈;
【天罡北斗阵】改名为:天罡玄门阵;
【真武七截阵】改名为:真武七侠阵;
【丐帮打狗阵】改名为:九袋打狗阵;
《独门秘技》资料片修复内容:
1、资料片修复了四系精通修炼,到1000层后继续修炼不增加战力的问题;
铁血工作铺
9月20日

