首页
排行榜
发现
云游戏
PC 游戏
动态
发布
论坛
TapTap 制造
聚光灯 GameJam
开发者中心
创作者中心
下载手机 APP
扫码下载
Android APK 下载
版本:v
App Store 下载
版本:v
下载 PC 版
Windows 版下载
版本:v
下载 TapTap
TapTap 手机 APP
扫码下载手机App
Android APK 下载
版本:v
App Store 下载
版本:v
TapTap PC 版
Windows 客户端下载
版本:v
有毒氯化钠
关注
有毒氯化钠
关注
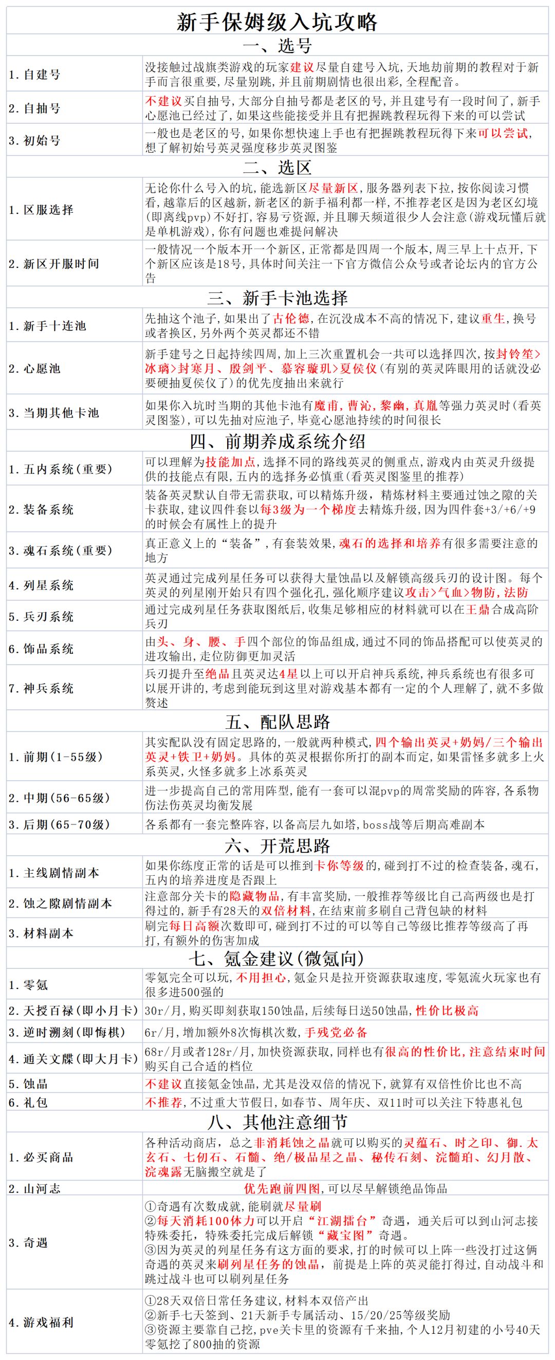
1.10萌新攻略
精华
修改于
2023/01/12
2.9 万浏览
攻略指南
饰品图鉴好久没人做了,个人更新了一下,往期自己写的攻略也汇成了表格,入坑顺利
,对了,每个版本的兑换码一个号只能用一次,这个区用了另外一个区就用不了了的。对你有帮助的话点个赞呗꒰ᐡ´т ‧̫ т ̀ ᐡ꒱🐾♡
#攻略
421
920
60