二测最全玄灵介绍及阵容配队思路。一贴带你了解二测所有玄灵。
精华修改于2023/03/127492 浏览游戏攻略
我觉得这个游戏最重要的是对玄灵的理解,所以做了阵容配队思路这篇攻略,理解了玄灵技能特性,就可以自由组合配对了。当然这也只是一家之见,也欢迎各位找我讨论思路。另外拿excel做的,有点多,所以只能放图片了。
在贴图之前,先写一些大众的阵容,适合各种情况的。方便各位以后公测上来心里有底。另外,**兄弟们注意了,**千万不要选从寒线,要相信天道。切记,切记,切记!!!
南晚花线:
推图:南晚花,张泽,易灵峰,余梦雪,晓雪(余梦雪可以换和喧,晓雪可以用其他前排替代,易灵峰可以用其他输出替代看各位到时候的卡组了,张泽,易灵峰剧情都有送,自选主角卡建议选南晚花)
PK:南晚花,张泽,和喧,韬,南洛烟
从寒线:
推图:从寒,霸天,青鸟,箐箐,任意治疗(没有治疗也能过,带个觉醒徐映烛走一拳超天路线,不过这个后面打奕彩轩会比较弱,偏pk向,霸天,青鸟,箐箐都是送的,其他的看抽卡情况可以在换)
PK:从寒,南晚花,宁琴,南洛烟,任千语(可换张泽等射手)
奕彩轩战神:杜旭,任千语,茹,吕朵朵,张泽,成道奇(这个有点勉强,不过因为是群体技能怎么也比单体强)永恒的柳笛这里也很强。
好,接下来分种族开始介绍:
仙族玄灵
萤,何喧,许妍月,聂仙,徐映烛,佐云:

钟隐,毕丹妮,房新豪,任天明,舒微,张君羽:

妖族玄灵
卢炯,卢真宗,朝雾,茹:萧汐儿,商帆,

张泽,孙浦和,邢高天,宁琴,派派,顾巧巧:

灵族玄灵
南洛烟,武王,箐箐,寒水月,周池,唐彩蕊

易灵峰,玄剑老祖,吕朵朵,成道奇,周若水,青鸟

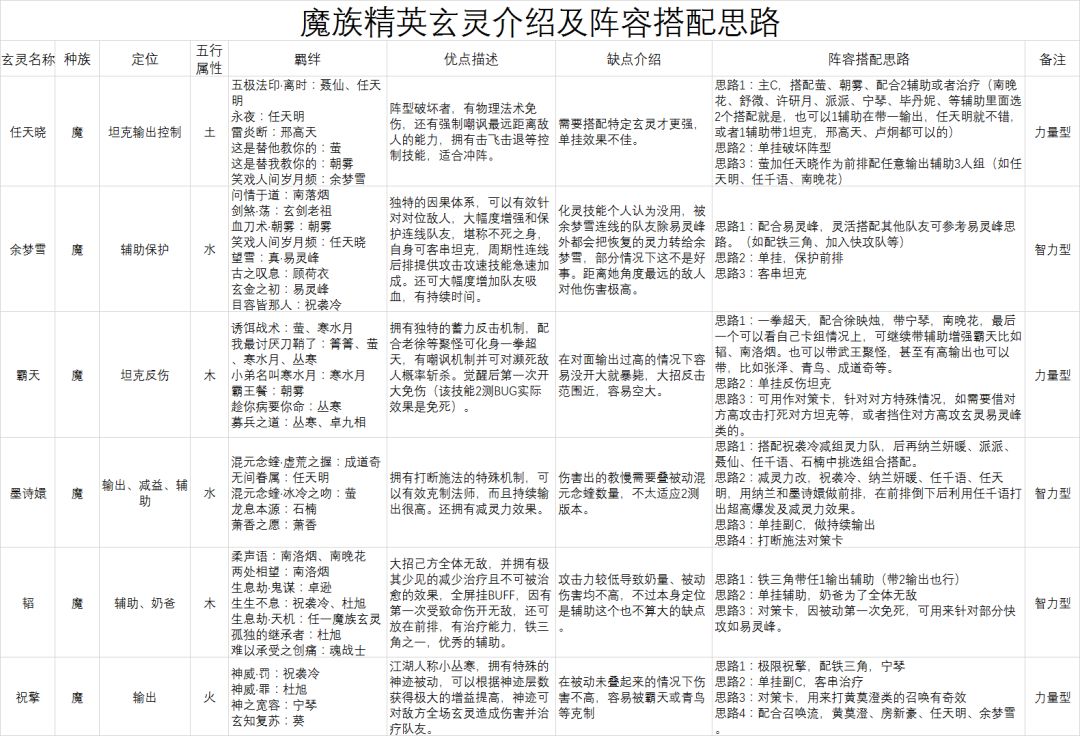
魔族玄灵
任天晓,余梦雪,霸天,墨诗嬛,韬,祝擎

杜旭,穆瓷,黄莫澄,石楠,纳兰妍暖,十字

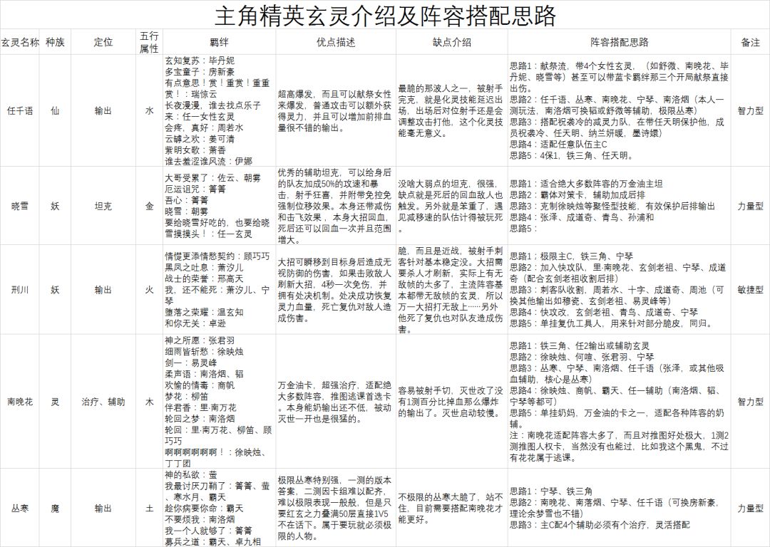
主角精英玄灵
任千语,晓雪,邢川,南晚花,从寒

传说精英玄灵
瑞想,段红蝶,里·南晚花,祝袭冷

永恒玄灵
这测的四个永恒玄灵每个都很强,个个都可以做主c,而且数值有点过于爆炸,这测看属于强的没边额土豪玩具,没有意义。后续肯定会调整,这边就先不做永恒介绍了。


