内测服更新 | 角色进阶突破上限,全新主线「泰坦之路」开启!
亲爱的冒险者,
伴随春天的到来,《贪婪洞窟2》即将推出全新的进阶版本!首先版本密令【进阶之路】奉上~祝福大家在新的季节收获满满。
本次版更,我们为大家准备了全新的角色进阶系统,可以通过技能探索打造多元的战斗流派。
全新的主线副本「泰坦之路」也已揭开神秘的面纱,还有多套装备等你来收集解锁~快来跟随我们一起开启全新的冒险之旅吧!

我们将在下述时间进行「内测服」的停服维护,维护期间将无法登录游戏,请各位冒险家提前做好准备,以避免不必要的损失。
【维护时间】
2023年4月19日14:00-2023年4月19日16:00
【维护礼包】
水晶*100+领悟之书*8+探险证*2

【更新内容】
1、新增角色进阶,进阶后等级突破上限,所有技能重置,变更为全新技能。
2、新增新主线副本【泰坦之路】,副本中的怪物以双怪为主,且Boss之间会有较多的协同技能,战斗策略会更加丰富多样。
3、新增4套装备:分别为浊水套装、翎羽套装、冰渊套装、堕落之翼。
一、角色进阶
(一)进阶条件
玩家完成任务【原初之壁】,获得道具泰坦之石后,即可访问进阶导师【奈奥格】进行角色进阶。


(二)进阶变化
1、完成进阶后等级会突破上限,初始等级变更为1阶*1级,最高可提升至1阶*35级。
2、进阶后,所有技能都会重置,变更为全新的技能。
3、进阶后,解锁新主线副本【泰坦之路】,可在时光之门界面,进入泰坦之路。

(三)进阶技能介绍
大剑分为吸血输出,爆发分裂,和全能型流派;吸血输出:技能自带吸血。爆发输出:暴击时对所有目标都造成伤害。全能型:保证输出的同时给队友回血。
法杖分为超高输出,群体输出和辅助输出流派;超高输出:牺牲技能冷却来追求技能的高额伤害.。群体输出:技能对所有目标造成伤害。辅助输出:保证输出的同时尽可能地削弱目标。
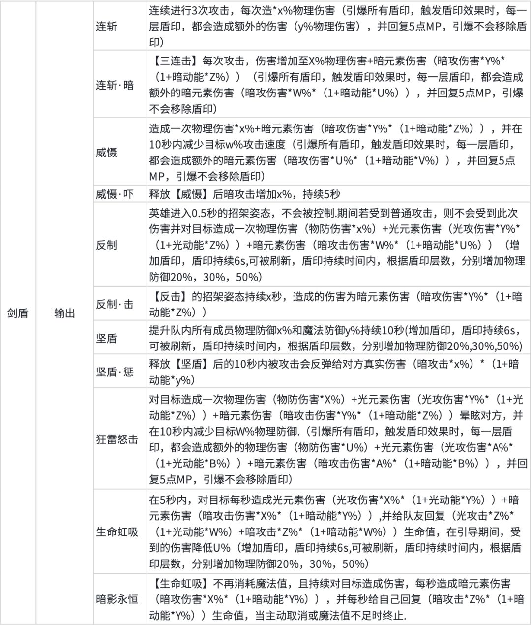
剑盾分为群体治疗,持续输出和团队主T;群体治疗:拥有多个群体治疗技能。持续输出:多个持续造成暗系伤害的技能. 团队主T:可嘲讽目标,使之强行攻击自己。
(四)进阶技能-大剑



(五)进阶技能-法师



(六)进阶技能-剑盾



二、新主线副本-泰坦之路
“永冬之地的封印被完全解开,混沌意识化为各种生灵肆意入侵。
而充满迷雾、死亡、混乱且汇聚了强大冒险者的时光之门则成为这些混沌产物的最爱。
他们奴役洞窟内的各种生物,甚至连强大的首领都没有放过。”
(一)概述介绍
此副本为全新的主线副本,进阶后,可在时光之门界面进入。副本玩法和流程基本同时光之门,每30层一个Boss,每10层一个守卫员,共180层,副本中的怪物以双怪为主,不仅小怪、守门员会有双怪,Boss甚至全是双怪,且Boss之间会有较多的协同技能,战斗策略会更加丰富多样。

(二)部分BOSS展示



(三)部分装备展示
1、浊水套装

- 3件效果:敌人的暴击率降低10%
- 4件效果:生命值提高+6000000
- 5件效果:每使用3次技能,都会获得一次生命回复(生命值5%)
2、翎羽套装

- 3件效果:受到的元素伤害降低10%
- 4件效果:全元素防御+400000
- 5件效果:使用技能之后,伤害提高15%,持续5秒,冷却20秒
3、冰渊套装

- 3件效果:消灭目标后,会回复自身一定的蓝量
- 4件效果:全元素防御+450000
- 5件效果:每20秒,自动获得一个生命值(5%)的护盾
4、堕落之翼

- 3件效果:技能暴击率提高8%
- 4件效果:生命值提高+9000000
- 5件效果:每次暴击,伤害提高5%,该效果最多叠加3层
好啦,以上就是关于内测服进阶版本的介绍啦~
更多精彩活动,各位冒险者们敬请期待吧!


