【白夜谈】不看攻略玩不下去的《雨世界》
修改于2023/06/144177 浏览综合
错过了会是一种损失,但想要坚持下去也不容易。
对于独立游戏爱好者来说,《雨世界》(Rain World)应该是个不算陌生的名字。
尽管在国内谈不上有多出名,但《雨世界》发布的这几年来凭借着独特的气质与独一份的游戏设计征服了无数玩家。在海外,本作收获了诸多游戏设计师的高度评价,游戏对生态与敌人AI的描写刻画更是被誉为“电子游戏领域最复杂的生态系统”与“史上最棒的AI设计”,足见《雨世界》在大家心中的地位与分量。

与此同时,本作在评分网站Metacritic上的媒体评分可谓惨不忍睹,虽然不至于差到人神共愤的地步,但刺眼的黄标也足以说明问题了。

为了弄清楚玩家与媒体之间的割裂感,我战战兢兢地打开了游戏。1小时后,我开始后悔,2小时左右,我关掉了游戏,并深刻理解了为何《雨世界》会出现如此两极分化的评价。
《雨世界》的玩法主要是探索和生存,在游戏中,玩家将扮演一只蛞蝓猫,在这个广阔的世界里觅食与求生。蛞蝓猫在这场旅途中会遇到各种敌人和暴雨的威胁,在场景中寻觅食物填饱肚子并待在安全屋休眠才能存储进度,玩家需要自行探索和解读藏匿于游戏各个角落里的线索与秘密,这些秘密能帮助你找到失散的家人,又或者将你导向其他的不同结局。

可爱的蛞蝓猫
听上去好像是个挺正常的游戏,但实际上手之后才明白《雨世界》有多么的不近人情。就从主角的操控这方面来说吧,玩家需要从零开始学习一团柔软凝胶的行动规律,一些粘滞的鼻涕感会伴随着手柄的振动刻入你的肌肉记忆里。在《雨世界》中,逃离捕食者的追杀是家常便饭,闪转腾挪丝般顺滑的蠕动爬行对于老玩家来说也许是得心应手的基本操作,但对于新玩家来说,蛞蝓猫的机动性能只能说缺乏进一步的打磨。
如果只是便秘般的操作手感,或许我还不会轻言放弃。让我感到绝望的是,即便在游戏中度过了两个小时,我仍然会对着自己问出这样的问题:我是谁?我在哪?我到底要干什么?
相信哪怕是最资深的《雨世界》玩家也会承认,本作的学习曲线和新手引导是彻底不存在的。在翻阅网上的评价时,我总会找到“在第一关卡了几个小时”之类的“笑话”,现在看来,我自己也融入了这个笑话之中,寸步难行的困惑感与挫败感让我无力地退出了游戏。
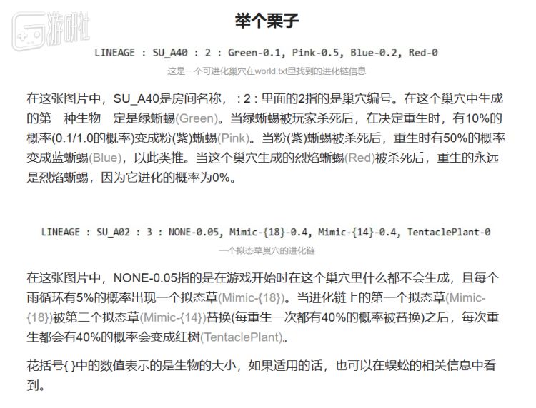
好吧,看攻略并不丢人。只是当我在搜索栏中把“雨世界”“游戏机制”“攻略”之类的关键词输进去之后,搜索引擎回馈给我的却是“业力”“好感度”“进化机制”等一连串完全没见过的名词,这不禁让我怀疑自己是不是错过了大段的新手教程,我们玩的真的是同一款游戏?

当然,你不能要求这款RPG有多么出彩,但对于格斗新人来说,它是建立自信的一个起点,让你一直有事可干,有东西可以玩。
这时候我才意识到,本作的复杂程度远超自己的预期。考虑到这几天接连推出的《怪物猎人:曙光》更新与《最终幻想16》的Demo,我打算暂时搁置一段时间,待到有空再来细品《雨世界》的魅力。
但我也不时地回想,如果没有玩家的自发宣传,如果没有详尽的新手攻略,我是不是会就此弃坑,错过这部作品?答案想必是肯定的,这可能是游戏的问题,也可能是自己技艺不精,至少亲自体验过《雨世界》之后,我算是理解为什么这部有口皆碑的作品在媒体心中的评价会如此之低了,大概就是“你玩我推荐,我玩?那我真的不玩”。
这件事让我开始思考关于“攻略的必要性”。这世上有不少作品并非出于商业目的,只为满足创作者个人的表达而诞生,在独立游戏领域此类现象尤甚。这些游戏通常无需对玩家负责,却有着极为突出的气质,错过了会是一种损失,但想要坚持下去也不容易。
对《雨世界》来说,“难度”本身就是营造世界观与生态的一环,少了这份四处碰壁的体验,玩家压抑已久的好奇心与成就感恐怕找不到释放的空间。研究游戏同样是游戏性的体现,起码在见识过了这个危机四伏的世界之后,我对本作多了几分敬畏,或许等我找到了一份靠谱的新手攻略之后,我的《雨世界》之旅才算正式开始。

