战力/伤害)关于提升战力的帖子[由重要到次要]
2023/07/122189 浏览玩家攻略
1、英雄装备和强化(基础-重点)强化(属性值的直接提升)
推荐强化顺序:武器>腰带>头盔≥鞋子(>胸甲>裤子,这俩对伤害加成的属性少后期强化10以上)
-不缺资源:除了胸甲和裤子都强化到20级,后期再升30级(氪金使你强大)
-缺资源:只强化到10级,120级之后再强化20级及以上(零氪微氪的痛)
120级后推荐强化顺序:12~8星>部分4星>其他
-小技巧:强化装备11~30级时留裤子位置先不强化(遇到铁匠的“降级卡”时用来强化裤子,如果失败就能降低损失)
-金币获取方法:酒馆金币副本,炼金,魂殿(每次有几率得1w金币,但太少可以忽略,除非差那点可以去试试脸白不)出售英雄装备(适用于中后期,出售低星的杯水车薪)-铁矿获取方法:酒馆的“兑换”(40道具换30铁,道具来源多少看试炼的英雄强度和你的技术了),酒馆铁矿副本,限量商城(能拉满就拉满),魔窟(少量)
提示:尽早通关解锁副本难度要求的主线关卡好拿最高奖励(主线关卡一般用魈苟过去的,嗯…第十三章的几关和后面某些章的几关要“感受痛苦”,记不清了,百免除外)
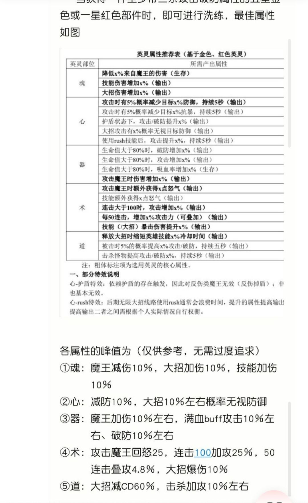
2、英灵(重点)英灵的百分比加成到后期尤为明显(属性值的百分比加成)可以参考一下,这三图(下面)来源网络(我不知道作者是谁)
推荐:洗练石用于洗练金色五星英灵或红色英灵.
洗炼顺序:魔王怒>50连击和100连击加攻>其他
-获取英灵洗练石方法:幻鬼商店,弹珠,周末狂欢集字活动(少量)
3、符文(重点)战力提升的重要因素之一
(符文之塔尽量打到高层数)
推荐:刺骨(伤害,使劲叠就对了)≥铁甲(生存,真百免后就不用上了)≥狂暴(暴击率,缺暴击暴击少就用)>嗜血(生存/续航,百免后用处有限...打有反伤的BOOS用)
-获取方法:赛季宝箱的奖励,恶魔宝箱,幸运宝箱,幸运夺宝
4、神器对提升连击数,属性值,伤害有较大作用
推荐:SR煞极之斧,S雷神之锤,A罡风战戟
-资源获取方法:每天公会魔王结算奖励及宝箱,幻鬼商店的神器寻宝券,无尽深渊,活动
5、翅膀获取材料方法:守护女神副本尽量拉满
-建议有返利时刷紫色及以上的宝箱打(紫、金、红的才有紫色羽毛奖励)翅膀获取方法:各类活动(这次活动的潮酷翅膀属性有点拉了,可以换神器宝箱),赛季宝箱奖励
6、光环(次要-后期)-每日任务的宝箱拉满(20个),参与世界魔王的奖励(少量)
还有另一边的光环(也废肝)
-获取材料方法:幻鬼商店(其中两个的材料),幸运夺宝
(注:找资料啥的做了将近一天,已经很认真在做了,以上为个人获取方法及观点,不代表只有我说的方法可以获取,且观点及理解不一定正确,若有不足请大佬补充,谢谢)









