曙光测试改动内容+战力系统氪金项总结+内测返利性价比分析
2023/09/212071 浏览综合
目录
一、曙光测试改动/新增内容
二、影响战力的玩法系统一览
三、不同消费档位强度/花费一览
四、内测返利性价比分析(各党玩家建议)
大家好,这里是特战小组的梦千。很荣幸受官方邀请提前体验了游戏的曙光测试的抢先服,本篇将为大家大致总结曙光测试版本的一些变化,并为备战公测的小伙伴们提供一些充值返利方面的思路。
*注:终测正式服上线后,部分内容可能与抢先服仍有一定差异,特此说明。
一、曙光测试改动/新增内容
1.商城与礼包
①开服特惠礼包
上测商城中一页大大小小的开服礼包都没有了。当然,也不算完全删除,而是转移到了开服特惠,并保留了6项。其中有四项是原晶购买(游戏玩法获取),有两项是晶核(充值)购买。
总结:比之前友好了很多,不会再有开服不充个几百上千就直接落后一大档的感觉,而且用原晶购买的礼包折扣很大,对想优先抽宠物的玩家来说很划算。
②弹窗礼包
全部删了,而且官方也承诺以后不会有了,值得点赞。(之后要是敢出就一起喷他)

③其他变化
金条商店移动到曙光百货里了,部分限购商品分了多个档位(即有一部分是打折限购,有一部分是原价限购);一些时装降价了;岩粹奖章商店(竞技模式)删除了,这部分资源不再绑定竞技玩法,而是引入了下文提到的殊途同归机制(曙光徽章)。
2.曙光徽章
新增了曙光徽章商店,购买商品需要花费曙光徽章。徽章通过日程必做/非必做活动、竞技、采集、探索等玩法都可以获取,且每周有16000获取上线。
(所有人曙光徽章的每周可获取数量一致,且可获取量未消耗完也可以保留一周。但一般随便玩玩就能拿满了,深度玩家周一就能吧当周的上限拉满)
曙光商店中包含了各类游戏核心资源(包括金芯片),每周获得的1W6徽章基本上能把商店里八九的东西全买了,对休闲玩家来说比较友好。

3.竞技玩法
增加了一个新的4V4公平竞技玩法“启明星邀请赛”,每周一/三/五/六的12:00-次日1:00开放,同时原本部分平衡的“启明星竞技场”保留,于每晚21:00-23:00开放。
如前文提到的,竞技模式的每日进程奖励归到了曙光徽章中,不再是必做玩法。(当然,各竞技玩法中单独的奖励还是保留的,但不会太多,毕竟曙光商店才是大头,所以休闲玩家可以在竞技玩法上选择躺平)
4.战力培养系统
①护盾系统
护盾改装系统删除,新增了一个插件玩法,养成道具通过战争回响、曙光徽章商店获得,可以给人物提供更多属性增益,以及一些特殊的战斗效果,例如:
绝处逢生:护盾被清空后,一定时间内持续恢复护盾值。
插翅难飞:护盾值大于0时,命中玩家有概率使其减速。
不动如山:进入战斗后,5秒增加1层增伤效果(移动会降低层数)。
……
②镀层系统现在升级材料只保留了超合金微粒,各档位的升级消耗感觉也有所降低吧。(具体数据可以查看游戏内社区发布的星球小课堂相关内容)
③芯片系统
芯片整体架构没变,但镶嵌方式有所调整(同一个槽位可以镶嵌多种品质的芯片),总得来说配置操作更加简便了,成长平滑度也更高了。
④宠物系统
增加了一个新玩家抽SSR活动,首次获得SSR的保底次数奖励。同时额外增加了一个累抽奖励,在抽取80、180、300次时可额外获得一个SSR,且最后一次为自选。(这些独立于原有的保底机制)
5.战力排行榜
这一点大家应该在之前的官方公告里已经看到过了,还是很佩服官方魄力的,毕竟删了这个排行,就少了很多大佬间争战力榜单时的消费。
而且也确实能相当程度上减少玩家的战力焦虑,我个人也是希望游戏能往竞技休闲并进的形式发展的,大家玩得开心了,自然愿意去为爱好买单,而不是为了有游戏体验而被迫充值。
二、影响战力的玩法系统一览

三、不同消费档位强度/花费一览

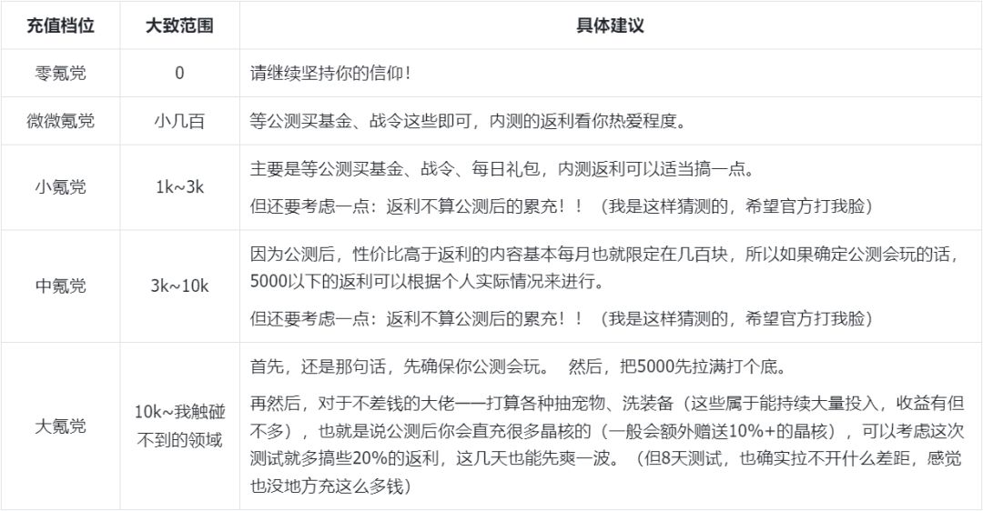
四、内测返利性价比分析(各党玩家建议)
本次测试时间较短,而且许多玩家是第一次体验游戏,可能更关心怎么充返利最合适,下边我以个人角度,为各档位消费的玩家提一些建议。
【最最前边的建议】
理性消费!喜欢游戏且有能力的可以多支持,能力有限的务必适度。
【最重要的建议】
这次应该不会退款了,所以先确定好公测要不要玩。如果觉得游戏没达到自己的预期,或者到时没有精力玩,就请放下你躁动的小手~*下列所有建议均是以你确定公测会玩为前提!!
【一个适用于所有人的思路总结】
1.游戏中的基金、战令、每日礼包这些是直充的(每月这些拉满大概小几百吧),返利的晶核不能买;
2.返利应该是不算累充的;
3.也许公测后会有一些直充的高性价比活动,但感觉不太多,至少弹窗礼包官方明确说明不会再有了;
4.公测后的直充一般会送10%~20%。
5.内测的返利程度还是比较高的(尤其是5000以下),但性价比不如基金、战令等。返利的好处是:可以开服有一定资源储备,前中期的游戏体验会好一些。


最后,还是那句话:请理性消费,有能力可以多支持游戏,这样官方也有动力给我们做更多更好的内容。也希望官方能关注到所有玩家的体验,让《星球:重启》成为一个玩家和游戏公司双向奔赴的游戏!
*以上分析的内容,均是以过去测试的情况+本次测试已知的消息总结的,如果后续哪里有改动,别来找我鸭~

