【不朽家族】理财大师之钻石用在刀刃上!
精华修改于2024/01/172.5 万浏览贼有用攻略
钻石作为不朽家族中的硬通货,几乎可以买到游戏中的所有道具。但很多小伙伴刚入坑时不知道前7天的每天6480钻怎么花,也不知道7天后钻石该怎么用性价比最高。那么本文将告诉你0氪党、微氪党的钻石开销思路!
1.日常商店
日常商店(集市、钓鱼商店)每日刷新,是每日获得各类刚需物品的地方,该买什么是最大的难题。下面整理了一份日用品清单(bushi),供大家参考:

(需要注意的是,商店中能用金币购买的一定要买完,因为在不朽家族中金币永远用不完!)
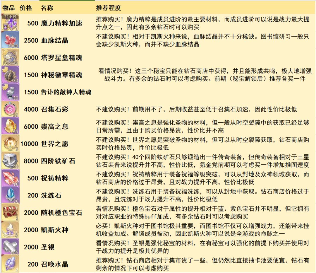
2.钻石商店
钻石商店每周刷新,是更高效地帮助提升战力的地方。同样地,整理了一份购物清单,供大家参考:

(需要注意的是,新手还会有一个“新手七天钻石商店”,要和日常的钻石商店区分开来)
3.资源加速•庄园
庄园每日可以使用钻石加速获取资源:

200钻石可以获取2小时的庄园建筑挂机收益。
前期推荐使用,一方面是因为前期钻石很多;另一方面是前期开荒,资源的快速获得可以帮助你更好地推图,进而实现庄园建筑的升级,达成良性循环,同时,庄园建筑中的圣泉几乎可以说是我们角色升级经验的全部来源,前期等级的提升不仅可以增加阵容补给,还可以更快解锁更多玩法来强化我们的战力。
而后期同样推荐使用,但优先度没有前期那么高。一方面后期成长速度没有那么快,庄园资源获取见效较低;另一方面后期虽然钻石的获取途径相对于前期(7天6480钻领完后)更多,但开销途径同样更多了。不过积少成多,一般情况下还是推荐这2小时加速的资源获取的。而如果氪了双卡(月卡、季卡),那么庄园加速几乎是刚需了。
4.资源加速•召集石
成员界面可以使用钻石加速获取召集石:

200钻石可以获取2小时召集石挂机收益。
前期看情况使用。因为前期钻石更多,而开销途径较少,可以视情况进行加速召集成员来增强自己的战力、更快推图。
后期不推荐使用。因为一方面后期钻石开销途径更多,另一方面召集石加速收益较低,短时内几乎无法提升战力。而且有更好的获取召集石的途径(竞技商店)。但如果氪了双卡的话可以使用,日积月累就会产生质变。
5.不朽殿的不朽者召唤
不朽殿需要花费钻石的不朽者召唤分为不朽传说(普池、常驻池)及up池(如焰火之章是火属性up池)(目前up池只在每一大关通关后开放3天)

普池

up池
这两者使用的都是召集水晶或钻石(2000钻石10连抽)
无论前期还是后期,我都不建议用钻石抽普池、up池。一方面是只有超凡不朽者(金色)才能有一定作用,而不朽殿的池子保底出金为50发,太费钻石;另一方面是随着进度的推进,不朽者带来的战力增长将不那么明显,尤其是当不朽者3星之后,每次升星都需要不止出一个金。在这样的情况下,用钻石抽不朽殿的池子是性价比最低的开销了。当然,如果新手的不朽期盼真的只差一点点(看准了不是亿点点)就可以领取下一阶段奖励而且你觉得自己运气不错的话,完全可以尝试来几发十连(不出货别说是看我攻略学的)
6.群星之轨
群星之轨是快速获取心怡4技能超凡不朽者的方式(每周都会更换不同的up不朽者)。同样的2000钻10连,1天最多只能用钻石抽2次10连。100抽保底必出。

这是这个游戏最烧钻石的地方之一,但我仍然推荐将钻石投入进去抽心怡的不朽者。一方面是4技能不朽者作用很大,是提升战力的一大助力;另一方面对应不朽者升星后也可以从群星之轨得到对应奖励反馈;同时,池子里还能抽出9999钻、自选超凡不朽者等。一个好的不朽者是队伍的核心,因此群星之轨的抽卡也尤为重要。
当然,这不是必买的,钻石当然优先投入战力提升最快的地方。不过群星之轨的钻石使用优先度依旧很高。
6.巨龙入侵刷新

巨龙入侵挑战机会购买花费的钻石是第一次50,第二次100,依次类推。
在巨龙入侵中,如果你能打到800分以上,那么就认为用50钻去换取一次挑战机会是赚的(可以通过巨龙积分在巨龙商店中所兑换物品的钻石价值来衡量是赚是亏)。或是你的挑战只差一点点达标,那么也可以使用。并不推荐每日多次换取挑战机会。
7.竞技场挑战机会、刷新机会的购买


挑战机会可以视情况买一次10钻的,其他的除非你要冲榜且很有自信,否则千万不要购买!
以上就是我总结的钻石使用攻略,如有大佬有补充或勘误,可以在评论区留言!



