伊切尔角色有限数据展示与讨论(1.6版@伊切尔-豹豹调整后)
2024/03/311571 浏览禁区作战记录
伊切尔角色有限数据展示与讨论(1.6版@伊切尔-豹豹调整后)
省流:
【伊切尔-豹豹】这一角色和她的专属武器【镭射风虎】组合(调整后)是一个“吉祥物”,奶量和增伤确实比四星角色强。
【伊切尔-豹豹】的后勤词条建议:攻击和同调,106同调词条约等于8%攻击词条。
1.免责说明
仅代表个人帐号角色强度情况,技能数值与计算公式仅用于游戏讨论;仅例举了个人操作(手残)情况下,精神拟境通关时间;没任何主观结论,并不具备泛用性,结论仅供参考,不提供抽卡建议。
“适度游戏益脑,沉迷游戏伤身。
合理安排时间,享受健康生活。”
2.游戏信息
游戏名:尘白禁区
游戏版本:1.6.0.160
【伊切尔-豹豹】角色调整后(3月26日)
3.测试过程
由于【伊切尔-豹豹】角色的支援技能【秉性扑咬】和爆发技【撕裂饥寒】都被修改,针对【伊切尔-豹豹】角色的测试和讨论分为4部分:
i.技能修改前、后对比;
ii.技能数值测试、
iii.技能数值公式验证与数值强度预测;
iiii.精神拟境实战测试。
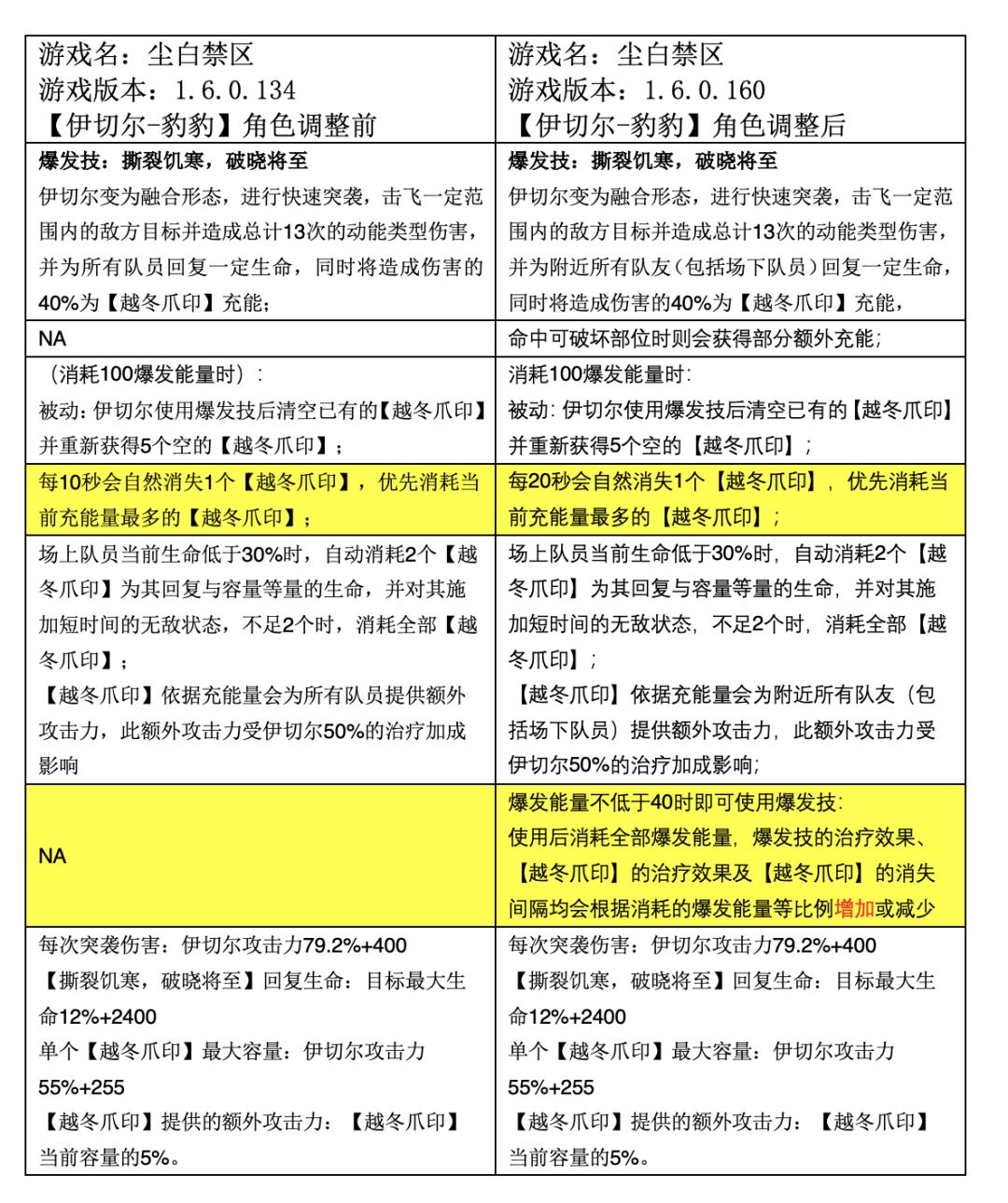
3.1伊切尔角色相关修改
相关修改内容如下,修改情况可从描述文字中理解。




3.2支援技能【秉性扑咬】被动回复数值游戏内实测
支援技能【秉性扑咬】被动回复数值依托于攻击力和治疗效果,但伊切尔自身攻击力和治疗效果均会随时间变化,为了正确评价数值强度,首先通过调整角色配备的后勤小队数量(0~3),记录游戏内支援技能【秉性扑咬】被动回复数值,并基于已知角色属性建立数值预测公式。
游戏内实测矩阵如下:

治疗相关的武器、同调、后勤属性一览,如下:

【秉性扑咬】被动秒回数值计算公式如下:

【秉性扑咬】神经技能:【秉性扑咬】的最终治疗加成提升20%。
通过测试得到120%是单独的系数乘区。
【越冬爪印】提供的额外攻击力计算公式如下:

游戏内实测矩阵如下:




注:
1)绿色代表实测与预测一致的部分,即【秉性扑咬】被动秒回的实测与预测一致;
2)黄色代表实测与预测不一致的部分,由于爆发能量的影响,每个爪印的治疗量偏离了理论值,(怀疑有bug因为启动能量超过100仍无法填满理论值,怀疑内部测算采用了最大能量(而不是100)作为基数)
3)并且,通过不同数量爪印对应的【秉性扑咬】被动秒回的验证,也验证了爪印额外攻击力的效果与预测一致。
4)其它结论:爆发能量不足100点,【越冬爪印】提供的额外攻击力不会打折。
理论上,【伊切尔-豹豹】爆发技【撕裂饥寒,破晓将至】结合其它辅助buff可已获得极高的收益。

在非迷宫环境下,常规技能【捕食之风】造成2.7w的伤害。
3.3数值预测与后勤收益
A.【秉性扑咬】主动和被动的收益比较,
定义战斗中实际收益为专武【镭射风虎】增加的额外攻击力,该数值与其存储治疗量直接成比例关系,故通过预测技能治疗效果和专武【镭射风虎】的存储治疗量随时间的变化,最终统计出从是战斗开始至每一时刻的平均有效存储治疗量(即战斗开始至被统计时间内的专武【镭射风虎】的存储治疗量平均值)。
专武【镭射风虎】的当前存储治疗量随时间的变化曲线

初始主动释放支援技能【秉性扑咬】初始有效值较高,随战斗时间增长,被动有效值会逐步超过主动有效值,门槛时间为22秒;如果在战斗开始时,仅释放一次支援技能,被动超过主动的门槛值为15秒。
建议在精神拟境中不要主动释放支援技能【秉性扑咬】。


那么,如果战斗时间超过22秒,被动累积收益将更高,对于精神拟境这类场景,实际战斗中支援技能的释放依然会占用时间,门槛值实际更低。精神拟净通关时长超过15秒,建议不要释放
B.后勤词条对支援技能【秉性扑咬】被动秒回的影响与比较
定义战斗初始时,支援技能【秉性扑咬】被动初始有效治疗量,比较攻击词条和同调词条关系。
绘制不同攻击力和不同同调的曲线图如图。

【伊切尔-豹豹】的后勤词条建议:攻击和同调,106同调词条约等于8%攻击词条。
针对支援技能【秉性扑咬】被动秒回,不同攻击区间和同调区间,详细的同调词条和攻击力词条的换算关系。

另外,考虑到爆发技【撕裂饥寒,破晓将至】的【越冬爪印】提供的额外攻击力也会同时收到攻击力和同调影响,换算关系如下。

那么,【伊切尔-豹豹】的后勤词条建议:攻击和同调,106同调词条约等于8%攻击词条。
3.4精神拟境实战测试
基于3月24日至3月31日的特别派遣-精神拟境中BOSS波伏娃13(上)和海拉(下)开展,通过统计主C配合2个辅助角色的2人组合的通关时间,排序了不同辅助组合的辅助强度。
统计过程中,分别采用主C【凯茜娅-蓝闪】+【猫汐尔-遡影】(上)/【晨星-云篆】+【安卡希雅-辉夜】(下)双人的的通关时间作为统一参考,因为BOSS总血量恒定不变,各组合的输出强度(DPS)与通关时间成反比例关系,故定义各组合的辅助强度为单人的的通关时间与各组合的的通关时间的比值。
另外,受人为因素和BOSS技能随机性影响,每个组合统计了不下于3次的通关时间,并选取了最小通关时间,作为极限辅助强度。

测试结果如下,相关角色、武器、后勤情况,请翻阅我之前的测试内容。




【伊切尔-豹豹】这一角色和她的专属武器【镭射风虎】组合(调整后)是一个“吉祥物”,增伤确实比四星角色强。
在精神拟净战斗时,建议不释放除爆发技【撕裂饥寒,破晓将至】以外的其它技能,但是【伊切尔-豹豹】支援技能【秉性扑咬】是有无敌帧的,可以用来躲技能。(BV17p42117PA)
4.改版前后比较与期望
4.1奶妈维度
改版后,伊切尔的奶量大幅提升,相比2个4星角色的奶量遥遥领先,并且还可以配合后勤的减速词条。

注:括号内为武器流失的潜在治疗
。
4.2增伤维度
基于以上数值预测和实战测试,依托于支援技能被动秒回和武器修改,增伤维度也得到了加强,相比其它4星角色的增伤有了明显的优势,但仍不如大猫猫和辉夜这两个限时5星增伤后勤。
但是伊切尔在数值上仍存在很大的潜力(可参见上文3.3),因为伊切尔的爆发技能是基于使用时刻的攻击力数值而非面板数值,理论上随着攻击力的膨胀,依然有成长空间,让我们拭目以待吧。
例如,在大猫猫装备合金、阿玛纳条件下,伊切尔可以获取到攻击力加成,此刻的面板攻击力高达12000+,同时爆发技能为全体队员提供了18%增伤和4530攻击力。
4.3期望
伊切尔确实是游戏策划的一次尝试,也是游戏多样性的一环,但相对单一的精神拟境游戏环境,伊切尔的兼容性并不理想,但我们也看到了广大玩家和主播开发的五花八门bug和玩法,例如伊切尔配合琴诺大招无限时挂机流。
我期待着随着游戏的发展,能带来更多的多样性,也希望玩家和主播积极开发更多的流派,丰富大家的游戏体验。
PS:介绍一组没啥用武之地的吉祥物组合

结束语:游戏的乐趣在意探索未知和发现,而不是墨守陈规。
其它杂图:








