首页
排行榜
发现
动态
云游戏
PC 游戏
论坛
创作者中心
开发者中心
聚光灯 GameJam
发布
下载手机 APP
扫码下载
Android APK 下载
版本:v
App Store 下载
版本:v
下载 PC 版
Windows 版下载
版本:v
下载 TapTap
TapTap 手机 APP
扫码下载手机App
Android APK 下载
版本:v
App Store 下载
版本:v
TapTap PC 版
Windows 客户端下载
版本:v
沫沫
关注
沫沫
关注
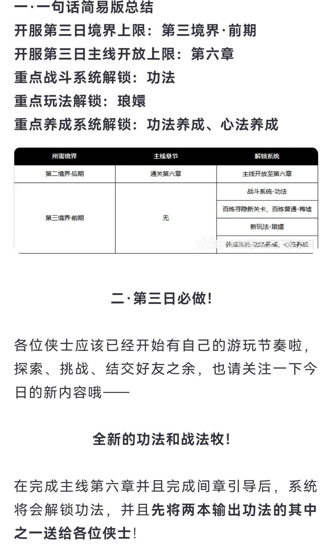
射雕第三日攻略来咯
2024/04/02
57 浏览
综合
#新游攻略先锋企划
#攻略
#游戏安利
#游戏推荐
#游戏讨论
#游戏福利