纸飞机活动攻略
精华修改于2024/06/177.6 万浏览综合
大家好,我是宁甯,一个更新不稳定的中年攻略up主,更多攻略,欢迎大家点点关注,感谢感谢
30级以下的朋友,如果没有填邀请码,拜托填38JG2TU,谢谢大家
欢迎大家关注我们的数据攻略合集:出发吧麦芬数据攻略共享表


本期和各位冒险家分享我关于纸飞机活动的一些心得体会
Q1:纸飞机活动是常驻活动吗?多长时间一轮?
A1:纸飞机是常驻活动,自开服第二周起(即第八天),每7天一期
Q2:纸飞机活动是什么?
A2:纸飞机是获取游戏道具资源的重要活动,每期都会有一个【大奖】。纸飞机活动可通过日常任务、技能抽、宠物抽、宠物招式抽、秘宝抽、坐骑抽获得积分→积分达标可获得道具“纸飞机”,用于兑换活动道具

积分获取方式如上图示
Q3:白嫖玩家理论上可获得多少数量的纸飞机?
A3:纸飞机活动3000积分为一轮,达到指定积分可兑换相应奖励和“纸飞机”;每轮可获得300枚纸飞机,3轮可获得900枚

1轮3000分,达到对应积分可解锁相应的奖励
除积分外,还可通过“限时特卖”购买活动礼包获得“纸飞机”

请大家一定存星钻,每期把两个星钻礼包(2800星钻)都买了
请大家一定存星钻,每期把两个星钻礼包(2800星钻)都买了,箱子等遇到想要的【大奖】再使用,努力满9000积分。
免费礼包+两个星钻礼包可获得20纸飞机。
白嫖玩家可获得:300*3+5+5+10=920枚纸飞机。
Q4:纸飞机如何兑换奖励?需要多少纸飞机可兑换所有奖励?
A4:在“信物兑换”中可使用“纸飞机”兑换相应奖励

注意!信物兑换一共有5层,每层只需要兑换1次即可解锁下一层!千万不要多换!
【大奖】在第五层,从第一层兑换到最后一层,一共需要930枚纸飞机!
第1层:50枚/兑换1次
第2层:80枚/兑换1次
第3层:150枚/兑换1次
第4层:250枚/兑换1次
第5层:375枚/兑换1次
一共需要905枚纸飞机即可获得【大奖】
白嫖玩家最多可获得920枚纸飞机,想要拿到大奖,一定要规划好资源哦!

纸飞机当期有效,不能存!
Q5:对于双卡微氪及以下玩家,该怎么参与纸飞机?
A5:建议在战力跟得上主流队伍,且基本能够三星推图的前提下,多屯资源,一定要参与第二期和第五期的纸飞机!
第二期可获得秘宝“捕风袋”,有概率在收取秘宝能源时翻倍;第五期可获得秘宝“蒙昧视界”,收取卢恩文字(宠物招式)时有概率翻倍。麦芬是放置游戏,拉长游戏周期来看,这两个道具的收益是很不错的。


我会持续更新每期纸飞机活动的【大奖】,大家可以关注我或收藏本帖,后入坑的玩家可根据开服时间灵活确定资源囤积节奏。
Q6:普通玩家想要获得第二期的纸飞机该如何屯资源?
A6:首先要铭记心法“要在确保战力的情况下尽可能多屯资源”,不能为了纸飞机而一毛不拔,否则前两周的游戏体验可能会很差,导致直接弃坑。大家可以关注我的成长记录贴,看看我的具体节奏。
1)技能抽:建议第一周技能只抽100次-150次,把自己需要的技能抽券全,蓝色也可以用。第二周开了第一期纸飞机,再把0转抽补到300次,开传说技能自选箱,补强自己的技能组(只有0转技能抽才计数)。
1转后会送50个1转技能券,而且也有专属卡池,每40次保底1个1转传说专属技能,建议适当抽一些。
0转抽和1转抽的池子只有专属技能的差异,其他非专属技能是一模一样的。
2)宠物抽:宠物的话开服第一周有up活动,所以开服第一周宠物要尽可能利用up抽到自己想要的宠物。宠物抽是50次保底1金(传说宠物),因此,如果50抽之内出了魔魔狗,就努力再来一只,上限是150抽;如果50抽之内没出魔魔狗,比较黑,那么普通玩家建议最多100抽就收手,把资源屯下来。
3)宠物招式抽:确保能够尽可能激活3宠物羁绊即可(12个自己需要的限时,蓝色的就可以),适当囤起来,宠物抽是大头!
4)秘宝抽:秘宝抽是没办法屯的!①开服的秘宝能量邮件不要领②秘宝石头留着等第二期③秘宝的泡泡最多可以存3个,前一天算好时间,尽可能多存④前一天秘宝能量保持在190点(上限是200点),然后直接买4次,存起来(超过上限就不能买了,所以要直接买4次)
5)坐骑抽:在满足战力的前提下,尽可能多存一些。
Q7:开服玩家应该如何规划,如何囤资源,才能拿第二期纸飞机的【大奖】?
A7:首先和大家分享思路:
1)资源购买:
- 宠物招式每天买3次*100钻,每日可存780卢恩文字(自回480+购买300)
- 坐骑券每天买3次=110钻,每日可存40张券(自回25+购买15)
- 秘宝能量每天买2次=80钻,每日可消耗300点能量(自回200+购买100)
- 每日支出290钻
2)开荒送的秘宝能量(邮件中)和充能魔晶(每个加10点秘宝能量)都不要使用,留给第二期纸飞机。
3)卡点存秘宝能量泡泡,购买能量等开活动再用:在纸飞机活动前一天提前存能量泡泡(10小时一个,每个100能量,最多可存3个泡泡),预留190点能量,然后买相应次数的能量(超过200上限就不能买了,所以要买几次一定要一次性买到位)。
4)宠物招式:需要抽12个自己职业需要的招式,蓝色的亦可,抽到了即可开始囤。
5)坐骑抽:通常会在第八天解锁坐骑功能,如果战力满足日常需求,可以选择不抽都存下来。

每天可囤积的资源数量,未计算第一周资源,未计算邮件和活动存的资源
那么我们根据囤积思路来计算一下资源与积分:
1)每日任务:700积分
2)宠物招式:10分创造1次招式,每次创造1积分,打底1092积分
3)抽坐骑:抽1次2积分,打底560*2=1120积分
4)秘宝能量:抽1次3技能,打底240*3=720积分
综上,大家按照此思路能够获得的总积分是3632分,我们按照3650分计算。
然后大家把自己第一周存的资源加上去,邮件的资源加上去,就能够得出可以免费获得的积分总量。
剩余的积分,需要通过技能抽和宠物抽补足。
我在第二期纸飞机第三天就拿到了捕风袋,想了解我是如何屯资源的,可以移步记录贴:【碎碎念】双卡服侍的成长日记
Q8:我不要捕风袋可以吗?
A8:每个人对游戏的追求是不同的,游戏也不是教科书式的去照搬一些攻略,大家自己玩的开心最重要!(我喜欢囤囤囤~,所以我会努力搏一搏第二期和第五期的大奖)
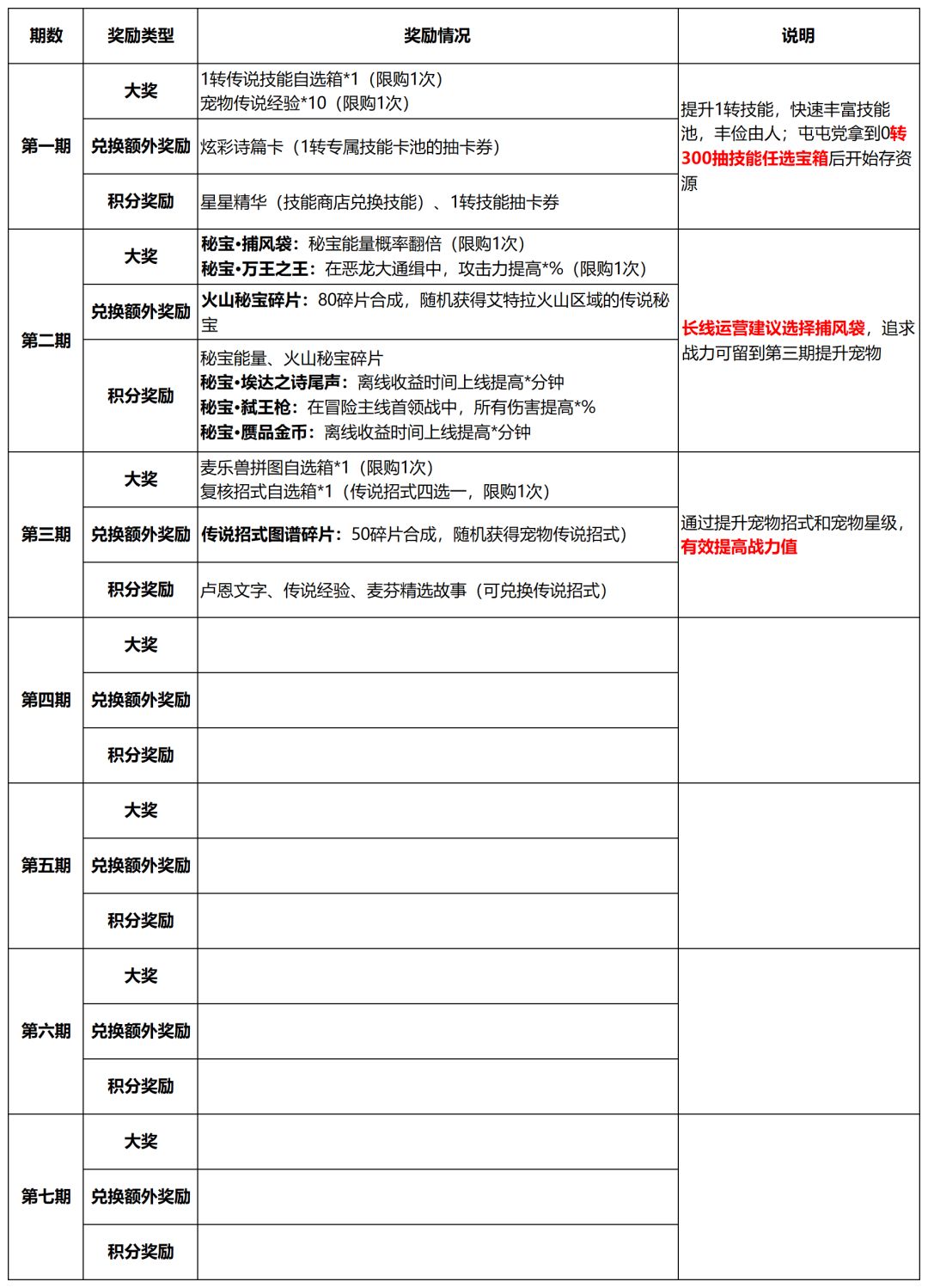
Q9:每期纸飞机的大奖是什么?(持续更新中)
- 大奖是指第五层可兑换的优质道具或资源。
- 兑换额外奖励是指使用信物(纸飞机)每层兑换时给予的额外奖励
- 积分奖励是指当期纸飞机积分达到对应档位可获得的奖励(每期3轮)

国际服数据如下,仅供参考:
第4期:2转传说技能自选
第5期:秘宝“蒙昧视届”,收取卢恩文字时有概率翻倍获得
第6期:宠物拼图自选(用于提升宠物星级或宠物特技等级)
第7期:传说级坐骑积分自选
第8期:秘宝,效果是主线伤害或者秘境攻击提升
第9期:传说级坐骑积分自选
第10期:传说宠物拼图自选(用于提升宠物星级或宠物特技等级)
第11期:同第8期,秘宝,效果是主线伤害或者秘境攻击提升
Q10:后续的纸飞机活动,该如何屯资源?(持续更新中)
A10:我们来盘点下每天可以获得的资源有哪些:
- 卢恩文字:每天可领取480+买3次(每次100枚)=780枚=78积分
- 坐骑抽卡券:每天可领取25抽+购买3次(每次5抽)+日常任务5抽=45抽=90积分
- 充能魔晶(可兑换秘宝能量):每日任务3枚+恶龙大挑战匹配5枚=24积分
- 技能抽卡券:每日任务1抽+恶龙大挑战1张=20积分
- 综上,每日的资源可屯212积分,一周是1484积分

每天第一次参与恶龙大通缉,一定要匹配,可以获得5个充能魔晶
每周任务可获得的资源:
- 坐骑抽卡券:每周任务30张=60积分
- 充能魔晶(可兑换秘宝能量):每周任务15枚=45积分
- 技能抽卡券:每周任务3张=30积分
- 综上,每周任务可获得135积分
每周纸飞机花费2800星钻买礼包,可以获得约370积分的资源
以上是每日每周可以稳定获得的资源及其对应的纸飞机积分,相当于每周可以获得1994积分。
Q11:氪金多少可以拿下全部的活动奖励?
A11:很多朋友再问,需要氪多少可以拿到大奖?根据礼包情况,可以得出以下数据:

- 328r芙芙特选礼包=240纸飞机+40宠物抽(600积分)
- 128r芙芙骑行兽礼包=120纸飞机+60坐骑抽(120积分)
- 128r恩佐特选礼包=120纸飞机+1000秘宝能量(300积分)
- 68r莉莉可特选礼包=80纸飞机+20技能抽(200积分)
- 25r芙芙招式礼包=65纸飞机+900文字(90积分)
- 6r大作战特选礼包=20纸飞机+1技能抽(10积分)
- 星钻礼包(需要1000+1800共计2800钻)和免费礼包是20纸飞机
如果买一轮的话,以上礼包合计氪金683元,获得纸飞机665只,1320积分的资源。
礼包的资源1320分+七日任务700分+1000分(这部分需要我们去补)≈3000分,可获得300纸飞机,这样一共就有了965纸飞机,即可兑换到当期大奖。
每个氪金礼包应该都可以买两次,性价比最高的无疑是128r的秘宝礼包。
注意!每层先只换一次!!
多出来的纸飞机,可以考虑等第七天时候的最终数据再来换,但一定要记得换!


