忍3 深渊介绍&卡牌总览(上)( 7.12更新)
精华修改于2024/07/124531 浏览玩家攻略
7.12更新主要内容:完善深渊战场效果表、召唤兽技能表;对同舟共济、并肩作战增加必要说明等
非常感谢树树提供的建议和帮助,тот未曾说话,深搭一躬啊~


本帖将对深渊玩法的有关内容进行全面介绍,针对部分内容分享一些小技巧,以及对卡牌部分进行较为详细的展示。文章主要分为以下6个板块,其中一、二、三在上篇,四、五、六在下篇(点击查看):
一、战场效果
二、深渊BOSS
三、忍者搭配
四、卡牌用法
五、速度与指挥
六、专题总结
每个板块一般会遵循先总览后详解的逻辑顺序,同时本帖的数据也仅适用于深渊,在其他玩法中可能不同。OK,下面正式开始↓


一、战场效果
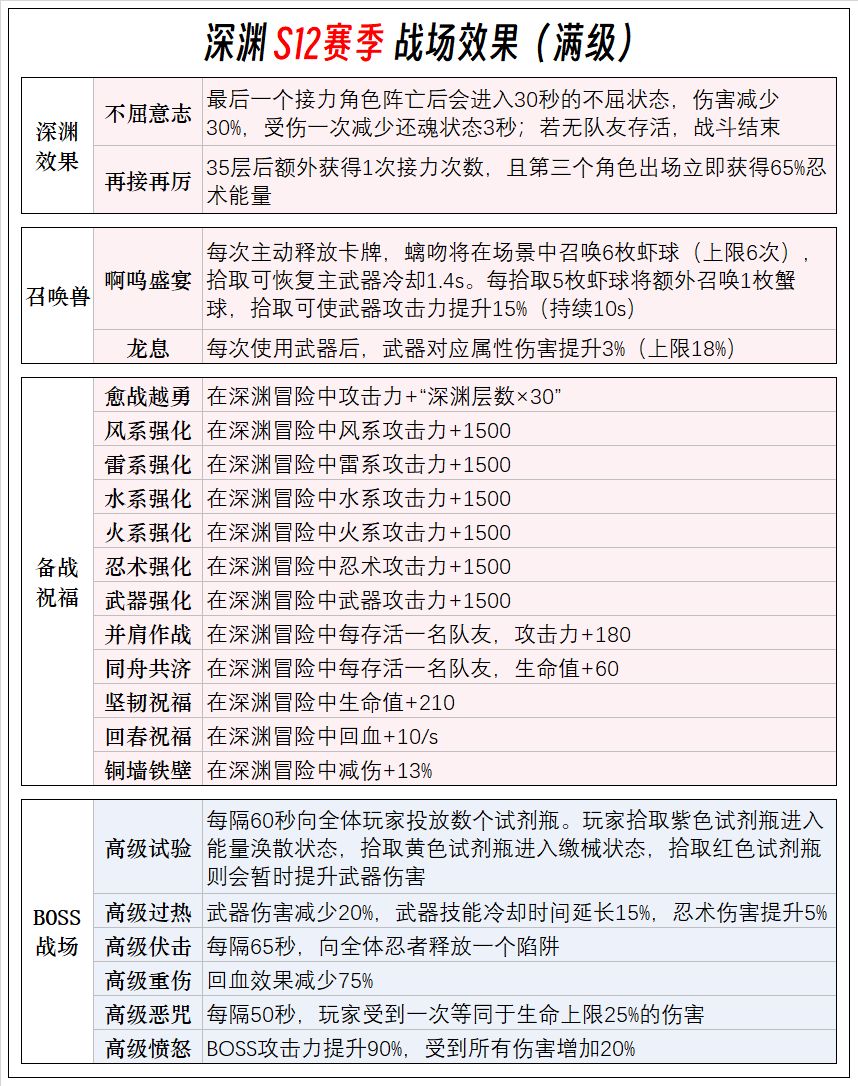
【S11赛季战场效果总览】

1.这里我把深渊效果、召唤兽技能、备战祝福以及BOSS战场的效果统一纳入“战场效果表”中,区别在于前两个是随赛季刷新,备战祝福是周刷新,而BOSS战场效果是具体到每个BOSS;
2.可以观察到到前3种都是好的增益效果,而BOSS战场则基本上是debuff或者呈现出双面性的效果;
3.深渊中的战场效果和BOSS特性与其他玩法中的标注有所不同,比如“弱X”在其他玩法中一般标注为战场效果,而在深渊中却在BOSS特性栏中,但实际上战场效果和特性不用严格区分,只需了解其内容即可
[赛季效果]
1.“不屈意志”和“再接再厉”目前已经成为了固定的深渊效果,本赛季(S12)没有额外的深渊效果;
2.S11的赛季效果“心流”,以召唤兽被动效果的形式(龙息)保留了下来,但移除了忍术能量恢复的效果,试比较——
“心流:每次使用武器技能后,进入心流状态,忍术能量回复10%,武器对应属性的伤害提升15%,持续10秒”
忍者接力后不要马上释放完主、副武器(默认使用同属性武器),因为忍术持续时间基本都要10多秒,可以将武器间隔释放以确保忍术吃满属性加成
[召唤兽]


1.每赛季召唤兽拥有5个技能,技能需要灵气进行升级,满级为8级,共需300灵气。其中前两个属于增益buff类技能,后三个属于卡牌类技能,卡牌技能将在卡牌部分进行统一介绍。
2.为了描述方便,本帖将这5个技能分别称为:虾球、龙息、箭雨、(环绕)水球、符/水弹;
3.这5个技能建议按符→被动→水球→箭雨的顺序进行升级;
4.“啊呜盛宴:每次主动释放卡牌,螭吻将在场景中召唤6枚虾球(上限6次),拾取可恢复主武器冷却1.4s。每拾取5枚虾球将额外召唤1枚蟹球,拾取可使武器攻击力提升15%(持续10s)[满级]”
(1)只有主动点击的卡牌才会触发虾球,入场即生效的卡牌,如愤怒等和队友释放群体卡牌不会触发虾球;
(2)可以多次释放的卡牌,如:音元罩(3次)、万箭齐发(2次)等在本赛季具有较好的效果,在一些情况下甚至可以“空放”,专门吃被动加成;
(3)虾球速度较快,注意及时拾取。(神炎、星闪)小椒、绯斩·苍牙等释放忍术时可吸引虾球,其他忍术具有无敌隐身的无法吸引;
(4)观察到现象:战场效果“伏击”触发时也会召唤虾球,可以视为对自己使用了一张陷阱卡牌
(5)虾球接力不会消失,可继续拾取
5.“每次使用武器后,武器对应属性伤害提升3%(上限18%)[满级]“
(1)接力不继承,因此虽然不是限时提升,但深渊战斗节奏快很少有机会开出较多次武器,相比之下不如上赛季心流效果好,属于心流“青春版”;
(2)本赛季“卡牌—武器—属性伤害”形成了完美联动,一定要有意识利用这些buff打出更多伤害

[备战祝福]

1.备战祝福共有12种,其中属于提升忍者(某方面)攻击力的有8种,加强忍者自身生命相关的有4种(铜墙铁壁效果待补充)。表中的描述为祝福升至满级Lv.5的效果,1-5级分别对应有4/8/12/16/20人打满了进度;
2.“并肩作战、同舟共济”的加成效果仅首发出战忍者享有,接力不继承;
3.每周日刷新3个祝福,但根据本人记录以及参考其他帖子,这3个祝福的刷新以及与备战副本的结合并没有明显规律,应该为随机刷新。下面附上参考资料,或许忍忍有什么新的发现↓


资料1:



4.在其他战场效果以及忍者综合实力等没有明显变化的情况下,备战祝福成为影响该周深渊作战最大的因素之一(另一个是出现的BOSS)。刷新好的备战祝福,如愈战愈勇、忍术强化等时,可以借机冲击更高层;而加强生命相关的祝福在前期反而成为了接力输出的阻碍
[BOSS战场]

1.本赛季BOSS战场效果共6种,随深渊层数的变化等级会提升,如:伏击—中级伏击—高级伏击,升级只有数值的变化,效果不变;
2.“高级试验:每隔60秒向全体玩家投放数个试剂瓶。玩家拾取紫色试剂瓶进入能量涣散状态,拾取黄色试剂瓶进入缴械状态,拾取红色试剂瓶则会暂时提升武器伤害”
(1)红色试剂瓶效果为暂时提升武器伤害,每次这个效果描述都会被右侧图标挡住,可以识记一下;
(2)在实战过程中并非以“战斗开始”或“出现血条”为起点,进行倒计时以及准时投放试剂瓶。经观察,忍者接力会重置试剂瓶的计时,只有某个角色在战场中持续战斗60秒+,才会投放试剂瓶。换句话说,如果是快速接力秒掉的层数,是可以无视这个效果;
(3)吃到红色(增加武器伤害)、紫色(能量涣散)试剂瓶效果持续10秒,黄色(缴械)持续12秒;如果没有吃到,试剂瓶将会在在屏幕中反弹30秒左右
(4)如果上一角色准备献祭前战场中出现了试剂瓶,时间条件允许的情况下可尝试先吃掉不好的试剂瓶再献祭,为接力忍者清场,BOSS特性中的“不稳定料理”同理
3.“高级伏击:每隔65秒,向全体忍者释放一个陷阱”
(1)该陷阱有飞镖、蝙蝠、小武士、飞竹、飞箭等,普通攻防手段可抵挡;
(2)在触发陷阱时右侧图标会显示“深渊伏击光”的字样,不同的人显示时间会稍有不同,可在观察到他人字样时快速准备应对措施(如果你不是最先触发的);
(3)普通层可以借助陷阱快速献祭,在需要磨一下的情况下,注意携带防护的卡牌及准备其他保命手段;
(4)本赛季伏击效果触发时也会召唤虾球
4.“高级恶咒:每隔50秒,玩家受到一次等同于生命上限25%的伤害”
(1)恶咒触发时会先召唤小恶魔,然后再造成伤害,可利用忍术、武器开启时的无敌帧以及其他防御手段规避;
(2)普通层可以借助恶咒快速献祭,在需要磨一下的情况下,注意保持血量健康及准备其他保命手段:
(3)注意卡牌“愤怒、破釜沉舟、两败俱伤”的使用
5.“高级愤怒:BOSS攻击力提升90%,受到所有伤害增加20%”
(1)低层BOSS出现愤怒时伤害溢出,注意快速爆发输出,可适当舍弃部分释放时间较长的忍术阶段;
(2)高层BOSS出现愤怒时注意保命,防止被秒杀,尤其是面对一些有强力弹幕或者本体攻击的高伤害BOSS,如:青翼龙王、汇编工程师、复仇者V型、阳剑首领等;
(3)根据家族情况,可利用愤怒效果在某层尝试变两轮战斗为一轮
6.“高级过热:武器伤害减少20%,武器技能冷却时间延长15%,忍术伤害提升5%”
(1)注意武器技能时间的延长,如果想吃虾球减少武器时间,需要比其他条件下更多卡牌触发虾球;


二、深渊BOSS
【深渊BOSS一览(41-65)】

1.本表展示41-65层可能会出现的BOSS,41-65中每5层共同拥有一个“BOSS池”,BOSS随机出现且可能重复;
2.43层BOSS只记录到“双BOSS(恶鬼双煞或机械军团)”,且它们也只出现在43层出现。41、42、43层血量待补充;
3.绫羽、雷神、暗之身的BOSS类型为妖鬼,石式神为机械,阳剑(人形)为诡秘;
4.注意识别梦境领主五世与梦境领主一世、愤怒的雪影与暴走的雪影、丹青妙手与出神入化、C++工程师与汇编工程师、幻境守卫与幻境首领、沙克与暴怒的沙克、阳剑首领(剑形)与阳剑(人形)等
【BOSS特点及应对策略】
由于各家族情况不同,同一层可能是这家族的终点也可能是另一家族的起点,由于暴力输出不需要注意那么多细节,因此所有的推荐均默认适用较长时间的战斗,自己可以根据家族实际情况取舍;
[弹幕等级]
根据忍者攻击手段与弹幕之间的关系,本帖将所有BOSS弹幕分成五种:
软弹幕:可被火球术抵挡
软弹幕+:最多的一类,忍术和普通武器可清除,火球术不可抵挡
硬弹幕:忍术和普通武器不可清除,岚刃等武器强力阶段可清除
硬弹幕+:岚刃等不可清除,通灵号角可清除
究极弹幕:通灵兽也无法清除
[汇编工程师]
1.开局前摇白色激光只需要站立不动或者下翻即可躲避;
2.红代码和香蕉属于“硬弹幕”,忍术与普通武器无法清除;白色激光属于“硬弹幕+”,只有通灵兽碰撞可以清除,开大时注意防暴毙;
3.P2板子使用定身类武器可能造成板子错位
[出神入化]
1.开局有实质伤害前摇,从金币路段滑步(滑跳)进入绳子路段后注意不要一直跳跃或上下翻,这会导致忍者位置前移从而吃到开局环绕毛笔的伤害。正确做法:正常速度进入绳子路段保持不动或二段跳以上的高度;
2.毛笔属于“硬弹幕”,忍术与普通武器无法清除,开大时注意防暴毙;
3.一些板子难度较高需要背板引导,难以做到随机应变,注意携带保命卡牌;
4.注意秒杀技
[总经理]、[董事长]
1.血条出现速度较快,注意及时开大
2.熊猫属于“究极弹幕”,忍术与武器无法清除,开大时注意防暴毙(一些手段可以清除刚出现的熊猫);
3.转阶段会固定绕后再回来,并对绳下造成实质性伤害,建议观看教学视频掌握
[绫羽]
1.BOSS类型为妖鬼
2.开局花朵属于“硬弹幕?”且有延迟伤害,忍术与普通武器无法清除,开大时注意防暴毙;
3.BOSS有绕后版,防空大
[恶鬼双煞(43)]、[机械军团(43)]
1.出现且仅出现在43层;
2.双BOSS较为容易,初始层数高的一般不需要携带卡牌;
3.如果需要卡牌可以携带清弹幕能力较强的,如伏魔咒等
[王者之剑]
1.开局板在前方,然后是固定的两个绕后板;转阶段也有固定的冰伞攻击,建议观看教学视频掌握;
2.村正和冰晶是“软弹幕”,普通攻防手段可抵挡;冰伞属于“硬弹幕+”、雷切属于“究极弹幕”,忍术与武器无法清除,开大时注意防暴毙;
3.冰伞可以抵挡忍者的部分攻击方式,如星闪小椒大脚等;
4.存在“能量板”,可以使用清弹幕手段快速积攒忍术能量
[金面年兽王]
1.p2火球属于“硬弹幕”,忍术与普通武器无法清除,开大时注意防暴毙;
[赤须年兽王]
1.开局固定3板选1,下翻均可躲避,绯斩苍牙和星闪小椒可以“卡绳”放大。有长时间贴脸板可以拉满重剑、火椒二挡等;
2.释放部分忍术和武器可以清除传送门,降低难度;
3.球属于“硬弹幕+”,忍术与武器无法清除(一些护罩类卡牌或宝物可以清除),开大时注意防暴毙;
[赤晶龙王]
1.P1占比很小约10%的血量,随即进入P2阶段,进入P2阶段时会释放大火圈,没有防护手段会受伤;
2.P2弹幕属于“究极弹幕”,所有手段均不可消除,开大时注意防暴毙;
3.一些板子难度较高需要背板引导,难以做到随机应变,注意携带保命卡牌;
4.有“飞天板”,但卫鲤四段跳跳至最高仍可以拉满朱雀重剑;
5.有贴脸的本体伤害板,(愤怒状态下)防止被秒杀
[愤怒的雪影]
1.开局有实质伤害前摇,注意躲避;
2.多动症患者,可使用眩晕定身类卡牌或武器协助打满忍术,但要谨慎使用群体眩晕符;
3.转阶段固定板,建议观看教学视频掌握;在转阶段前接力,可以在雪影从绳下来到面前时开启兮兰连携技能,将其定身在绳上一段时间,协助打满伤害(具体时间节点会补充动图演示);
[梦境领主五世]、[梦境领主一世]
1.P1开大需防反弹的冰晶导致暴毙;
2.多动症患者以及会“闪现”,经常出现忍术索敌阶段索虚空的情况,可视情况使用眩晕定身类卡牌或武器协助打满忍术;
3.进入P2阶段会强制清空忍术,有转阶段固定板,
如果准备献祭注意观察BOSS血量,在接近半血时不要主动献祭(可适当控血),防止忍术未释放完被清空;
如果接力可以使用眩晕定身类卡牌或武器协助打满忍术;
如果是两轮战斗、第二次进入会跳阶段的情形,也要及时使用眩晕定身类卡牌或武器协助打满忍术或者舍弃部分忍术提前开大,利用索敌机制打出部分伤害
[隼白之影]
1.该BOSS有4个阶段,P1→P2、P2→P3、P3→P4都有转阶段固定板,建议观看教学视频掌握;
2.由于BOSS阶段较多同时存在绕后板,因此如果P1开局板不适合开大,基本上P1阶段就没有机会再放大,因为血量掉得快的话马上就会进入P2,有强制无敌板,造成空伤害;
3.进入P4会强制封印当前忍者的忍术,因此要注意接力的时机,在封印完毕后再接力输出;
4.多数忍忍比较熟悉前三个阶段,而对第四阶段掌握不好,注意视情况携带保命卡牌
[秃头赤面鬼]
1.P1阶段存在“能量板”,可以使用清弹幕手段快速积攒忍术能量;
2.P2毒酒坛属于“硬弹幕”,忍术与普通武器无法清除,开大时注意防暴毙;
3.转阶段时有较长时间无伤害间歇,可以提前献祭或者视情况补充单体输出
[鬼斩·狂]
1.此BOSS为新加入BOSS并且只在剧情里出现过,大多数人对其很陌生,建议观看教学视频大致了解;
2.大刀轮和大球为“硬弹幕?”忍术与普通武器无法清除,开大时注意防暴毙;
3.有闪现绕后板以及贴身挥砍板,不要空大以及注意保命
[青翼龙王]
1.P1占比很小约10%的血量,随即进入P2阶段,开局可能会绕后,不要战斗开始马上开启忍术,防止空伤害;
2.P2弹幕属于“硬弹幕+”,只有通灵兽碰撞可以清除,开大时注意防暴毙;
3.一些板子难度较高需要背板引导,难以做到随机应变,注意携带保命卡牌;
4.P2阶段第2、4板为“飞天板”,注意接力输出时机;
5.有贴脸的本体伤害板,(愤怒状态下)防被秒杀;
[混沌赤木]
1.深渊中取消了开局前摇;
2.有秒杀技,需要跳起来躲避,不可躲在绳下;
3.存在“能量板”,可以使用清弹幕手段快速积攒忍术能量
[石式神]
1.前后夹击型弹幕,开大时注意防暴毙;
2.部分板BOSS位置靠前,无法使用朱雀重剑,可以使用疾风步搭配重剑;
3.转阶段可能有遁地板,注意开大时机,防止空伤害;
[资深前台]
1.存在“能量板”,可以使用清弹幕手段快速积攒忍术能量;
2.P2阶段有分身假体板,注意辨别,防止空伤害;
3.多动症患者,可使用眩晕定身类卡牌或武器协助打满忍术
[复仇者V型]
1.追踪导弹属于“硬弹幕”且速度较快,忍术与普通武器无法清除,开大时注意防暴毙
2.存在贴脸板可拉满重剑或小椒二挡;
3.多动症患者,可使用眩晕定身类卡牌或武器协助打满忍术及保命
[掠夺者号]
1.深渊中取消了转阶段的漫长动画,但仍有20秒+的间歇期,可以使用反转或其他输出卡牌补伤害;
2.P1难度低,P2难度较高,建议视情况携带保命卡牌P2阶段使用;
3.BOSS盾破碎之后有10秒易伤,可集中爆发输出
[黄金蝙蝠]
1.多动症患者,可使用眩晕定身类卡牌或武器协助打满忍术及保命;
2.P2流星拳属于“硬弹幕+”,只有通灵兽碰撞可以清除,开大时注意防暴毙
[精英神秘人]
1.有绕后或贴脸攻击板,开大时注意防暴毙,可使用眩晕定身类卡牌或武器协助打满忍术及保命;
2.P2难度较大,剑气自带易伤debuff4.5秒 (视等级?);
3.自带特性“隐身”:BOSS处于隐身状态,直到受到忍术或武器的伤害才会现形;
[汇编工程师]
1.开局有实质伤害前摇,绳子中间的代码没有伤害可以无视,只需要上下翻躲避其他位置的代码;
2.转阶段为固定板,建议观看教学视频掌握;
3.红代码和香蕉属于“硬弹幕”,忍术与普通武器无法清除;白色激光属于“硬弹幕+”,只有通灵兽碰撞可以清除,开大时注意防暴毙;
4.P2整体难度高;多数板子围绕忍者存在,使用定身类武器可能造成板子错位导致暴毙
[雷神]
1.金币路段也是绳上,注意不要跳跃或下翻;
2.“大合掌”的伤害较高注意躲避或利用其献祭;
3.BOSS有贴脸板,拉朱雀重剑时注意观察;
4.整体板子难度、密度较低,有时会耽误献祭,时间紧迫时注意卖血控血
[暗之身]
1.有秒杀技黑洞,注意躲避;
2.进入P2时有有强制无敌板,注意不要输出,避免空伤害;
3.P2自带特性“操作反转”:受到召唤物伤害会交换下翻键和跳跃键8秒;
4.该BOSS血条出现较快,在BOSS出现前即可开大
[幻境首领]
1.小冰晶属于“硬弹幕+”,开大时注意防暴毙;
2.有秒杀技注意躲避;
3.注意携带保命卡牌
4.曾经的“武道会冠军”,整体难度较高
[八咫乌]
1.多动症患者,可使用眩晕定身类卡牌或武器协助打满伤害及保命;
2.开局正面板之后会固定绕后,建议观看教学视频掌握;
3.有头顶板,可使用神炎小椒或打满二挡;
4.部分板子与四象探秘里的不同,不要被其影响,要随机应变
5.该BOSS打满伤害具有一定难度,一些人会专门针对八咫乌设置一个小队
[阳剑首领]*
1.集多动、绕后、出屏、分身假体、究极弹幕、本体碰撞等各种高难度要素于一体的BOSS,难度极大;
2.需要配合眩晕定身类卡牌或武器协助及时打出伤害及保命;
3.全程注意保命
*S12赛季的阳剑首领应为阳剑守卫,即普通剧情模式里的阳剑守卫。该BOSS难度依然不小,尤其是P2阶段,但P1能量板较多,可携带清弹幕的手段助力开出多个忍术
[暴怒的沙克]
1.沙克为唯一全水面无绳子路段的BOSS,注意开局金币路段不要跳,以及及时滑步减少CD;
2.大鲨鱼为究极弹幕,开大时注意防暴毙;
3.P2“自带致盲效果”,躲避难度高,以及注意防空伤害
[暴走的雪影]
1.开局有雪影冲刺注意及时躲避;
2.多动症患者,可使用眩晕定身类卡牌或武器协助打满伤害及保命,谨慎使用群体眩晕类卡牌;
3.转阶段固定板,建议观看教学视频掌握;
4.P2居合斩难度较高,部分躲法比较极限再加上战场效果和BOSS特性的影响,很难依靠自身操作无伤,注意携带保命手段
[阳剑]
1.人形阳剑,目前唯一诡秘类型的BOSS,无忍者和武器具有专杀效果;
2.视野较小,BOSS弹幕距忍者较近以及部分板子具有“时停效果”,注意及时躲避
3.所有高层BOSS都具有高难度、高伤害的特点,注意及时保命
[犬太郎]
1.开局有实质性伤害前摇,注意及时跳起躲避;
2.犬太郎上挑可以打断忍术和部分武器效果等;
3.转阶段“猛犬”形态具有秒杀效果,注意躲避或者利用其献祭


【BOSS板子教学推荐】
1.全SS+百科全书!萌新-大佬都可食用,不鸣之刃全弹幕实测! 喵喵今天中奖了吗
2.boss汇总篇 雏子の日常
3.忍者必须死3BOSS二段无伤演示专栏 洛羽不想开学
...


【BOSS特性一览】

1.S11赛季深渊BOSS特性共有25种,其中特性“力场”不常见,但特性“寒冰之触”和“不稳定料理”包含“力场”相关内容。新增特性“寒冰之触、极刃手里剑、咒灵招来”,但还未收集齐全,待完整收集后再更新入表格;
2.BOSS特性中“易伤”、“恐惧”...“流血”等8种特性均为概率触发,忍者天赋中的“特性抗性”也是指对这几种BOSS特性的抵抗;
3.不同层数对应不同等级的特性,部分对应关系标在了括号内。部分特性没有标注等级,但实际有等级变化,参照该层其他特性的等级进行了标注,数据仍在不断的收集过程中;
4.“弱X:BOSS受到X系伤害提高20%”,此项为固定数值
5. “狂嗥:每隔50秒,BOSS先释放一次全屏伤害,在进入到持续20秒的易伤状态,期间受到伤害提升20% ”
“竭力:每隔40秒,BOSS先进入持续20秒的攻击提升状态,期间攻击提升20%,再进入持续15秒的易伤状态,期间受到的伤害提升10% ”
(1)这两种特性很相似,区别进行了加粗标注,可以对比记忆;

(2)在时间允许的情况下,可以适当等易伤状态时再集中爆发输出
6.“火焰风暴:每隔20秒,BOSS会释放火焰风暴并造成一定伤害,被火焰风暴击中后会造成持续5秒的灼烧伤害,注意躲避”
(1)该特性触发时间间隔较小,注意躲避;
(2)可利用该特性献祭
7.“末日陨石:玩家每使用两次主武器技能,BOSS会释放一次末日陨石攻击玩家”
(1)末日陨石有两种形态,一种是“熔岩雨形态”,另一种是“结晶形态”。该特性伤害较高,注意保命;
(2)接力忍者谨慎使用主武器,可在部分忍术进入无敌状态前使用偶数次主武器以躲避;
(3)观察到现象:在末日陨石释放中如果暴毙,接力出来会重置该特性,即再重新释放一次末日陨石(此条待验证)
8.“不稳定料理:随机制作黑暗料理或黄金料理。吃到黄金料理会提升攻击力,吃到黑暗料理会同时进入力场和中毒状态”
(1)黄金料理和黑暗料理效果都是持续10秒钟;
(2)黄金料理的位置比较刁钻,通常在整个持续过程中只有1~2次机会可以吃到,有时候完全无法吃到;而黑暗料理总是冲着忍者过来,要注意躲避;
(3)同战场效果“试验”类似,如果上一角色准备献祭前战场中出现了黑暗料理,时间条件允许的情况下可尝试先吃掉再献祭,为接力忍者清场
9.“驱散:受到BOSS伤害时有85%的概率(17级为例),驱散自身的buff,5秒内只会触发一次”
(1)驱散不止可以驱散掉buff,主要是可以驱散掉忍者身上的卷轴,不论是宝物还是卡牌效果,且不可逆;
(2)同等级的驱散触发概率要远大于其他7种特性;
(3)因此有驱散的话,可以默认按照没有卷轴进行准备,注意携带其他保命手段
10.“缴械:受到BOSS伤害时有64%的概率(17级为例)被缴械,持续12秒
(1)深渊以及其他活动中的缴械与3v3战场中的缴械卡牌不同,特性缴械触发后武器会停止倒计时,属于“加强版缴械”
11.“四象:BOSS拥有51%伤害抗性(17级为例)的元素护罩,护罩每20秒切换一种元素形态”
(1)拥有两个3勾忍术胧夜抄的话,接力忍者顺序可以自由选择,能在一定程度上规避四象盾的影响
12.“护盾:BOSS每失去25%的血量会召唤减伤34%的护盾,护盾持续10.5秒(17级为例)”
(1)前期节奏快需要顶着盾输出,后期时间允许的话可以适当避开盾
13.“超级武装:BOSS每过50秒进入10秒的攻击力提升40%和弹幕不可消除状态,BOSS血量低于10%时攻击力提升和弹幕不可消除会永久持续”
(1)要区别于SS+悬赏中的特性及数值——
“超级武装:BOSS每过30秒进入10秒的攻击力提升50%和弹幕不可消除状态,BOSS血量低于20%时攻击力提升和弹幕不可消除会永久持续”
“究极武装:BOSS(永久)攻击力提升50%,并且弹幕不可清除”
(2)触发超级武装BOSS身上会出现类似火焰一样的光芒,此时要注意其弹幕变为不可消除状态,不要因忽视造成暴毙
14.“魔灵:每隔17秒(17级为例),BOSS会召唤一只漂浮的怪物,怪物持续8秒后消失
(1)魔灵不会被忍术、武器等技能摧毁,注意躲避;
15.“咒灵招来:每隔一段时间,BOSS将释放咒灵进行攻击。咒灵击中忍者后将造成持续一段时间的禁止生命回复的效果”
(1)招来3个分散开的像蝌蚪一样的咒灵,移动速度较快;
(2)从BOSS身上发出,只会横向朝着忍者向左/向右移动,不会向下、向上;
(3)击中后禁止生命回复10秒,咒灵不会被忍术、武器等技能摧毁,注意躲避
16.“寒冰之触:每隔30秒,BOSS将会在忍者位置发动一次寒冰之触。寒冰之触对忍者造成伤害后将对忍者施加持续5秒的冰冻效果,降低忍者跳跃能力和速度”
(1)触发前在忍者位置形成“冰圈”预警,注意观察;
(2)注意该特性的效果总共有3个,即“在特定位置造成伤害”、“降低跳跃能力”和“降低速度”,对忍者影响很大,尤其是一些高难BOSS的需要3段跳及以上和特定躲法的板子,中了就几乎必死,一定要注意及时躲避
17.截至目前仍未出现“极刃手里剑”...


三、忍者搭配
深渊需要快速作战,因此非常依赖预设好的小队,过程中临时思索、调换磨蹭是大忌,这里简单介绍一下常用的忍者、小队搭配↓
【忍者选择思路】
1.选择版本强力忍者,版本强力忍者不仅系数、输出高,而且新忍者往往机制更加优秀,比如:四段跳/三段跳+漂浮、索敌机制、索敌时的无敌、被动技能等,能够更好的存活;
2.选择深渊祝福有加强的忍者,深渊祝福的同属性加成满级有1500,面对系数相当的强力忍者可以选择有加成的;
3.选择有专属伤害的忍者,在非快速准备阶段,可以选择有专属伤害的忍者首发,比如:洛青—妖鬼、银枭—人类等;
4.选择每个阶段可能出现BOSS类型较多的专属伤害忍者,在快速准备阶段首发,比如:46—50人类BOSS种类占比3/5,可以选择银枭首发;
5.根据自身忍者养成情况选择,在没有更多选择的余地时,只能选择自身练度较高的忍者;
6.由于卫鲤的“朱雀+重剑”的组合能够爆发出更高的伤害,以及朱雀更适合在副武器位置上,所以一般来说卫鲤作为接力忍者更为合适;
【宝物选择思路】
1.专属宝物能满则满;
2.忍术能量宝物:一般:首发角色3勾忍宗/1勾忍宗&小抄+次角色3勾忍术胧夜抄/3勾忍宗&小抄+三角色0勾忍宗/S级忍术胧夜抄 ,即为满足三角色进场都有大的最低配置;
理想状态:首发角色3勾忍宗+次角色3勾忍术胧夜抄+三角色3勾忍术胧夜抄
3.忍术攻击宝物:鬼戒、审判之戒、勇气之戒,看自身养成情况,并非刚需,理想状态能满则满
4.攻击力宝物:墨髓魂印、赤晶魂印×2,看自身养成情况,理想状态能满则满;仁王笼手谨慎携带
5.卷轴宝物:煌昼卷轴、寒冰卷轴等,看自身养成情况,一般不需要升级
【武器选择思路】
1.选择同属性武器;
2.选择版本强力武器;
3.选择功能性武器,如:卫鲤—朱雀等;
4.根据自身忍者养成情况选择
【连携技能选择思路】
1.根据两种连携技能效果、实际伤害、触发机制以及额外加成效果的对比,均是兮兰的连携技“霜戈绽放”优于银枭连携技“雷枭出击”;
2.没有兮兰的选择银枭的连携技能
【秘卷选择思路】
1.选择首发忍者对应的甲等秘卷;
2.选择甲等神佑;
3.选择有对应 “高练度忍者” 属性的符文,即散件组装(一般不推荐);
4.秘卷的触发条件在短时间的深渊战斗中未必都能及时触发,而深渊又需要及时的献祭接力,因此“首次接力触发次数+1”成为最适配深渊战斗的一个词条,保证能百分百触发以及能够给接力忍者提供buff,助力爆发输出
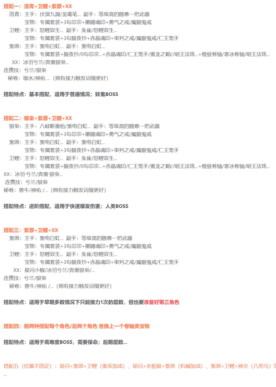
【小队搭配示例】
每个人应该根据自身实际养成情况、对深渊的参与度、家族情况等种种因素设定符合自身的小队搭配。一般来讲,有2~3套预设小队即可满足使用,而深渊家族可能有更加细致的考量,比如专门为了某一BOSS设定小队,培养非热门角色等,这里只介绍一般情况
搭配一:洛青+卫鲤+紫原+XX
洛青:主手:伏溟九渊/龙毫笔... 副手:等级高的随意一把武器
宝物:专属套装+3勾忍宗+墨髓魂印+勇气之戒/魔眼鬼戒
卫鲤:主手:怒鲤双生... 副手:朱雀/怒鲤双生...
宝物:专属套装+3勾胧夜抄+赤晶魂印+审判之戒/魔眼鬼戒/仁王笼手
紫原:主手:紫电白虹... 副手:紫电白虹...
宝物:专属套装+胧夜抄/0勾忍宗...+赤晶魂印/仁王笼手/雷龙之鞘//明王法珠...+煌昼卷轴/寒冰卷轴/明王法珠...
XX:冰羽兮兰/奔雷银枭...
连携技:兮兰/银枭
秘卷:墩水/神佑 ...(拥有接力触发词缀更好)
搭配特点:基本搭配,适用于普遍情况;妖鬼BOSS
搭配二:银枭+紫原+卫鲤+XX
银枭:主手:八岐断雷枪/紫电白虹... 副手:等级高的随意一把武器
宝物:专属套装+3勾忍宗+墨髓魂印+勇气之戒/魔眼鬼戒
紫原:主手:紫电白虹... 副手:紫电白虹...
宝物:专属套装+3勾胧夜抄+赤晶魂印+审判之戒/魔眼鬼戒/仁王笼手
卫鲤:主手:怒鲤双生... 副手:朱雀/怒鲤双生...
宝物:专属套装+胧夜抄/0勾忍宗...+赤晶魂印/仁王笼手/雷龙之鞘//明王法珠...+煌昼卷轴/寒冰卷轴/明王法珠... XX:冰羽·兮兰/奔雷·银枭...
连携技:兮兰/银枭
秘卷:兽牛/神佑 /...(拥有接力触发词缀更好)
搭配特点:进阶搭配,适用于快速爆发伤害;人类BOSS
搭配三:紫原+卫鲤+XX
紫原:主手:紫电白虹... 副手:等级高的随意一把武器
宝物:专属套装+3勾忍宗+墨髓魂印+勇气之戒/魔眼鬼戒
卫鲤:主手:怒鲤双生... 副手:朱雀/怒鲤双生...
宝物:专属套装+3勾胧夜抄+赤晶魂印+审判之戒/魔眼鬼戒/仁王笼手
XX:星闪小椒/冰羽兮兰/奔雷银枭/...
连携技:兮兰/银枭
秘卷:兽牛/神佑 /...(拥有接力触发词缀更好)
搭配特点:适用于早期多数情况下只能接力1次的层数,但也要准备好第三角色
搭配四:前两种搭配每个角色/后两个角色 各换上一个卷轴类宝物
搭配特点:适用于高难度BOSS,需要保命;后期层数...
搭配五(位置不固定):星闪+紫原+卫鲤(雷系加成)、星闪+老板娘+紫原(机械加成)、紫原+卫鲤+神炎(八咫乌)等
...
[图片版]



这里的介绍了版本大更新的主推忍者、也是忍忍主要养成的忍者的搭配,其他忍者如老板娘、兮兰等伤害也不俗,可以根据自身养成情况灵活搭配...
以及在425忍者增强后,星闪小椒的机制有了很大提升,再加上本赛季可以吸“虾球”的特点,因此一些情况下可以选用、替换掉洛青等


如有错漏,欢迎及时指出!以及有更好完善帖子建议都可以在评论区告诉我,感谢![[TapFamily_爱了]](https://img-tc.tapimg.com/market/images/bec74199d492d5d2ad12c434aac536aa.gif)
![[TapFamily_爱了]](https://img-tc.tapimg.com/market/images/bec74199d492d5d2ad12c434aac536aa.gif)


