更新公告|《三角战略》联动来袭!三位[异谭的来访者]即将上线!
亲爱的旅人们:为了给各位旅人带来更好的游戏体验,我们将在2024年10月24日9点-12点进行更新维护, 维护过程中无法进入游戏。
更新内容:
1、《三角战略》联动开启!新增旅人:
“三角战略联动引导-天秤的双杰”5★学者“芙蕾德丽卡”、5★商人“罗兰”,活动期间每次引导可得“天秤的导片(2024/10)”


“天秤的导片(2024/10)”×150可兑换“芙蕾德丽卡的圣导印”“罗兰的圣导印”中的任意1个
2、《三角战略》联动开启!新增限时阶梯引导:
“三角战略联动引导-天秤的双杰”,阶段5必定获得5★学者“芙蕾德丽卡”、5★商人“罗兰”中的1个角色,阶梯引导中可获得芙蕾德丽卡、罗兰的导石和天秤的导片(2024/10)。
3、《三角战略》联动开启!联动福利上线领取:
新增旅人:“瑟雷诺亚”,本次更新维护完成后,玩家登录游戏可通过邮件领取“瑟雷诺亚的圣导印”×1,使用瑟雷诺亚的圣导印进行引导可获得1个3★剑士“瑟雷诺亚”,后续可通过道具进阶至5★。

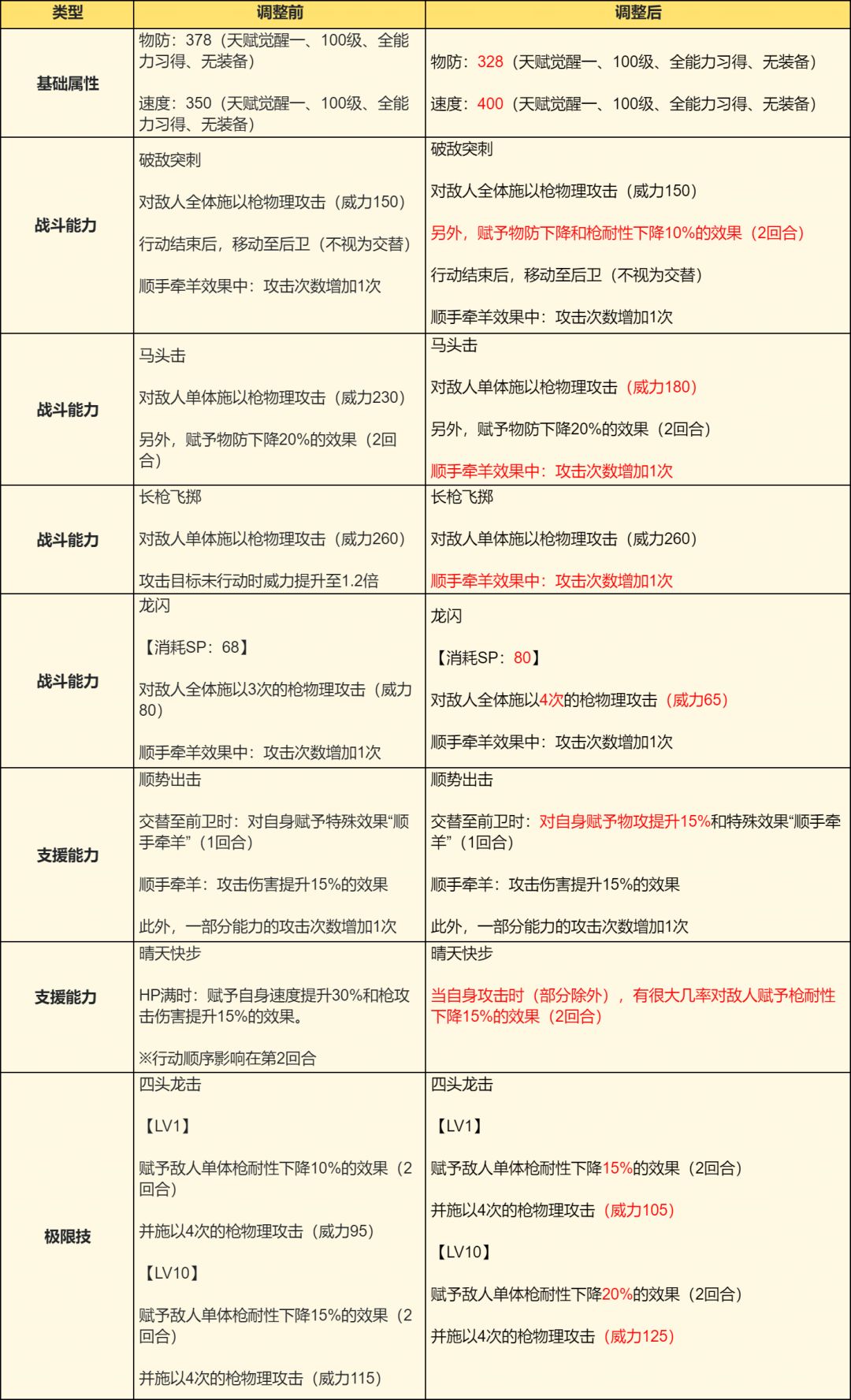
4、角色调整:对本期三角战略联动引导“芙蕾德丽卡”进行了性能调整,详情如下:

对本期三角战略联动引导“罗兰”进行了性能调整,详情如下:

5、《三角战略》联动登录纪念礼物:
活动时间:2024年10月24日维护后~2024年11月7日23:59
礼物内容:免费红宝石×333
6、新增“三角战略联动游戏盘玩法-天秤的游戏盘”,获得旅人“瑟雷诺亚”后可永久解锁。
7、新增《三角战略》联动限时特别任务:
完成任务可获得:免费红宝石×200、天秤的游戏券、金导石等奖励。
8、试炼之塔更新:开放职业塔“舞者的试炼”,仅可使用职业为舞者的旅人进行挑战。
9、追忆之书、照片墙更新
10、新增讨伐委托活动:
芙蕾德丽卡、罗兰、瑟雷诺亚导石获取量UP,活动时间:2024年10月24日维护后~2024年10月31日9:00
注意事项:
1、服务器维护状态时,游戏内所有功能将无法使用。
2、如果游戏运行时服务器开始维护,游戏进度将不会保存。请注意维护时间开始前尽量避免在线.
3、维护完成后会产生资料下载,请确认手机剩余容量确保下载空间充足。

