芙提雅-烈兔/驰掣角色浅析
修改于2024/11/282750 浏览禁区作战记录
芙提雅-烈兔/驰掣角色浅析
省流:
芙提雅-烈兔/驰掣
综合评价如下
DPS:★★★★☆4星
就业:★★★☆☆3星
可爱:★★★★★5星
序
《尘白禁区》2.3版本「漠北寻风」已经注定成为一个不平凡的版本了。芙提雅-烈兔这个角色在版本第一天就抽出来了,但因为“剧情”风波吃了2天的瓜,情绪也是十分低落,对整个游戏的信任多多少少受到了影响,但未来还是交给时间吧。
2.3版本「漠北寻风」攻略先挖个坑吧,初步分为角色和后勤两部份,具体看个人懒惰程度吧。
PS:第一篇角色部分断断续续写了3周,后勤估计会烂尾。
1. 免责说明
仅代表个人帐号角色强度情况,技能数值与计算公式仅用于游戏讨论;仅例举了有限的精神拟境中芙提雅-烈兔/驰掣的常规技能伤害和击杀时间;可能不具备泛用性,结论仅供参考,不提供抽卡建议。
“适度游戏益脑,沉迷游戏伤身。
合理安排时间,享受健康生活。”
2. 游戏信息
游戏名:尘白禁区
游戏版本:2.3.0.137-2.3.0.155(测试过程)
3. 测试过程
3.1. 概述
【2.3版本第2周】
基于(11.11-11.17)精神拟境中BOSS波伏娃13和“野牛”约瑟夫战斗过程,测试了芙提雅-驰掣常规技能伤害和击杀时间,并与其它主流输出五星角色进行对比。
精神拟境天气系统附加状态如下

波伏娃13和“野牛”约瑟夫均没有无敌保护机制,适合于芙提雅-驰掣这一类射击伤害为主的角色,两个Boss抗性比较平均,无明显短板,精神拟境附加的电击类型伤害抗性和动能类型伤害抗性,对芬妮-咎冠有显著影响,对里芙-无限之视有影响但被里芙-无限之视的强大淹没了。
Boss介绍面板【波伏娃13】

Boss介绍面板【“野牛”约瑟夫】

测试过程列举了的小队:瑟瑞斯-瞬刻、琴诺-悖谬、凯茜娅-朝翼、芬妮-咎冠、里芙-无限之视、芙提雅-驰掣、芙提雅-缄默。
测试过程中角色和武器均为5命和精2专武。
测试小队介绍【波伏娃13】


测试小队介绍【“野牛”约瑟夫】


3.2. 芙提雅-驰掣角色定位
芙提雅-烈兔/驰掣,官方的定位是“射击输出”角色,但又依赖闪避后疾跑填充子弹,此处暂称之为“无常规能量无爆发能量消耗的技能向射击伤害角色”,简称“技能向射击伤害”角色。
类似的角色有里芙-无限之视,里芙-无限之视和芙提雅-驰掣这一类角色,利用技能将伤害包装成射击,并且使得伤害一定程度上脱离里武器伤害、适配率、射速的“物理”影响。【我个人觉得“这个射击定位的屁股是有点歪了”。】
与之对立的典型射击角色有芬妮-咎冠、凯茜娅-蓝闪,这一类角色,你可以生动的感觉到射速的变化,伤害的变化,射击的体验确实更实实在在。
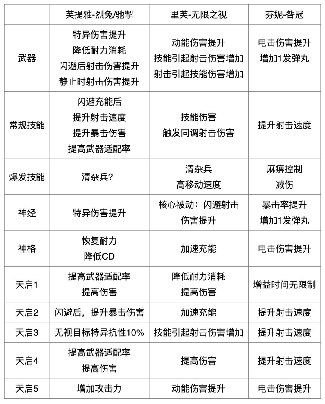
下面针对里芙-无限之视、芙提雅-驰掣和芬妮-咎冠,进行横向对比,说明芙提雅-驰掣的特性。

【芙提雅-驰掣】常规技能描述
常规技能【漂泊太阳】被动:芙提雅战术闪避会进入持续2秒的【截神驱动】状态,【截神驱动】状态属于冲刺疾跑状态,且换弹不会影响此状态(下落会导致状态中断);【截神驱动】状态期间,每0.1秒获得6【异源值】,且期间进行战术闪避不会中断该状态,并会刷新持续时间,离场时会清空【异源值】;
耐力回复速度每有2%的提升或降低,则【异源值】获取效率提升/降低1%,至多提升/降低50%;
【异源值】不低于40时,芙提雅使用常规技可切换为【源点】形态,此形态下无法移动且受到的最终伤害降低20%,且非瞄准射击拥有辅助瞄准框,框内会特殊锁定距离准心最近的目标部位,以此引导射击命中该目标部位;
【源点】形态时,芙提雅再次使用常规技,进行战术闪避、换弹,或【异源值】不足40时,均会使芙提雅退出【源点】形态;
【源点】形态时,芙提雅射击会消耗40【异源值】,射击的射速提升120%,射击的基础暴击伤害固定为100%,同时芙提雅调整装备武器的武器适配率为特定值;
退出【源点】形态后,【漂泊太阳】开始计算使用间隔;
【异源值】上限120;
【源点】形态时,调整装备武器的武器适配率至:260%
【芙提雅-驰掣】常规技能解释说明:
从技能描述看,芙提雅-驰掣通过2秒的充能,获取120点【异源值】,可以转换成3发“【源点】射击”,释放伤害需要完成3次射击,半自动狙击枪射击速度为75发/分钟,“【源点】射击”状态基础射击速度为165发/分钟,完成伤害时间1.1秒。
【里芙-无限之视】常规技能和特性描述(略)
([ 里芙-无限之视 ] 角色测试(一),
[ 里芙-无限之视 ] 角色测试(一) - 尘白禁区禁区作战记录 - TapTap 尘白禁区论坛
[ 里芙-无限之视 ] 角色测试更新后勤词条评级,具体分析参见《[ 里芙-无限之视 ] 角色测试(二)》省流:里芙-无限之视是T0角色,建议1天启起步。后勤词条优先级和量化关系如下:在后勤总攻击词...

https://www.taptap.cn/moment/562649839569995164

[ 里芙-无限之视 ] 角色测试 (二),
[ 里芙-无限之视 ] 角色测试 (二) - 尘白禁区禁区作战记录 - TapTap 尘白禁区论坛
[ 里芙-无限之视 ] 角色测试 (二)接上文:里芙-无限之视是T0角色,建议1天启起步。里芙-无限之视角色的输出主要依赖于射击伤害,伤害组成中闪避射击、技能伤害、普通伤害比例约等于2:1:1。...

https://www.taptap.cn/moment/565727315636520105

)
【里芙-无限之视】机时简要说明
里芙-无限之视的充能过程依托于射击充能,理论上充满60-20点【闪射值】需要的子弹数量为10发,双枪·冲锋枪的射击速度为1200发/分钟,充能时间也是0.5秒,并且通过闪避释放闪射伤害。
【芙提雅-驰掣】VS【里芙-无限之视】(对比)
里芙-无限之视与芙提雅-驰掣的充能和释放射击伤害的时间历程和伤害对比如下。

从上表看,里芙-无限之视的DPS高于芙提雅-驰掣,但是差距不大,但为什么在Boss战斗过程中的历时却长很多,为了进一步发现实战的差距,将里芙-无限之视与芙提雅-驰掣与Boss“野牛”约瑟夫的战斗过程进行时间维度的分解。
战斗过程事例图




【里芙-无限之视】击杀Boss【“野牛”约瑟夫】过程

【芙提雅-驰掣】击杀Boss【“野牛”约瑟夫】过程

综上,里芙-无限之视实际伤害远高于芙提雅-驰掣,存在一下优势:
1)里芙-无限之视起首E即可获得一次充能;
2)里芙-无限之视的E技能特征,使得闪射会引发射线伤害,并且这一伤害占比不低;
3)冲锋枪可以获得【辉石弹匣】概率子弹加成,带来额外的伤害;
由此建议,芙提雅-驰掣潜在加强方向:
1)【异源值】低于40时,战术闪避后立即获得40点【异源值】;
2)【源点】形态射击击中目标后,为目标额外增加射击伤害增益Buff或者技能增益伤害Buff,(哪怕加成不能作用于【源点】形态射击伤害本身);
3)【源点】形态射击附加弱点或暴击特性,比如3枪命中相同位置,该位置转化为为弱点,或第三枪无论位置,必定暴击;
3.3. BOSS“野牛”约瑟夫、波伏娃13战斗过程横向对比
测试的几个角色,里芙-无限之视、凯茜娅-朝翼、琴诺-悖谬、芬妮-咎冠、芙提雅-驰、瑟瑞斯-瞬刻,除了芬妮-咎冠的输出过程是连续的射击,其它5个角色,在一定程度上均具备“技能”充能和释放的伤害输出过程,也正是各角色充能条件、充能时间和释放伤害数值的不同,造成了面对不同血量Boss的情况下“各有千秋”。
【波伏娃13】护盾值预测
基于琴诺-悖谬的单次引爆E技能伤害在114~118W区间,且恰好可以秒杀无白色护盾状态下的波伏娃13,预测波伏娃13的血量约为116~117,进一步基于芙提雅-驰掣针对波伏娃13白色护盾下的射击伤害达到65w,而无白色护盾状态下的波伏娃13的射击伤害平均为37W,预测出白色护盾数值约为56W,可承受的等效射击伤害为28W。所以面对射击伤害输出角色波伏娃13等效生命145W,面对技能输出角色波伏娃13等效生命173W。各角色的实际伤害验证后也基本符合以上预期。
【波伏娃13】各角色战斗数据概述

从击杀时间维度看,各角色的DPS必然与击杀时间成反比,但从各角色“充能”后单次释放造成的伤害数值除以充能时间换算得到DPS却呈现了不同的排序。

而造成这一现象主要是3个原因:
原因1,忽略了充能过程伤害;
在充能过程中,伴随的射击、技能伤害,补充了单次释放造成的伤害的不足,例如,里芙-无限之视的单次释放闪射的伤害约20W,而充能过程伤害约8W,而伴随闪射的射线伤害约为12W,使得整个充能和释放过程实际造成40W的伤害;
原因2,忽略了技能影响;
不同角色在充能和释放节奏收到技能影响,例如,凯茜娅-朝翼的单次释放【贯云流】伤害为69w,E技能布置【灵羽晶】和射击充能和释放时间5.5秒,换算的DPS仅有13W,但是由于后续瞬间衔接的爆发技能,补充了一次69W的【贯云流】伤害,将换算提升到了25W。
原因3,存在伤害溢出。
部分角色单次释放的伤害太大,超出了Boss的血量上限,使得在以Boss总血量与击杀时间计算DPS时,丢失了溢出的伤害,使得时间换算得到的DPS小于实际数值计算的DPS;例如在Boss【波伏娃13】战斗过程中溢出伤害的角色有芙提雅-驰掣、瑟瑞斯-瞬刻。
DPS特征
各角色的DPS并不是不变的“稳定”数值,受限于充能过程和充能时间的影响,以及Boss总血量和循环次数影响,最终击杀Boss的平均DPS会发生较大的变化。而以上觉角色中最稳定的角色为里芙-无限之视,因为里芙-无限之视的充能过程和充能时间最短,并且基本不依赖于技能的释放;相比于里芙-无限之视,凯茜娅-朝翼、琴诺-悖谬的充能过程和充能时间很大程度上都依赖于爆发技能,一旦Boss血量非常高,使得循环次数超过各角色“舒适区”,平均DPS将会出现显著的下降。
【野牛”约瑟夫】各角色战斗数据概述
面对血量更高的Boss【野牛”约瑟夫】就出现了以上现象,也使得各角色的击杀时间排名发生了些许变化。

各角色特色
由于两个Boss都没有强制无敌机制,所以各角色在击杀过程中都是简单粗暴地以各自的伤害输出节奏进行循环,直至Boss被击杀。
No1 里芙-无限之视
在个人测试过程中,两个Boss击杀最快的角色均是伤害输出循环最快的里芙-无限之视,基础原因是里芙-无限之视的单循环DPS最高,也是因为里芙-无限之视的充能过程和充能时间最短,可以适应在多次循环的Boss场景。
No2 凯茜娅-朝翼
虽然在两个Boss的战斗过程中,凯茜娅-朝翼均排到了第二位,但是从与里芙-无限之视的击杀时间差来看,面对血量更高的Boss【野牛”约瑟夫】时,凯茜娅-朝翼已表出现了明显的乏力。因为当2次【贯云流】无法击杀Boss的时候,通过1次充能时间内释放2次【贯云流】的DPS数值会减小,会变成2次充能时间内释放3次【贯云流】的DPS数值,随着循环次数的增加,爆发得到的DPS将会逐渐稀释;例如,在【野牛”约瑟夫】的战斗过程中,从26W/s变为20W/s。当然如果采用3次【贯云流】击杀Boss还会进一步产生伤害溢出问题,进一步延长击杀时间。目前的优解,则是快速释放【灵羽晶】,利用【灵羽晶】引起的自爆伤害,快速地弥补伤害的不足情况,例如,在【野牛”约瑟夫】的战斗过程中,最终通过释放4次【灵羽晶】弥补了所需的32W伤害。
No3 芙提雅-驰掣与琴诺-悖谬
A)类似于凯茜娅-朝翼,琴诺-悖谬在面对血量更高的Boss【野牛”约瑟夫】时,出现了无法通过一次引爆秒杀Boss的情况,使得通过爆发技能完成1次快速充能并引爆得到的DPS数值减小,会变成1.3次充能时间内释放1.2倍的伤害,DPS也下降为原始的90%。
B)而芙提雅-驰掣,在面对相对于Boss【波伏娃13】血量更高的Boss【野牛”约瑟夫】时,所需的循环次数会更高,但芙提雅-驰掣的充能时间也是固定的,不会轻易受到技能的影响,故芙提雅-驰掣的DPS并没有明显变化;此消彼长之下,使得Boss【野牛”约瑟夫】战斗中,芙提雅-驰掣的DPS变得高于琴诺-悖谬。
No5瑟瑞斯-瞬刻
瑟瑞斯-瞬刻由于充能时间过长,在两个Boss的战斗过程中,始终无法无法实现Boss的快速击杀,同时也证明了一个道理,没有大鲸鱼-瞬刻一炮解决不了的Boss,如果有那就是它无敌了。

其它因素
A)各角色受到概率类被动技能效果影响,各角色会存在一定程度的充能时间波动;并且里芙-无限之视的单循环释放伤害还会受到辉耀被动影响。
B)距离和抗性对枪械的影响,例如芬妮-咎冠在两个Boss的战斗过程中,由于【野牛”约瑟夫】的初始位置距离角色远,芬妮-咎冠需要花费更多时间才能开始射击,并且【野牛”约瑟夫】具备25%电击类型伤害抗性,使得芬妮-咎冠的最终击杀时间出现了明显的断崖式增加。
小结
如果将当前版本当红色几个角色,里芙-无限之视、凯茜娅-朝翼、琴诺-悖谬、芙提雅-驰、瑟瑞斯-瞬刻,与假设存在的不具备无敌的各血量Boss(150W、200W、250W、300W)组合在一起,那么各角色预期的击杀时间如下图所示。

无限之视的充能最容易,配合芬妮-辉耀的【辉石弹匣】概率加成收益高,所以里芙在各种非无敌Boss战斗场景,均处于T0的位置。
凯茜娅-朝翼、琴诺-悖谬,这三个角色在面对高血量Boss,都会预期出现着一轮杀不死,2轮DPS或被稀释,又或出现伤害溢出的情况,导致击杀时间增长远超血量的倍数。
瑟瑞斯-瞬刻,因为充能最慢反而表现更“稳定”,未呈现击杀时间随血量的增加明显的不成比例的延时情况。
芙提雅-驰掣,从时间随血量的变化上看,特别像是无限之视的“青春版”,无限之视充能约1秒伤害约56W,芙提雅-驰掣单发充能约1.3秒伤害约40W,并且随总伤害增加伤害仍均保持线性。
4、芙提雅-驰掣在精神拟境中的就业预期
角色伤害非常依赖射击暴击,那么非常容易受到影响,比如Boss的弱点(机甲、或球无弱点)、Boss的姿态(躺下的蓝猫)、Boss的遮挡(召唤物遮蔽、牛的围栏),就业场景限制不少。
精神拟境中Boss与机制简介

芙提雅-驰掣接近于肴-冬至,但充能时间显著地小于冬至,同时DPS将比肴-冬至高,就业范围将比肴-冬至更广。
芙提雅-驰掣预期就业Boss数量为20/28。
【肴-冬至】就业Boss数量描述(略)(引用,链接)
肴-冬至 早期的就业Boss数量 13/19,但新版本中出现了很多无敌的Boss,并且角色强度增强击杀时间大幅度,预期目前冬至的就业率大概还是维持原水平:13/28。
芙提雅-驰掣预期就业Boss数量为20/28,适合的Boss如下。

5. 配队杂谈
由于芙提雅-驰掣具备明显的射击类伤害倾向,狙击枪并且暴击伤害固定100%,并且对常规能力和爆发能力均无需求,
A)【芬妮-辉耀】
【芬妮-辉耀】是所有射击类伤害角色的辅助天花板,强烈建议与芙提雅-驰掣配队。
B)【猫汐尔-遡影】
【猫汐尔-遡影】的小凯贝也同时是狙击枪角色的最爱,虽然与芬妮-辉耀混合配队时,存在芬妮-辉耀1天启属性丢失的小问题,但强烈建议与芙提雅-驰掣配队。
C)【安卡希雅-辉夜】
万金油辅助【安卡希雅-辉夜】配谁都不会错,强烈建议与芙提雅-驰掣配队。
面对机动性低的Boss建议安卡希雅-辉夜(阿玛纳小队)和芬妮-辉耀,将各角色的天启增伤属性最大化。
安卡希雅-辉夜(阿玛纳小队)和猫汐尔-遡影(曙光小队),也是可以吃满增伤的小队。
D)【苔丝-魔术师】
不建议。
E)【伊切尔-豹豹】
【伊切尔-豹豹】的启动速度有点慢,单纯增加攻击力的话,伊切尔-豹豹的后勤小队显得增伤不足,除非面对可以眩晕的Boss,并装备领航者小队后勤,建议仅作为替补。
F)其它装备【合金真理】的角色
【里芙-狂猎】(领航者小队、阿玛纳小队)、【琴诺-悖谬】(领航者小队)、琴诺-双面(领航者小队)、里芙-星期三(领航者小队)
6. 总结
A)芙提雅-驰掣的优势
1)单次伤害不俗,充能时间可以分解,相对灵活,具备疾跑特征,可以用来跑路/跑图;
2)具备一定程度的自瞄特效,操作压力不大,但经常“失灵”;
3)属于射击伤害的“老二”。
B)芙提雅-驰掣的缺点
1)辅助角色的适配性一般,射击类型的伤害,导致必适配辉耀进行辅助,而狙击枪的高暴击伤害,必须适配合金真理的辅助角色,但同样的配置伤害不如“老大”【 里芙-无限之视】
2)需要暴击,但很多Boss无法暴击、有些Boss遮蔽或隐藏弱点,就业受限。
综合评价如下:
DPS:★★★★☆4星
就业:★★★☆☆3星
可爱:★★★★★5星

