【无悔攻略】轻松获得汉与罗马全结局(大汉篇)
03/205935 浏览攻略集合
写在前面:各位王上好呀,我是子在川上曰。无悔华夏三岁啦,让我们祝无悔华夏越来越好~今天带来的是汉与罗马剧本大汉势力的开荒指南,希望能够帮助各位王上轻松获得全部结局。
目录
①剧本新玩法与目标讲解
②开荒推荐名臣
③开荒流程演示
④结束语
①剧本新玩法与目标讲解
本次剧本新加入了国家使命与异域地理志玩法,我们将依次说明对应的玩法,方便王上尽快上手剧本。
国家使命玩法:沿用了大禹治水的探索与任务机制,通过探索发现西方诸国,触发对应的委托事件,完成委托后,即可达成相应的国家使命。完成国家使命会提供丰富的奖励,并影响最终结局的获得。
异域地理志玩法:在【国家使命】玩法中,完成邦国委托,可以收服西域小国,并使用他们的子弟兵卡牌进行战斗。
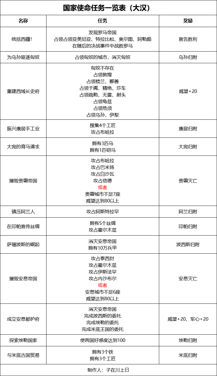
大汉具体国家使命任务可见下表:

完成终局国家使命,则可宣告胜利达成普通结局——西通大秦;若同时完全所有国家使命,则可同时达成普通结局与高级结局——西通大秦与安息都护
②开荒推荐名臣
汉与罗马剧本中,名臣搭配比较随性,因为大汉可以同时招募张衡、邓绥、蔡伦、安世高,加之新名臣邓绥比较偏向科技与弓兵,可以考虑玩科技流~当然,传统阵容也不是不行。同时剧本拥有大量的西域子弟兵卡牌,所以适当选取一些援兵类名臣或者兵器,可能会有奇效~
民生:望舒、羲和、赵公明、华佗、鲁肃、鹅皇女英、嫘祖、黄月英、法显、谢安、鲁班、杜康、冼夫人、绿珠等
军事:张飞、周瑜、蒙恬、桓伊、花木兰、陈庆之、高长恭、桓伊、韦孝宽、桓温、关羽、乐毅等
贤者:孔子、荀攸、邹衍、伯牙子期、张道陵、陈寿、葛洪、顾恺之、祖冲之、达摩、许负、苌弘等
政治:陆逊、法正、司马懿、诸葛瑾、傅说、王导、独孤信、慕容恪、王猛、杜预、独孤伽罗、庞统等
在名臣搭配方面,因为剧本难度不是特别高哈,所以也只是每个位置给出一个大概的参考,玩家选择自己喜欢的名臣即可。
③开荒流程演示
本次汉与罗马,一共需要覆灭的势力有匈奴、贵霜、安息,加之最后需要决战的罗马。所以根据探索先后顺序,分为四个阶段进行讲解。
第一阶段
开局可以通过事件【博望远图】、【天高地迥】、【宦海思变】三个事件,分别招募邓绥、张衡、蔡伦成为名臣。
这一阶段,我们的主要目标是完成国家使命任务【为乌孙驱逐匈奴】和【重建西域长史府】。
开局分别向楼兰→精绝→疏勒→龟兹→危须→乌孙进行探索,可直接令鄯善、于阗、疏勒、龟兹、危须臣服,获得对应的国家子弟兵卡牌,并触国家使命任务【为乌孙驱逐匈奴】
接下来,我们只需要攻灭匈奴,就能完成【为乌孙驱逐匈奴】与【重建西域长史府】

这一阶段没什么难点,需要注意的是:运筹帷幄吞并对应国家时,循环政策会刷新,别忘了点哟~
第二阶段
探索到康居时,可触发事件【安息王子】,招募名臣安世高。
这一阶段,我们主要的目标是完成国家使命任务【振兴康居手工业】、【大宛的育马请求】、【摧毁贵霜帝国】
分别向大宛→恒罗斯进行探索,分别可触发【大宛的育马请求】与【振兴康居手工业】、【摧毁贵霜帝国】的国家任务
其中【大宛的育马请求】需要我们提供3匹马与1匹铠马。(普通马可在马场生产,铠马可在马具工坊生产。)
【振兴康居手工业】则需要我们提供4个工匠,并攻占布哈拉。(工匠可在马具工坊生产。)
【摧毁贵霜帝国】有两种完成方法,第一种是分别攻占布哈拉、巴米扬、白沙瓦、信德这四座城市;第二种是令贵霜城市不足7座且自身威望达到80以上。玩家可根据自身的威望情况,灵活选择达成方法。

第三阶段
我们主要的目标是完成剩余的国家任务。
分别向诺盖和卡兰探索,可触发【镇压阿兰人】、【在印帕宣传丝绸】与【摧毁安息帝国】
【镇压阿兰人】需要我们攻占阿斯特拉罕
【在印帕宣传丝绸】则需要我们提供5个丝绸,并攻占霍尔木兹、(丝绸可在绸庄中生产)
【摧毁安息帝国】有两种完成方法,第一种是分别攻占泰西封、霍尔木兹、伊斯法罕、内沙布尔这四座城市;第二种是令安息城市不足6座且自身威望达到80以上。玩家可根据自身的威望情况,灵活选择达成方法。

消灭安息帝国后,分别探索拉莱斯坦、巴士拉、阿塞拜疆,即可触发【萨珊波斯的崛起】、【探索埃勒国家】、【与米底古国贸易】
【萨珊波斯的崛起】要求我们消灭安息帝国,并拥有10万兵甲
【探索埃勒国家】要求我们使两国好感度达到100
【与米底古国贸易】拥有3个铁与拥有3个工匠。(铁可通过民生政策炒刚获取,工匠可在马具工坊生产。)
完成上述国家使命任务后,便也可以同步完成【成立安息都护府】,至此,我们便完成了除终局国家使命任务外的所有国家使命任务了。
这时候打开你的异域地理志,便能看到本次汉与罗马剧本路途中所遇到的国家啦~

第四阶段
在这一阶段,我们将完成终局国家使命【统括西疆!】
【统括西疆!】要求我们探索到罗马帝国,攻占亚美尼亚、特拉比松、奥尔图、阿勒颇,最后在决战中战胜罗马。
然后便可迎来我们的结局——西通大秦与安息都护

④结束语
祝无悔华夏越来越好,期待今年的楚汉争霸与隋唐~