![[心动小镇_大笑]](https://img-tc.tapimg.com/market/images/cfd55ae7b3d70c66803f471110c4c025.png)
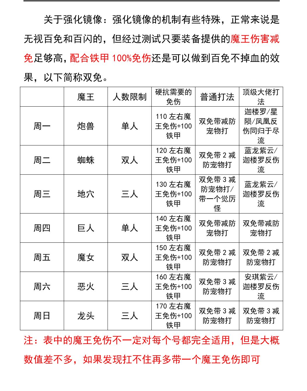
上图为强化镜像打法,很简练全面,如果有条件可以直接照着来,下面的就不用看了。以下为我自己0氪一路过来经历过后的经验。
![[心动小镇_大笑]](https://img-tc.tapimg.com/market/images/cfd55ae7b3d70c66803f471110c4c025.png)
首先,如果你是第一次接触强化镜像魔王,一定不要擅自猜测、拉数值,这样只会增加得分难度。
![[心动小镇_大笑]](https://img-tc.tapimg.com/market/images/cfd55ae7b3d70c66803f471110c4c025.png)
从炮兽开始,每天魔王的血量和抗性都会更高。
![[心动小镇_大笑]](https://img-tc.tapimg.com/market/images/cfd55ae7b3d70c66803f471110c4c025.png)
拉数值顺序基本为抗暴、攻击、防御、生命、其它(其它也有顺序,不过平民应该接触不到),一般不管什么魔王抗暴都建议拉满
![[心动小镇_大笑]](https://img-tc.tapimg.com/market/images/cfd55ae7b3d70c66803f471110c4c025.png)
我推测强化结算分数=(你打掉的血量/魔王总血量)×1000×打之前拉的增益,以下围绕分数计算回答平民常见的问题并提供一些方法
一、刚接触强化时
常见问题:
1.认为分数跟伤害直接相关,觉得反正也打不死,不如直接生命拉满还能得好几倍的分
2.什么都不拉也打不出分
![[表情_捂脸哭]](https://img-tc.tapimg.com/market/images/83aa452eea88b5c64df710bca367b7e9.png)
3.一些很恶心的魔王(龙头、魔女)你本来能打出分,但它开局打你就死
原理:对于问题1,假如你能打一亿伤害,什么都不拉能得一分,你拉了生命,魔王血量变为100倍,你还打一亿,因为分母变大,即使你伤害不变最后也只有0.01分,最后再乘增益也就0.0几,所以反而没分了
办法:
![[心动小镇_微笑]](https://img-tc.tapimg.com/market/images/3232b95971f098d8371aeb216df21601.png)
对于问题1和2,什么都不要拉,努力打到能蹭到分、每天白嫖徽章为止,然后抗暴拉满,再努力打,这就算正式入了强化镜像的门槛
![[心动小镇_微笑]](https://img-tc.tapimg.com/market/images/3232b95971f098d8371aeb216df21601.png)
对于问题3,可以:①用主手英雄带冰龙开局冻住然后尽量输出②砂洗英灵后大招技能无限禁锢③砂带雷神鞋一技能无限控。如果这些不懂我以前的攻略讲过,也可以去官群找攻略
总之,平民开始阶段,蹭到分就是赢,蹭得多就是赢麻了
![[表情_狗头]](https://img-tc.tapimg.com/market/images/a5aee440f53d1d44bf40658f0983769e.png)
![[TapFamily1_想开了]](https://img-tc.tapimg.com/market/images/993b235bbf5afa0a018c74dfdfc65bc5.gif)
二、开始拉攻击
当你拉满抗暴并可以从头到尾不死,就可以考虑拉攻击了(注意不一定非要打死魔王才能拉下一个数值,分数最大化是我们的目标)
如果你的伤害减免和魔王免足够,你甚至可以在刚接触强化时就拉满攻击
这个阶段的常见问题就是不拉已经能打2200分了,但是一拉就被打死,这就很亏很难受
办法:
![[心动小镇_微笑]](https://img-tc.tapimg.com/market/images/3232b95971f098d8371aeb216df21601.png)
照搬上面的②③,攻击拉满,直接不让魔王打一下,如果成功了但最后分数低于2200那就不采取
![[心动小镇_微笑]](https://img-tc.tapimg.com/market/images/3232b95971f098d8371aeb216df21601.png)
沉淀,攒魔王免装备和铁甲,免伤不够就是没办法
![[TapFamily1_尖叫]](https://img-tc.tapimg.com/market/images/826c8f816d1b5413e8a5e1f7e0ccc57f.gif)
这告诉我们很多东西要提前攒、提前规划
![[表情_吃瓜]](https://img-tc.tapimg.com/market/images/d07b262774c8a022a7dddbc39683da6b.png)
当然,这一阶段有可能你拉一点攻击,免伤不够但是吸血跟的上,魔王也打不死你,这就需要自行摸索拉多少合适了
三、开始拉防御
当你在前面的情况下可以很轻松的杀掉魔王(几秒),或者会被反死(自己伤害太高)(魔王会根据你的伤害反伤),就可以考虑防御了
常见问题:一些氪佬刚接触强化一碰魔王自己就死了,最后什么都不敢拉
原理:就是自己数值高伤害高,被反死了(反伤与免伤无关,所以不管免多少都会死)
办法:开始一格一格慢慢拉防御,找到一个不会被反死且能打最多伤害的地方,拉防御的历程尤其漫长,我目前也就发展到拉防御的地步
![[表情_捂脸哭]](https://img-tc.tapimg.com/market/images/83aa452eea88b5c64df710bca367b7e9.png)
这里由于每拉一格防御魔王抗性会增加很多,周期长的同时也带来一个很尴尬的问题:不拉会反死,拉了打不动。如果拉完打不到3200分(攻击拉满的情况),那就不拉,把装备卸掉让自己伤害降低,先保证自己能打到不拉防御时的满分(至于卸哪些装备、卸多少因人而异)
![[心动小镇_不可以]](https://img-tc.tapimg.com/market/images/3e3510f369eb774af556a4cb811187c0.png)
注意!!!所以关于强化一个至关重要的点就是要权衡你拉数值的增益和由于难度提升带来的减益效果。
![[心动小镇_不可以]](https://img-tc.tapimg.com/market/images/3e3510f369eb774af556a4cb811187c0.png)
像上面提到的拉完生命没分和拉防御反而比不拉分低的例子就是典型的减益远大于增益,所以不要盲目拉数值,要对自己的号有清楚的了解
四、开始拉生命
这个因为我的伤害还远远不够拉生命,所以也不是很清楚,不过我正常打魔王时伤害过1000亿之后魔王抗性会明显上一个台阶,再很难打得动,我推测拉生命应该跟防御差不多,都是增加魔王抗性,应该也需要很长的时间慢慢往上拉,关于生命以及剩下的数值有懂的大佬可以评论区讲讲
![[嗒啦啦2_抱大腿]](https://img-tc.tapimg.com/market/images/9dc10e5b23e41c7c957a1006f2db76e8.gif)
综上,这篇攻略主要就是简单谈一下打强化镜像大概是个什么流程,以及告诉大家一些度过尴尬期(打不出分、拉攻击被打死、拉防御比不拉分低)的方法,最后强调一点要均衡增益和减益
![[嗒啦啦2_DOGE]](https://img-tc.tapimg.com/market/images/511fd03a9588081e92eb7cd01b126b90.png)
至于我自己,我现在只能炮兽3500分、蜘蛛3200分,剩下的魔王就都打不死了
![[嗒啦啦2_我好菜]](https://img-tc.tapimg.com/market/images/0827e8f080b769074b9257fafe25b00d.gif)
最后希望大家都能成为强化镜像大佬
![[嗒啦啦2_谢谢]](https://img-tc.tapimg.com/market/images/61999387776037cfa13ee118987a1b8a.gif)