理性讨论本周末即将上线的两款同类型slg游戏
修改于2025/06/04651 浏览综合
本周五,周六连续两天要上线两款同类型的slg游戏,分别是《王于兴师》和《九牧之野》(先叠个一级甲,此处先后排名为上线时间先后顺序)。也是在我们slg这个算不上大众的圈子里话题度拉满了,那作为想起号的up来说,我肯定是要蹭一波热度了。身为一个从COK、率土、三战,三谋一路走来的slg老玩家,这次也是体验了这两款游戏的内测,所以在这和大家做一个分享(再叠个二级甲,本篇分享全都是个人主观感受大家图一乐就ok)。
两款游戏的主打特色都是“不走格子”即自由行军加即时作战,意味着在游戏中能做出很多的细节微操,可玩性大大提高;游戏的受众也基本同是《重返帝国》的玩家。


一.《王于兴师》
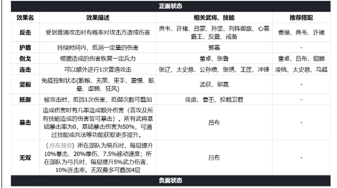
我觉得比较有意思的三个细节设计点是:体积碰撞,攻击距离和军师技。首先是体积碰撞,即每一队队伍都是有体积单位的,就可以做出一些比如围杀,卡位,堵路的操作,对比起其他slg手游产品来说是一个创新的玩法;然后是攻击距离,比较好理解,攻击距离的远近代表着可以做出风筝,拉扯等这些操作;最后是军师技,相当于每个武将拥有两个主技能,增加了配队的可能性。


二.《九牧之野》
个人觉得比较好玩的的三个细节设计就是: 多队协同;机制丰富,职业系统。首先是多队协同,代表着玩家有队伍当前排坦克,有队伍当后排输出,有队伍打控制,有队伍当奶妈,分工协作的策略属性有所增加;然后是技能机制比较丰富,向moba游戏靠拢,加强了游戏的可玩性;最后是职业系统,选择不同的政策可以给队伍带来不同的加成,适合不同玩法的玩家,包容性更强。



