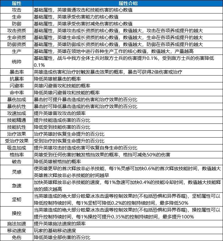
关于统帅及全部属性说明
2025/06/17339 浏览攻略汇总
搬自官方大大。
统帅是一个统兵的属性,体现了英雄带兵的能力,全队所有英雄的统帅之和,为全体士兵增加伤害和免伤,这里的伤害和免伤不对英雄生效,只是士兵之间的伤害和免伤,如果我方所有英雄统帅之和是100点,对方是50点,那我们加10%的伤害和10%的免伤,对方是5%的伤害和5%的免伤,那双方抵消后,我方比对方多50点统帅,那我方士兵相当于增加了5%的伤害和5%的免伤,对方相当于没加。
我方所有将领统兵能力之和与敌方的比拼,最终体现在士兵身上。
PS:每一排的中间位置是统兵位,他提供了本排士兵的等级和兵种,兵种也各有特性。 #王国传承




