【全面战场】G3战斗步枪强势来袭,射速偏慢但是黑夜杀手!
07/06455 浏览攻略
Hello,各位三角洲的干员大家好!三角洲行动全面战场模式,由于地图大并且地形复杂,有时候还要面临夜晚的干扰i,有没有一把枪,在黑夜中也能在比较远的位置,猛猛输出呢?有的!有的兄弟!这就是我们今天的G3战斗步枪!

【改装G3战斗步枪基础介绍】
外观方面: 这是G3战斗步枪,整体呈深色调,设计硬朗。枪身中部有木质枪托,增添复古质感。枪上装有瞄准镜等配件,导轨结构清晰,零件分布规整,展现出专业的战斗气息,线条硬朗流畅,金属质感强烈,是一把颇具战斗风格的枪械。

武器代码:G3战斗步枪-全面战场-6GLHPMG09Q34170U2BIMC
内含配件:PSG-1后握把、G3守卫标准枪管组合、实用消焰器、MRGS镂空枪托、RK-O前握把、DD蟒蛇护木片*2、游侠护木片*2、G3 30发弹匣、灰熊全威力口径快拔套(黑)、先进热融合全息瞄准镜。
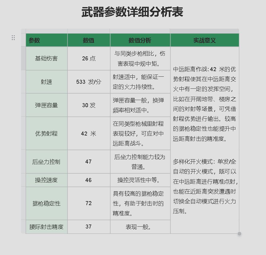
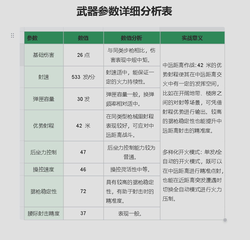
【武器数据】

弹道:相较于初始预设弹道,当前改装后的弹道更加集中,显示出更好的控制性。
稳定性:使用武器连续开火时抖动明显减小,操控性更佳。例如在持续射击过程中,能更稳定地瞄准目标。

从数据种可以得出:
G3 战斗步枪是一把具有中远距离作战优势的枪械。它的射程和据枪稳定性使其在中远距离对射中具备竞争力,多样化的开火模式增加了战斗适应性。然而,在近战中相比冲锋枪等武器略显逊色,且对玩家的压枪技巧有一定要求。适合擅长中远距离射击、追求多样化战斗方式且有一定压枪基础的玩家,是一把在中远距离作战能发挥重要作用,但在近战需谨慎应对的武器。

适合玩家:
中远距离射击偏好者:喜欢在中远距离与敌人交战,利用枪械射程和稳定性优势的玩家。
喜欢多样化战斗节奏:能根据战斗场景灵活切换单发或全自动模式,适应不同距离战斗需求的玩家。
有一定压枪基础:虽然据枪稳定性高,但后坐力控制数值普通,有一定压枪技巧的玩家能更好地发挥其性能。
不适合玩家:
近战钢枪激进者:射速和容量在近距离遭遇战中相对冲锋枪等武器不占优势,近战刚枪较难取得优势。
新手(完全无压枪经验):后坐力控制一般,新手若无压枪基础,较难驾驭,可能导致射击精准度差。
【开镜弹道体现】

从图中可以看出,经过改装的,开镜的稳定性是相当高的,但是射速并不是很快,因此对决应该保持中远距离!

手感与总结:这把G3战斗步枪整体手感较为沉稳。射击时,因其基础伤害较大,能感受到较强的火力输出;据枪稳定性较好,在射击过程中能提供相对稳定的握持感,减少因抖动带来的射击偏差,提升射击连贯性;操控速度中等,不过分轻盈也不过于迟缓,在中远距离交战时能较为舒适地进行操作。但后坐力控制方面相对一般,连续射击时后坐力对弹道的影响较为明显,需要一定技巧和练习来更好地驾驭。
以上就是G3战斗步枪强横改装全部内容!如果大家有想法,欢迎去评论区留言,轩辕也会跟大家一起交流互动的!点赞关注,咱们下期见~