【大唐新风】全新版图奇观建造与“大远征”玩法

参与活动赢奇观
登录后查看开奖结果

天地之大美,东西共赏
文明之瑰宝,古今同辉

奇观,从来不只是物质的存在。它们是文明的载体,权力的彰显,是信仰的具现,更是无数工匠智慧与血汗的结晶。从中原的儒家圣殿到青藏高原的宫阙,从古埃及沙漠的金字塔到尼罗河三角洲的方尖碑。每一处遗迹都是一部石质的史书,铭刻着人类的追寻。
在全新的剧本中,我们想给大家带来的并不只是单一文化的历史体验,而是呈现公元7世纪多元文明的壮阔图景。因此在游戏中我们加入了全新的远征与奇观玩法,大家征服广阔地图的同时可以建设不同文化的历史奇观,体验东西方文明的交相辉映。这次一共会上线23个奇观哦~
中国风奇观·礼制与功业
在华夏文明的建筑谱系中,礼制与政治纪念性建筑构成了独特的"庙堂"。不同于西方以体量取胜的巨石建筑,中国的奇观更注重空间序列中蕴含的文化密码。

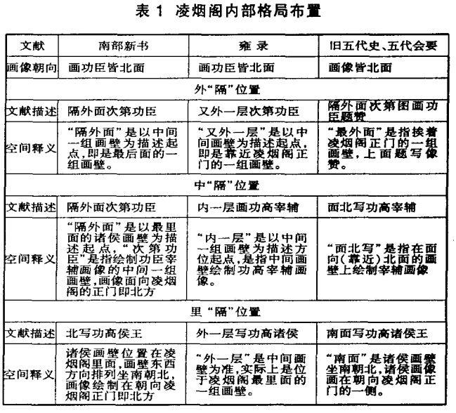
凌烟阁,位于陕西省西安市未央区唐长安城遗址中,是唐代为表彰功臣建筑的绘有功臣图像的高阁,是太极宫组成部分。因“凌烟阁二十四功臣”而闻名于世,后毁于战乱。

凌烟阁
唐朝贞观十七年(643年),唐太宗“为人君者,驱驾英才,推心待士”,为怀念当初一同打天下的多功臣,命阎立本在凌烟阁内描绘了二十四位功臣的画像,是为《二十四功臣图》;同时也陈列“十八学士”图。

凌烟阁中有中隔,内面北写功高侯王,隔外面为次第功臣。最内一层所画为功勋最高的宰辅之臣;中间一层所画为功高王侯之臣;最外一层所画则为其他功臣。
李勣(jì),原名徐世勣(赐姓李),17年轻时投奔瓦岗军翟让成为核心将领,27岁时被赐姓更名为李世勣,唐太宗去世避讳,更名为李勣。一生历事唐高祖、唐太宗、唐高宗三朝,他随太宗平定四方,两击薛延陀,平定碛北。后又大破**厥、高句丽,成为唐朝开疆拓土的主要军事统帅之一,属于唐代顶尖军事家之一。他出将入相,功勋卓著,历任兵部尚书、同中书门下三品、司空、太子太师等职,累封英国公。
总章二年(669年),李勣去世,册赠太尉、扬州大都督,谥号“贞武”,陪葬昭陵,后配享高宗庙庭。

李勣
徐世勣感德推功,实纯臣也——唐高祖(李渊)《旧唐书》
程咬金,唐朝开国名将,骁勇善战,善用马槊。武德初年,归降大唐,跟随秦王李世民,破宋金刚、擒窦建德、降王世充,屡立战功。出任葱山道行军大总管,率军征讨西突厥,连破葛逻禄等部,惟因疏忽致使沙钵罗可汗逃遁,班师后被削职。不久起为岐州刺史,年老致仕。
麟德二年(665年),程咬金去世,获赠骠骑大将军、益州大都督,谥号为“襄”,陪葬昭陵。

程咬金
“志怀锐颖,气干强果,业预艰难,效宣行阵。入司禁卫,勤诚著於轩陛;出镇方隅,惠化洽於黎俗。畴庸有典,式隆宠命。”——唐太宗(李世民)
孔庙,儒家文明的丰碑。始建于公元前478年,历经两千余年风雨,成为世界上延续时间最长的礼制建筑典范。孔庙始于孔子死后的第二年。 弟子们将其生前“故所居堂”立为庙,“岁时奉祀”。当时只有“庙屋三间”,内藏孔子生前所用的“衣、冠、琴、车、书”。其后,历代王朝不断加以扩建。

孔庙
千年礼乐归东鲁,万古衣冠拜素王

九进院落沿中轴线层层递进,从"金声玉振"牌坊到"大成殿"。蟠龙石柱的规制,严格遵循"天子之礼"的等级秩序。至今延续的祭孔大典,成为生生不息的文化实践。
草原奇观
不同于中原礼制建筑的严整序列。在广袤的草原上,游牧民族用独特的建筑语言展现着"逐水草而居"的灵动智慧。

龙城遗址,发现于蒙古国首都乌兰巴托以西大约470公里处(后杭爱省额勒济特县),是匈奴单于庭遗迹。

龙城遗址
昔别雁门关,今戍龙庭前,惊沙乱海日,飞雪迷胡天。——李白《古风(代马不思越)》
唐诗中提到的“龙城”一般都与匈奴有关。匈奴是古代蒙古大漠和草原上的游牧民族,匈奴单于京城即龙城,又称龙庭。

*遗址出土的“天子单于”“与天无极,千(秋)万岁”的巨型瓦当
在草原上,大唐的勇士立下赫赫战功。李靖,帝国边疆的征战统帅,先后平定辅公祏、击溃吐谷浑、一战灭**厥,雪耻渭水之盟,不仅终结了突厥对北疆的威胁,更开创了"以战止战"的边防典范,从江南水战到草原奔袭,李靖为大唐开疆拓土立下不世之功。后世尊之为"军神"。

李靖
“近代称为名将者,英、卫二公,诚烟阁之最。”——《旧唐书·卷六十七·列传第十七》
苏定方,随李靖北伐**厥,在具有决定性意义的夜袭阴山一役中,率两百名骑兵先登陷阵,攻破了颉利可汗牙帐,为击灭**厥立下大功。永徽六年(655年),随程知节出征,败西突厥鼠尼施等部于鹰莎川,因副大总管王文度阻挠,未能取得决定性胜利。显庆三年(658年),升任伊丽道行军大总管,作为统帅西征,击破西突厥阿史那贺鲁的主力,追至石国,俘获贺鲁,灭西突厥。因政治、功绩、出身、评选时间等综合因素最初未入凌烟阁,后期被追收(唐德宗元贞五年时期)

苏定方
汉将骁健者,唯苏定方与庞孝泰耳,曹继叔、刘伯英皆出其下。——许敬宗(唐朝宰相)《旧唐书》
西方奇观
西方建筑艺术的巅峰之作中,两种截然不同的神圣空间诠释着永恒的命题。古埃及人用二百三十万块巨石堆砌出通向天国的几何阶梯,而拜占庭匠师则以看似悬浮的巨型穹顶营造人间天堂。

圣索菲亚大教堂,是拜占庭帝国的主教堂,位于土耳其伊斯坦布尔,有近一千五百年的历史,因巨大的圆顶而闻名于世,是拜占庭帝国(东罗马帝国)极盛时代的纪念碑。

圣索菲亚大教堂

圣索非亚大教堂平面采用了集中式的造型,在空间上,则创造了巨型的圆顶,而且在室内没有用到柱子来支撑。君士坦丁大帝请来的数学工程师们发明出以拱门、扶壁、小圆顶等设计来支撑和分担穹隆重量的建筑方式,以便在窗间壁上安置又高又圆的圆顶,让人仰望天界的美好与神圣。
胡夫金字塔,是古埃及金字塔中最大的金字塔,世界七大奇迹之一。它是一座几乎实心的巨石体,成群结队的人将这些大石块沿着金字塔内部的螺旋上升通道往上拖运,然后逐层堆砌而成,十万多个工匠共用约20年的时间才完成的人类奇迹。

胡夫金字塔
“人类惧怕时间,而时间惧怕金字塔。”——埃及谚语

胡夫金字塔建于埃及第四王朝第二位法老胡夫统治时期(约公元前2580-2560年年),被认为是胡夫为自己修建的陵墓。在古埃及,每位法老从登基之日起,即着手为自己修筑陵墓,以求死后超度为神。胡夫金字塔采用230万块平均重达2.5吨的石灰岩,底边方位误差不超过0.05度。原表面覆以抛光的白色石灰石,在阳光下如"凝固的日光"
佛教奇观
佛教建筑也创造了诸多杰作,无论是山体镌刻还是宫堡营造,都是宗教精神的载体。这些建筑不仅体现了佛教的宇宙观和修行理念,更展现了不同地域文化对佛教的理解。

巴米扬大佛,位于阿富汗巴米扬省巴米扬镇境内,佛像脸部和双手均涂有金色。两佛像的两侧均有暗洞,洞高数十米,可拾级而上,直达佛顶,其上平台处可站立百余人。中国唐代玄奘和晋代高僧法显都曾瞻仰过宏伟庄严的巴米扬大佛。

巴米扬大佛
“王城东北山阿有立佛石像,高百四五十尺,金色晃曜,宝饰焕烂。东有伽蓝,此国先王之所建也。伽蓝东有鍮石释迦佛立像,高百余尺,分身别铸,总合成立”——玄奘《大唐西域记》

2001年3月2日-9日,塔利班使用炸药对佛像进行轰炸,但佛像结构坚固,仅表面受损。12日,塔利班在佛像内部钻孔埋设炸药,通过多次爆破彻底摧毁佛像主体,仅余空窟。
布达拉宫,位于拉萨市区西北的玛布日山(红山)上,公元631年吐蕃第三十三代藏王松赞干布主持兴建.是历世****的冬宫。从五世****起,重大的宗教、政治仪式均在此举行,同时又是供奉历世****灵塔的地方。

布达拉宫

“布达拉宫将藏式碉楼建筑推向极致,其依山而建的层叠式结构,完美解决了高海拔地区的承重与防风问题,是世界山地建筑的典范。”——梁思成
以上为部分地域与奇观预览~更多内容王上们可以在新版本体验哦。
在全新的剧本中,王上选择不同的势力则可在自己的特定城市里修建奇观。如大唐可以修建凌烟阁、白马寺、龙门石窟、赵州桥、大雁塔、孔庙,波斯可以修建苏莱曼圣火坛、古波斯波利斯、伊什塔尔门、空中花园等等,一共有23个奇观可供王上修建哦~
*小贴士:不同的奇观不同的效果,给予的加成非常可观哦!

凌烟阁(建造中)

因为奇观具有地域专属性的建造限制,,为了获取更多文明的奇观,王上们必须通过军事扩张来拓展疆域。

在大唐剧本中大远征玩法更趋完善,王上们可以突破以往地域的限制,调度兵马向更远的国度出发。路途遥远难免损耗兵力,远征作战相比攻占邻近地区将面临更大更难的挑战。(重点!王上们要注意哦!)

*攻占越远的地方,难度越大
这时候,都护府的作用就可以发挥出来了。虽然王上的地理位置离远征的国度较远,但如果有距离更近的都护府,则可以调用都护府的兵力,降低远征的难度。

*如图,如果是我方远征真腊,远征难度为9%。此时如果调用距离真腊更近的安南都护府兵力,远征难度则为6%。难度越小,对于兵力和材料的损耗越小。
除了可以调度都护府的兵力之外,还可以征调都护府的佣兵。都护府越多,可征调的佣兵越多。对于王上们征战的助力也会更大。

除了可以通过外交远征之外,本次大唐的宗藩系统中满足一定条件还可以发起大远征哦!王上可以召集所有的都护府一起进攻,合力远征。

占领对应城市后则可建设不同文明的奇观。建设的奇观越多,所获取的加成越大。所以王上们!准备好开启你的远征冒险了么?

*攻占成功还可以将对应国家已被摧毁的奇观重新建造

王上们通关后则可以随机获得一个已建成的奇观,获得的奇观可以放置在山海界哦!23个多文明奇观,等待王上前来获取~
*小贴士:扩岛已经在安排啦,新的岛屿即将随主时代更新到来~

💮大唐福利
评论区聊聊
王上们最喜欢的古今奇观吧~
欢迎各位王上们在评论区留下你的想法,
我们将在全平台评论区抽取10名王上送出:
奇观福利——龙门石窟冰箱贴*1

💮活动时间
7月8日至7月24日12:00
💮活动规则
1、玩家在本帖下方留言自己的想法即可参与活动;
2、获奖名单将在活动截止后60个工作日内公布,在此期间请留意平台消息;
3、获奖名单公示期3天,若有异议在公示期间提出,将对有异议的名单进行重新审查,如有发现问题将进行修改。如果超过公示期没有异议,以公示期结果为准发放奖励,奖励将于30个工作日之内发放!如遇到特殊情况可能会再延期发放,敬请谅解;
4、若回复内容与本次活动主题无关,则被视为无效回复,奖品将顺延至符合参与条件的下一楼;
5、参与活动需在本帖子下方进行回复,若回复他人评论或单独发布内容不视为参与活动;
6、每个玩家仅有一次获奖机会,不可重复获得;
7、本活动不支持刷楼,如连续回帖超过3楼,将取消获奖资格;
8、如中奖楼层违规,奖励将顺延下一楼层,评论中不得包含违反社区条例的内容;
9、有效回复需至少达到30条,否则取消活动奖项。

