首页
排行榜
发现
云游戏
PC 游戏
动态
发布
论坛
TapTap 制造
聚光灯 GameJam
开发者中心
创作者中心
下载手机 APP
扫码下载
Android APK 下载
版本:v
App Store 下载
版本:v
下载 PC 版
Windows 版下载
版本:v
下载 TapTap
TapTap 手机 APP
扫码下载手机App
Android APK 下载
版本:v
App Store 下载
版本:v
TapTap PC 版
Windows 客户端下载
版本:v
地下城与勇士:起源
关注
地下城与勇士:起源
关注
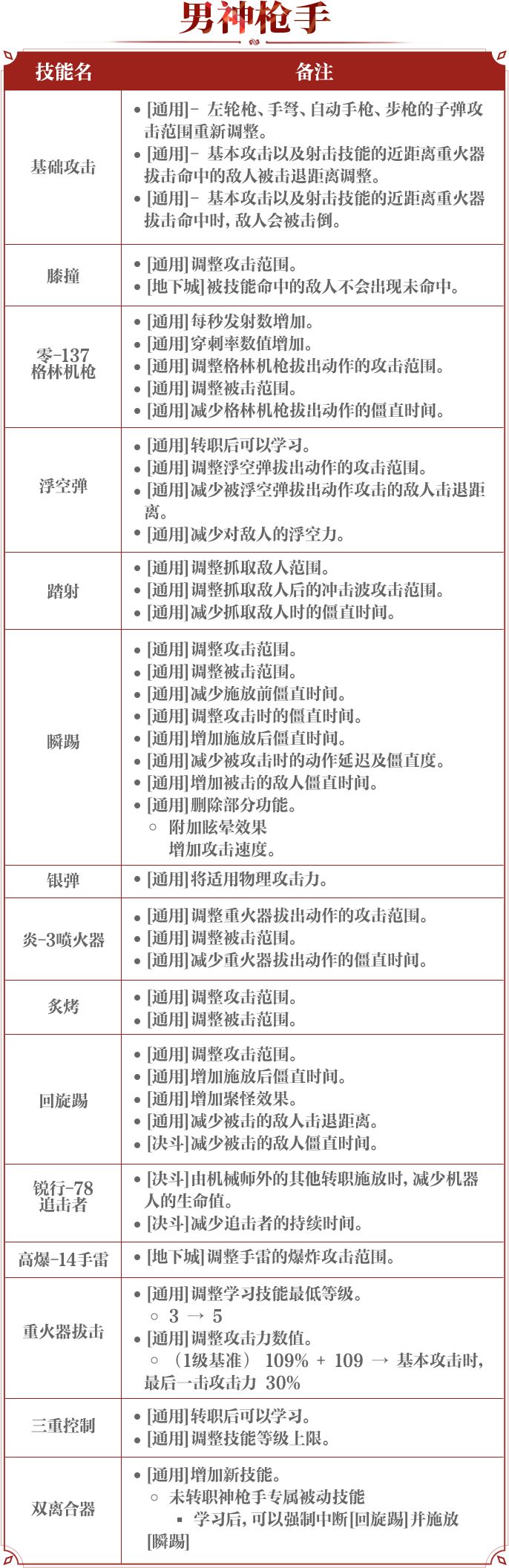
DNF手游弹药专家职业:改动历史
COLG泰拉攻略组
精华
2025/07/24
290 浏览
综合
弹药专家:
职业上线时间:2025年5月2日。
职业调整:
2025年7月18日更新公告:
1