【无悔攻略】轻松获得大唐全结局(西突厥篇)
2025/08/011 万浏览攻略集合
写在前面:各位王上好呀,我是子在川上曰。今天带来的是大唐剧本西突厥势力的开荒指南,希望能够帮助各位王上轻松获得全部结局。
一、剧本新玩法与目标讲解
本次剧本引入了国家集团、妙笔生花、奇观三大全新玩法,我们将根据不同结局势力结局可能会涉及到的玩法,来进行简单说明,方便王上尽快上手剧本。(详细的玩法讲解,各位可以观看官方发布的讲解文章)
国家集团玩法:国家集团是由宗主国与附属国共同组成,每个附属国会有一定的归化度,归化度越高,宗主国可以行使的权力越大,反之,附属国则可能会反叛脱离。
附属国的种类共有三种:朝贡、附庸、都护
其中朝贡国只会提供一定的钱粮支持,附庸国可以提供一定的军事支持,都护则可以提供多种支持,并且在满足条件时可以直接吞并纳入宗主国。
至于说详细的国家集团玩法,等我们在流程中需要用到的时候也会再为王上们演示讲解的。
注:本次西突厥势力在需要用到该玩法,也会在演示阶段具体说明展示的。
奇观玩法:在满足一定条件后,在特定的城市能够建造奇观,不同的奇观能够带来不同的效果,从而帮助玩家更好的体验游戏。
注:本次西突厥势力中,我们在满足前置条件后,可以在【哈拉和林】修建奇观【龙城遗址】等
妙笔生花玩法:通过政策、要地生产、国家使命等方式,可以获得【原本】与【灵感】两种特殊资源,在妙笔生花界面,可以以一篇【原本】与两个相性的【灵感】来创作名篇。
获得的名篇可以用于供奉获得对应的加成效果,也可以将名篇赠予属国,提高文化相容度。
国家使命玩法:本次游戏目标依旧是通过完成对应国家使命任务,推进游戏剧情发展,从而进入特定的结局。
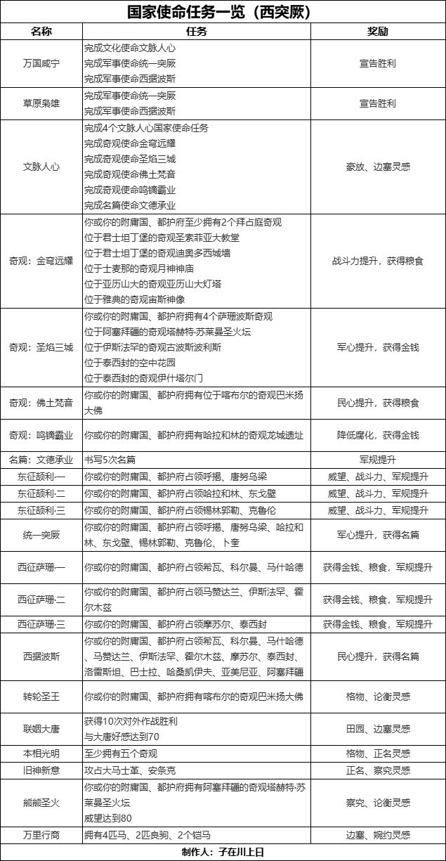
西突厥的具体国家使命任务可见下表:

二、开荒流程演示
本次大唐剧本,西突厥势力可获得的结局分别为【万国咸宁】、【草原霸主】。
本次西突厥攻略,核心是完成一个文化使命与两个军事使命,从而满足结局需求。因此我根据获取方式,将国家使命任务分为三个阶段进行讲解,三个阶段并不存在固定的先后顺序,王上们根据自身喜好完成对应的使命任务即可。
第一阶段:
本阶段为文化使命篇,主要目标是从五个文化使命任务中,选择四个完成。
这边我个人的选择是【名篇:文德承业】、【奇观:鸣镝霸业】、【奇观:佛土梵音】与【奇观:圣焰三城】
首先是名篇方面的任务【名篇:文德承业】,名篇相对来说比较简单,通过大地图左下角的妙笔生花即可进入
消耗一个原本与两个灵感即可合成名篇,虽然本次任务只对于书写次数有所需求,但是考虑到后续奇观建造的条件,还是推荐大家尽可能多的书写名篇,用于后续的传播文化。

注:【原本】可在庄园中通过消耗士子进行生产,相性为随机;【灵感】分为两大类,其中诗词类灵感(豪放、婉约、田园、边塞。隐逸)可在学宫通过消耗丝绸进行生产,其中著作类灵感(格物、正名、论衡、证信、察究)可在港口通过消耗铁进行生产。
其次是奇观方面的任务,先展示一下本次可能会建设的奇观的前置条件,具体可见下表:

最后我们也依次讲解本次所选择的奇观任务。
【奇观:鸣镝霸业】:前置条件相对来说较为简单,可在第二阶段军事使命统一突厥中,顺带完成,没什么需要注意的。
【奇观:佛土梵音】:推荐顺道攻占喀布尔,也是较为简单的奇观任务,没什么需要注意的。
【奇观:圣焰三城】:前置条件相对来说较多,但是大部分都可以在第三阶段军事使命西据波斯中,顺带完成。这边唯一需要说明的是,【空中花园】前置条件要求与波斯文化相容度达到90%,这里可以考虑携带有文化相容度的名臣(李白、白居易、上官婉儿),也可以考虑将我们名篇任务中获得的名篇,用于传播文化,从而提高该文化组的相容度。


注:由于【奇观:金穹远耀】需要攻打罗马,路途较远,加之本次文化使命任务只需要完成四个即可,所以才就近选择,有余力的玩家也可以将这个任务一并完成,收集奇观藏品哟~
第二阶段:
本阶段为军事使命篇,主要目标便是统一突厥。
对应的国家使命任务为【东征颉利·一】、【东征颉利·二】、【东征颉利·三】、【统一突厥】
这一阶段主要集中在战斗方面,推荐大家可以按照任务步骤,逐步蚕食**厥的地盘,因为每次任务完成后,会获得一定的战斗力与军规奖励,所以这样的路线也是比较合适的。
同时由于有远征难度的影响,也建议大家灵活设置都护府,一般我是认为出征难度30%左右,就可以考虑设置都护府降低出征难度。
注:具体设置方式,可以参考我的东北亚篇,里面有详细讲解,就不重复说明了。
当然,除了按任务线,王上们也可以根据局势,灵活切断**厥的兵线,比如完成【东征颉利·一】后,选择攻占【东戈壁】与【克鲁伦】,从而切断对方首都【哈拉和林】的兵线,优先打下右侧被隔断的治所。
除此之外,如果王上们有携带李靖,点出政策【兵机神速】后,开局借道高昌,直接攻占突厥的首都【哈拉和林】,之后利用用间【疑兵】拿下其余城池。
注:攻占下【哈拉和林】后,可以修建奇观【龙城遗址】,从而完成阶段一中的奇观任务【奇观:鸣镝霸业】
注:西突厥会随着时间,移除自身的buff并失去武将【统叶护可汗】,所以军事目标推荐尽早完成。
第三阶段:
本阶段为军事使命篇,主要目标便是西据波斯
对应的国家使命任务为【西征萨珊·一】、【西征萨珊·二】、【西征萨珊·三】、【西据波斯】
这一阶段也相对于上一阶段来说,难度提高了不少,由于波斯的首都【泰西封】离得比较远,加之较近的治所【希瓦】、【科尔曼】、【马什哈德】都有20~30%的远征难度。
所以是推荐开局直接将【撒马尔罕】和【赫拉特】设置为都护府,义务调整为军府并调拨一定的物资。


之后也是按部就班的随着任务推进即可。
当然,也可以考虑按照【马什哈德】→【马赞达兰】→【伊斯法罕】的顺序,隔开【泰西封】与右侧三座城的兵线,之后再按任务推进即可。
当然,如果王上们有携带李靖,点出政策【兵机神速】后,也可以开局直接一路打到首都【泰西封】哈,但是途中压力可能比较大,推荐王上量力而行~
注:【奇观:圣焰三城】分别要求我们在【阿塞拜疆】、【伊斯法罕】、【泰西封】修建奇观,王上们在攻占对应治所后,就可以考虑修建完成一阶段的奇观任务了。
注:西突厥会随着时间,移除自身的buff并失去武将【统叶护可汗】,所以军事目标推荐尽早完成。
第四阶段:
完成上述阶段所有任务后,便可达成终局国家使命任务
西突厥达成【万国咸宁】高级结局后,也可同步解锁【草原霸主】普通结局。

三、结束语
感谢各位的观看,希望我的攻略能给带来一定的帮助,同时也祝无悔华夏越来越好。


