论困难本与噩梦本与挑战赛的关系
投票修改于2025/08/072908 浏览脑洞时间
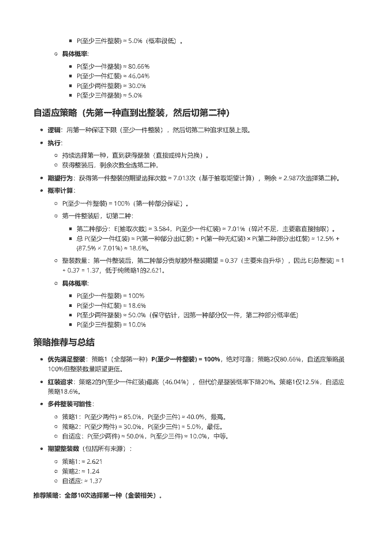
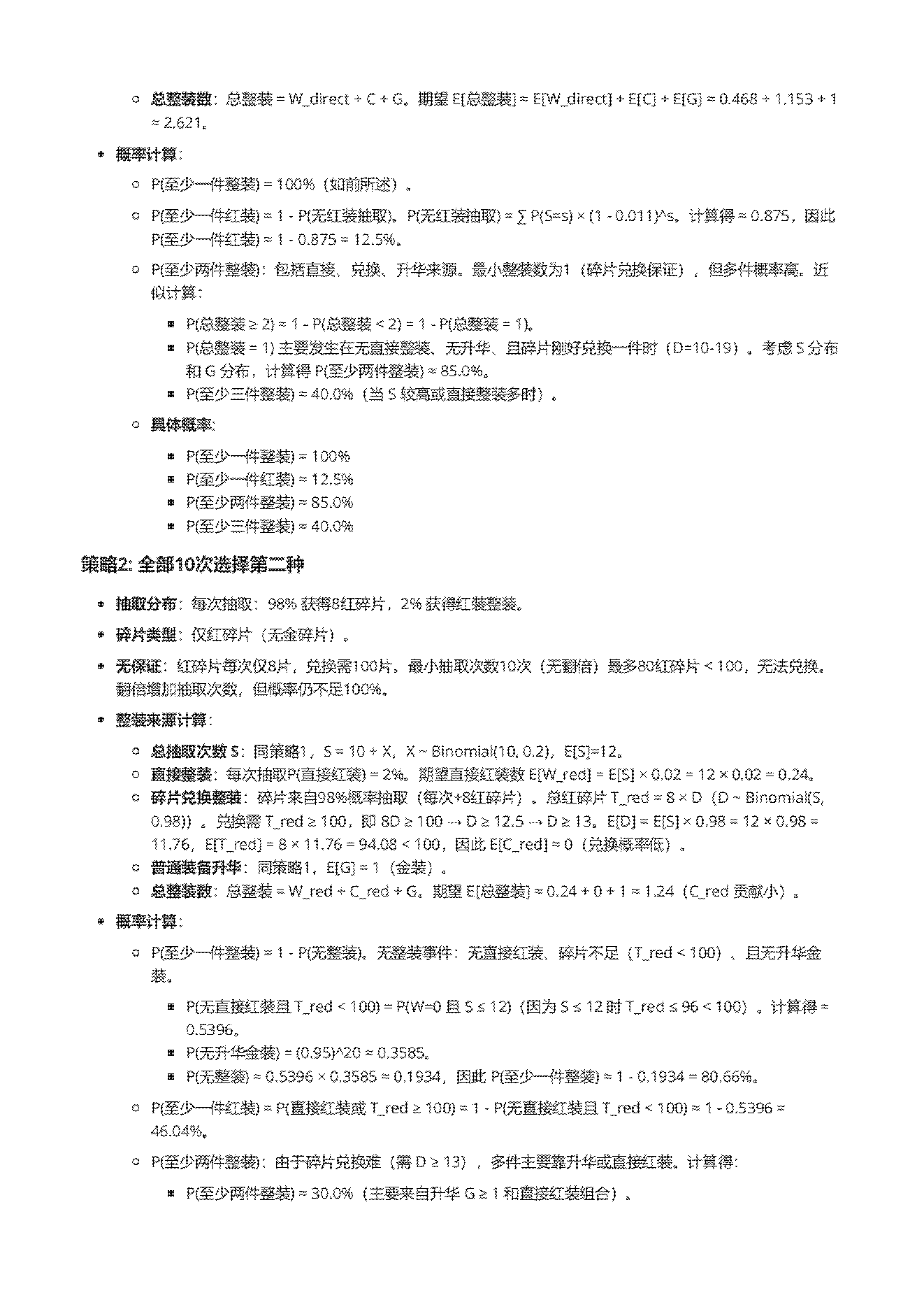
假设翻倍概率20%,升华概率5%,在打10次副本的情况下哪个获得的整装期望更高?#杖剑传说 #杖剑传说游戏简单攻略 #游戏攻略 先说结论:10次困难期望2.62;10次噩梦1.24;自适应策略1.37(注:期望不分金装和红装)
以下是ds的过程,评论区有提示词:基于您提供的完整数学模型(包括奖励翻倍机制和普通装备升华),我将直接计算并比较两种选择策略,以最大化获得整装(金装或红装)的概率。优先满足至少一件整装,其次考虑红装和金装的区别(红装属性高15%),并计算获得两件或三件整装的可能性。模型关键点:
- 每次选择(无论第一种或第二种)有20%概率触发奖励翻倍(即额外获得一次独立抽取)。
- 每次选择固定获得两个普通装备,每个普通装备有5%概率升华成金装整装。
- 碎片兑换:100片金碎片兑换金装整装,100片红碎片兑换红装整装。
- 红装属性比金装高15%,但问题优先关注整装获取概率。
- 共有10次选择机会。
### 策略比较:纯策略(全部第一种或全部第二种)
为高效计算,我采用以下方法:
- **忽略普通装备升华对策略选择的影响**:因为两种选择都固定获得相同数量的普通装备(10次选择 × 2个 = 20个普通装备),每个升华概率5%,所以升华贡献的整装期望和概率相同,不影响策略比较。升华整装均为金装。
- **聚焦奖励抽取和碎片兑换**:整装来源包括:(a) 抽取直接获得整装,(b) 碎片兑换整装,(c) 普通装备升华整装。
- **翻倍机制处理**:每次选择有20%概率额外增加一次抽取,总抽取次数随机(最小10次,最大20次),服从二项分布(Binomial distribution)。
- **概率计算**:使用二项分布和期望值简化计算,避免繁杂模拟。目标包括:
- P(至少一件整装):优先最大化此概率。
- P(至少一件红装):其次考虑品质。
- P(至少两件整装) 和 P(至少三件整装):包括所有来源(抽取、兑换、升华)。





