首页
排行榜
发现
动态
云游戏
PC 游戏
论坛
创作者中心
开发者中心
聚光灯 GameJam
发布
下载手机 APP
扫码下载
Android APK 下载
版本:v
App Store 下载
版本:v
下载 PC 版
Windows 版下载
版本:v
下载 TapTap
TapTap 手机 APP
扫码下载手机App
Android APK 下载
版本:v
App Store 下载
版本:v
TapTap PC 版
Windows 客户端下载
版本:v
小百科
关注
小百科
关注
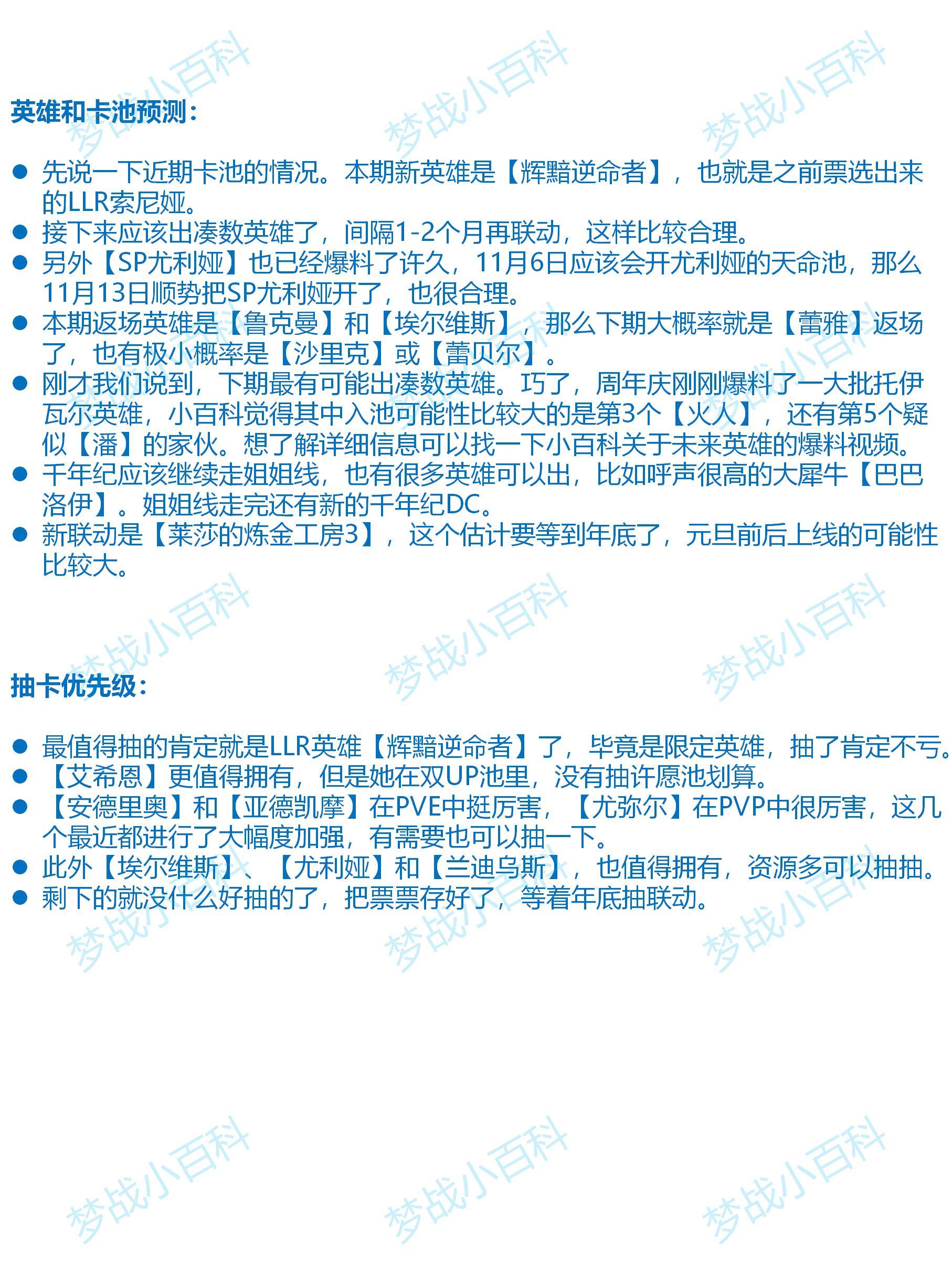
【英雄池预览和详解】2025年10月16日-11月12日 #梦幻模拟战
10/12
1058 浏览
综合
11
1
6