更新公告|六星剑士萨赞特斯&六星星官莫露露复刻!
亲爱的旅人们:
为了给各位旅人带来更好的游戏体验,我们将在2025年10月23日9:00~12:00进行更新维护, 维护过程中无法进入游戏。
更新内容
1、新增限时引导:“追忆的英杰”6★剑士“萨赞特斯”,活动期间每次引导可得“萨赞特斯的导片”

2、新增限时阶梯引导:“追忆的英杰”6★剑士“萨赞特斯”,阶段5必定获得1个5★及以上旅人,50%的概率获得6★剑士“萨赞特斯”,阶梯引导中可获得萨赞特斯的导片、追忆旅人的导片。
“萨赞特斯的导片”×150可兑换“萨赞特斯的大圣导印(★6)”×1
“追忆旅人的导片”×200可兑换“萨赞特斯的圣导印”或往期追忆旅人的圣导印×1
“追忆旅人的导片”不会过期,在后续追忆的旅人引导出现时,可以跨卡池兑换。
3、新增引导:“闪光的旅人”6★星官“莫露露”,活动期间每次引导可得“闪光的导片”
“闪光的导片”×120可兑换“莫露露的大圣导印(★6)”×1

4、角色调整:
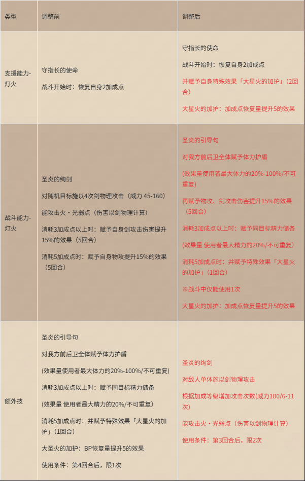
对本期追忆的英杰“萨赞特斯”进行了性能调整,详情如下:

5、支线任务更新:
开放支炎兽探索:兔的种火 后续系列任务
6、本期开放灯火的加护的角色
萨赞特斯
7、本期开放突破位阶的角色
萨赞特斯、莫露露、莉安娜
8、试炼之塔更新:
开放职业塔“舞者的试炼”,仅可使用职业为舞者的旅人进行挑战。
开放职业塔“星官的试炼”,仅可使用职业为星官的旅人进行挑战。
9、讨伐委托活动更新:萨赞特斯、莫露露导石获取量UP,活动时间:2025年10月23日维护后~2025年10月30日9:00
注意事项
1、服务器维护状态时,游戏内所有功能将无法使用。
2、如果游戏运行时服务器开始维护,游戏进度将不会保存。请注意维护时间开始前尽量避免在线。
3、维护完成后会产生资料下载,请确认手机剩余容量确保下载空间充足。

