犬夜叉联动开启!穿越时空的宝箱抽奖性价比分析
精华2025/11/17292 浏览综合
DNF手游X犬夜叉联动将于11月版本更新后正式上线!本次联动主要分为穿越时空的宝箱抽奖与犬夜叉专属商店兑换两大模块。宝箱抽奖模块与刀剑神域扭蛋机抽奖类似,通过商城购买钥匙开启宝箱进行不放回抽取,50抽为一轮,清空必定可获得犬夜叉联动装扮、武器装扮、称号、宠物、公会勋章附魔等奖励。而专属商店兑换模块则与大话西游商店兑换类似,通过抽奖获得的碎片来兑换犬夜叉隐藏款装扮、隐藏武器装扮、至尊公会勋章附魔等稀有道具奖励。
那么犬夜叉宝箱抽奖究竟值不值得抽,性价比如何?一起来看看吧!
一、穿越时空的宝箱抽奖规则介绍
穿越时空的宝箱抽奖采用“不放回抽奖”的形式,奖池内一共50种奖励道具,也就是说50次抽奖(一轮)是一定可以清空全部奖池奖励的。

一轮里面的核心大奖是犬夜叉装扮套装自选礼盒,以及穿越时空的碎片。碎片主要用于犬夜叉专属商店里兑换更加稀有的奖励(后文介绍)。除大奖外奖池内的奖励有联动武器装扮、称号、光环和宠物各1个,以及全新特色公会勋章附魔卡(伤害+2%)。
奖池清空后可开启下一轮扭蛋抽奖,奖池会重新填满。当奖池清空时,将额外赠送1个穿越时空的碎片。
奖池未清空前,如果抽中大奖也可以考虑中途手动重置奖池,将奖池奖励初始化,重新开始新一轮宝箱抽奖。(注意额外赠送所需次数也将会重置)
二、穿越时空的宝箱奖池具体内容
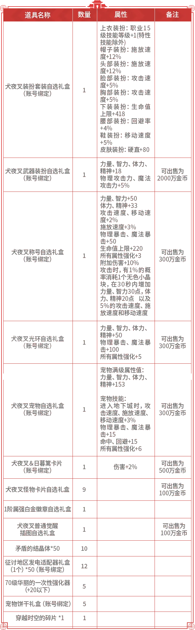
奖池内道具除全新 公会勋章附魔卡外,其余道具属性无提升。犬夜叉装扮套装、联动武器装扮、称号、光环和宠物均为礼包属性,具体属性如下。

具体外观展示如下。
1、犬夜叉装扮套装(7选1)







2、犬夜叉武器装扮(7选1)







3、犬夜叉称号(2选1)


4、犬夜叉光环(2选1)


5、犬夜叉宠物(2选1)


6、犬夜叉普通觉醒插图(2选1)


三、抽奖钥匙获取途径
1、商城礼包购买

单抽80点券,680点券可购买10抽(账号限购1次),即首轮清空奖池的话一共需要3880点券(388元)。后面每轮是4000点券(400元)。
2、拍卖行上泰拉购买
值得注意的是,这次的单抽礼包内的抽奖钥匙是 可以上架拍卖行的,对于想要点券换泰拉的氪佬来说可以考虑购入时空之钥上架拍卖行,而对于对犬夜叉联动外观或至尊公会勋章附魔有需求的玩家也可以从拍卖行用泰拉进行购买钥匙抽奖。
3、联动活动商店兑换

参与联动活动可以获得妖气材料,可在活动商店中可以免费白嫖1次抽奖机会!说不定单抽出奇迹,运气好的平民玩家也有机会一发入魂犬夜叉装扮套装。
四、犬夜叉专属商店兑换
和上期刀剑神域联动抽奖不同的是,这次的犬夜叉宝箱抽奖加入了专属商店兑换模块,其需要的道具则是奖池内的大奖,以及清空一轮奖池后所获得的穿越时空的碎片。(即清空一轮奖池50抽后必定可获得2个碎片)。
穿越时空的碎片可兑换的道具与所需碎片数量具体如下,后文将按兑换的性价比优先级逐个进行分析。


1、穿越时空的相遇卡片
兑换优先级:★★★★★
最新的毕业级至尊公会勋章附魔卡(最终伤害+3%),属性上比奖池内能抽到的公会勋章附魔卡要强上一些,是值得碎片最优先兑换的道具,首次兑换需要2个碎片(账号限1次),后续需要4个碎片进行兑换。

2、犬夜叉隐藏稀有装扮套装(3选1)
兑换优先级:★★★★
需要4个碎片进行兑换。装扮是账号绑定的,装扮品级为稀有,属性上为天空套的属性,装扮拥有专属特效,只有男鬼剑和女枪手可以使用。



3、犬夜叉装扮套装礼盒
兑换优先级:★★★★
即宝盒抽奖内的装扮大奖,需要2个碎片进行兑换。不同的是,碎片所兑换的犬夜叉装扮套装礼盒是可以上架拍卖行的,适合有多余碎片的玩家进行兑换上架拍卖行回血。

4、[月升之村]殿堂场景券
兑换优先级:★★★
仅需要1个碎片进行兑换,喜欢殿堂场景外观或收藏的玩家可以考虑兑换。

5、犬夜叉隐藏光环(2选1)
兑换优先级:★★★
需要1个碎片进行兑换,属性上等同于今年的[白金]金秋光环(80四维,150双暴,15全属强),对白金光环或外观有需求的玩家可以考虑兑换。


6、犬夜叉隐藏称号(4选1)
兑换优先级:★★★
需要1个碎片进行兑换,属性上等同于[白金]称号(12%附加伤害),对白金称号或称号外观有需求的玩家可以考虑兑换。




7、犬夜叉至尊公会勋章
兑换优先级:★★
属性上和夏日冲浪派对至尊公会勋章相同,需要4个碎片进行兑换,兑换优先级不高。

8、犬夜叉隐藏武器装扮(3选1)
兑换优先级:★★
需要2个碎片进行兑换,同样只有男鬼剑和女枪手可以使用,没有特殊特效,属性上相比普通的犬夜叉武器装扮多了城镇速度+10%,喜欢外观的玩家可以考虑入手。



9、犬夜叉隐藏技能插图(2选1)
兑换优先级:★★
需要1个碎片进行兑换,喜欢觉醒插图外观或收藏的玩家再考虑兑换。


10、犬夜叉隐藏宠物(2选1)
兑换优先级:★
需要2个碎片进行兑换,属性上与普通的犬夜叉宠物完全相同,仅外观上的区别,喜欢外观的玩家可以考虑入手。


11、犬夜叉装扮套装礼盒
兑换优先级:★
需要2个碎片进行兑换,两款犬夜叉普通装扮的异色款套装,仅在配色上有区别 ,优先级非常低,仅喜欢不同配色外观的玩家考虑入手。

五、购买方案推荐
1、只对犬夜叉普通装扮外观有需求的玩家
推荐方案:直接拍卖行里泰拉购买。
如果只是想要普通联动外观装扮的玩家来说,直接拍卖行泰拉购买犬夜叉装扮套装自选礼盒的性价比更高。
2、想要全新毕业特色公会勋章附魔的玩家
推荐方案:清空一轮奖池。
抽奖钥匙可以点券直接购买,也可以从拍卖行泰拉购买。清空一轮奖池后,获得的2个穿越时空的碎片直接用来兑换 穿越时空的相遇卡片礼盒即可。这样一来不仅可以获得犬夜叉普通装扮、宠物、称号、光环等联动外观,还有次毕业的公会勋章附魔卡一张,以及奖池内其他所有的道具,性价比非常的高!
3、想要多个毕业公会勋章附魔,或其他隐藏款外观道具的玩家
推荐方案:按所需道具兑换需要的碎片数量进行清空奖池(清空一轮=2个碎片)
因为毕业级公会勋章附魔卡和隐藏外观道具都只能通过犬夜叉专属商店兑换获得,因此对这些道具有多个需求的都建议清空每轮的奖池保底获得2个碎片。除非是运气足够好,前几抽就直接抽到碎片了那么可以选择直接重置奖池。

