《倪帝蔷决定去死》全结局收集攻略
聚光灯比赛的试玩赛程暂告一段落,我们终于可以更新啦!
宝宝们最期待的结局收集功能即将和大家见面,但先滑跪TUT ——
因为新版本更新后,结局收集功能无法记录上个版本已经打出的结局,需要重新打一遍才能在结局收集里面看到,所以在此推出全流程图方便大家速通1-3周目并收集成就!(鞠躬!
非常感谢大家一直以来的包容和支持——!
稍后我们也会放出版本更新内容的详细公告并上线新版本,还有独家福利XDD 敬请关注!

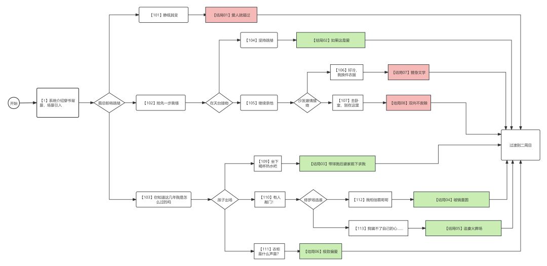
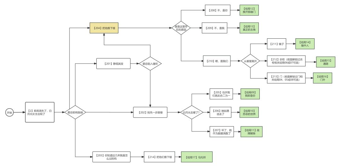
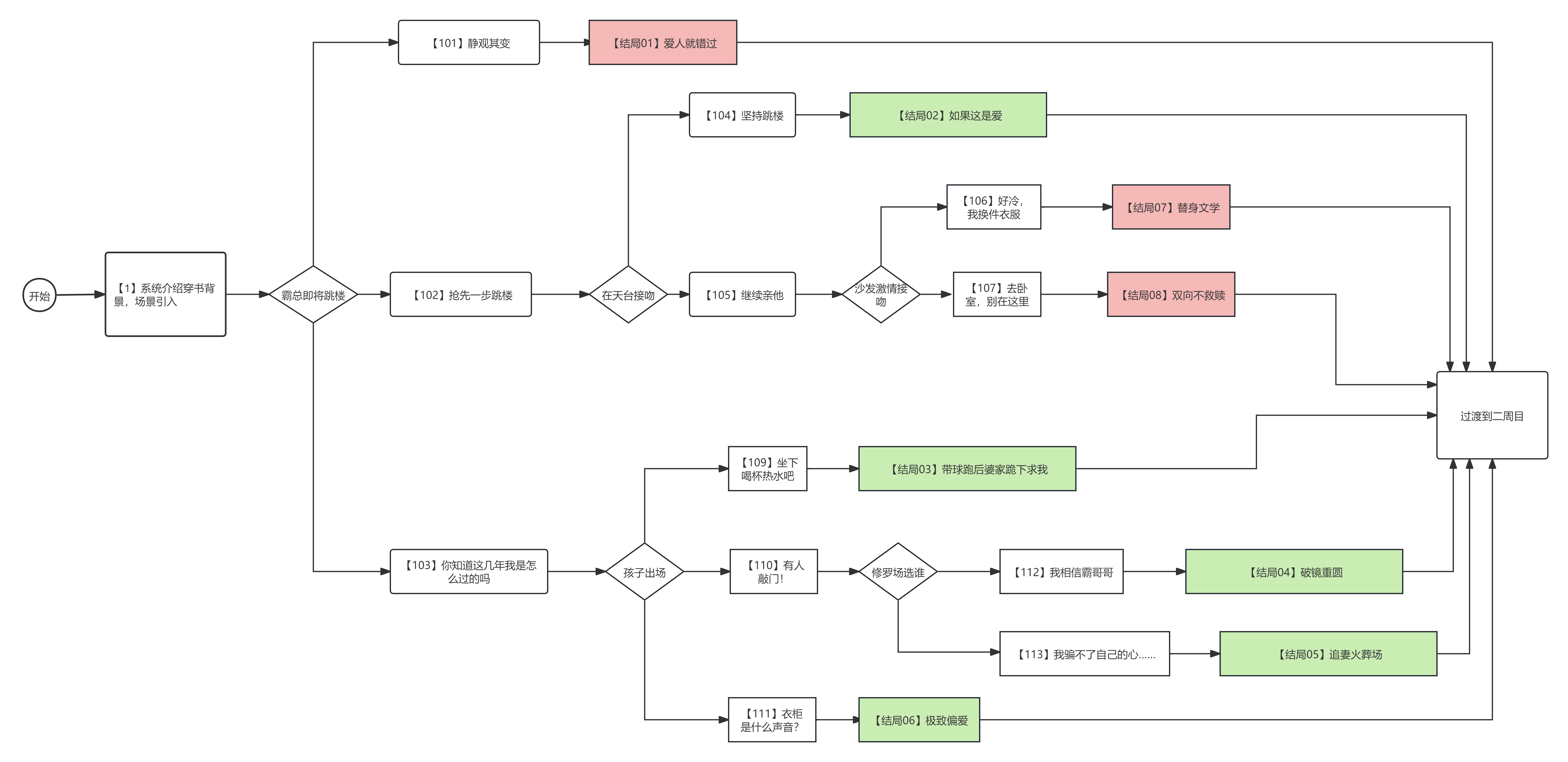
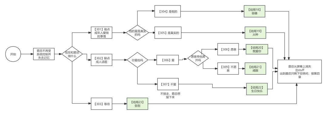
一周目攻略


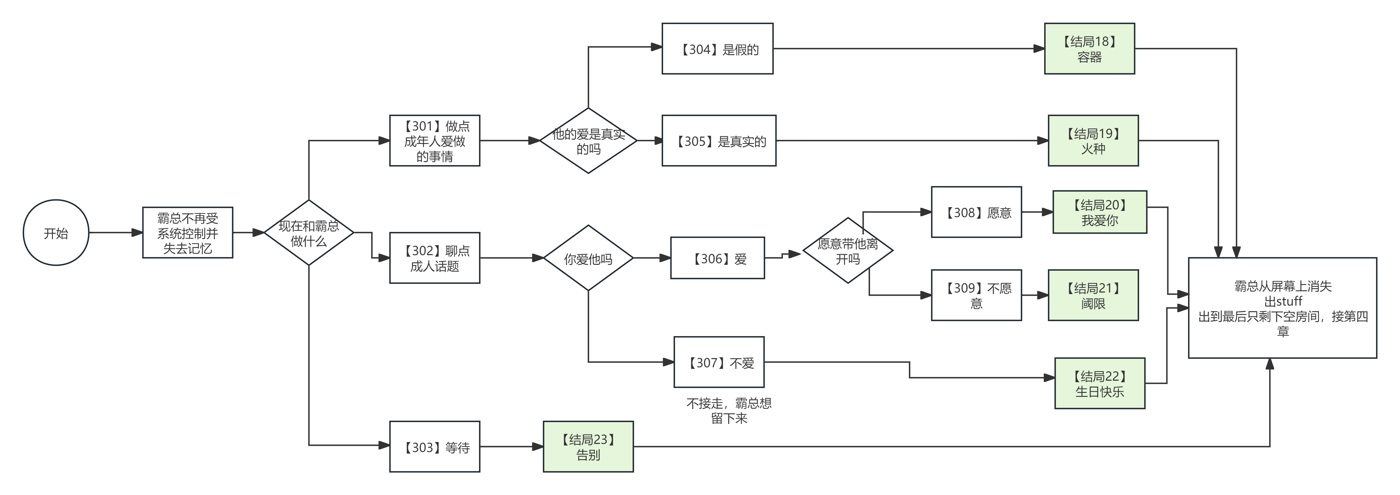
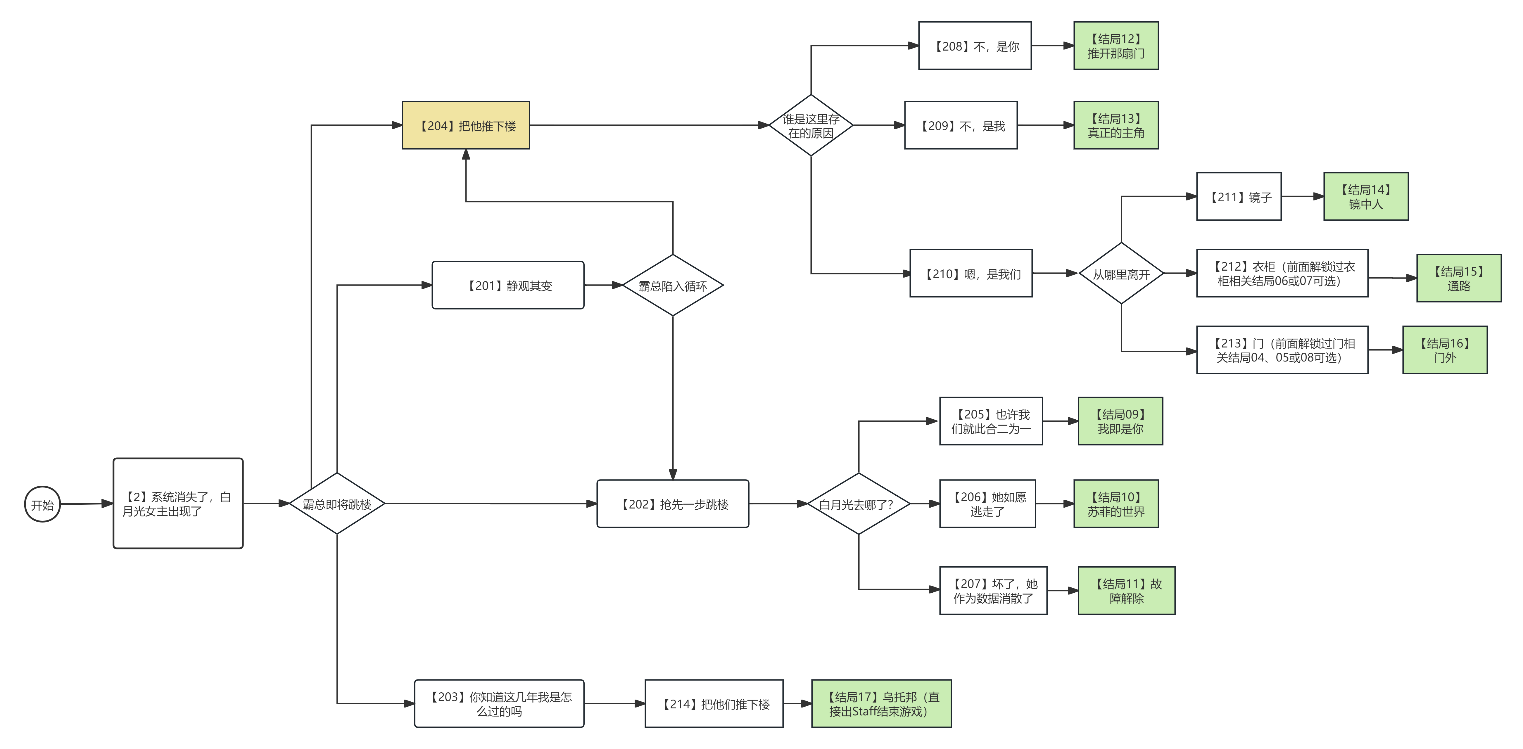
三周目攻略
易玩(上海)网络科技有限公司
公司地址:上海市静安区灵石路 718 号 B1 北楼
注册地址:上海市闵行区紫星路 588 号 2 幢 2122 室
投诉举报邮箱:kefu@taptap.com


