首页
排行榜
发现
云游戏
PC 游戏
动态
发布
论坛
TapTap 制造
聚光灯 GameJam
开发者中心
创作者中心
营业执照
|
沪 ICP 备 16012525 号
|
沪网文(2025)0236-071 号
|
增值电信业务经营许可证:沪 B2-20170322 B1-20204119
|
广播电视节目制作经营许可证:(沪)字第04651号
|
内容安全算法 网信算备310112119986605230015号
|
个性化推送算法 网信算备310112119986602230017号
|
TapSight 智能问答助手算法 网信算备310112119986601240015号
易玩(上海)网络科技有限公司
公司地址:上海市静安区灵石路 718 号 B1 北楼
注册地址:上海市闵行区紫星路 588 号 2 幢 2122 室
投诉举报邮箱:kefu@taptap.com
沪公网安备 31010602009551 号
违法信息举报电话:021-60727072 转 3003
网上有害信息举报专区
上海辟谣专栏
下载手机 APP
扫码下载
Android APK 下载
App Store 下载
下载 PC 版
Windows 版下载
Mac 版下载
下载 TapTap
TapTap 手机 APP
扫码下载手机App
Android APK 下载
App Store 下载
TapTap PC 版
Windows 版下载
Mac 版下载
九牧之野
关注
九牧之野
关注
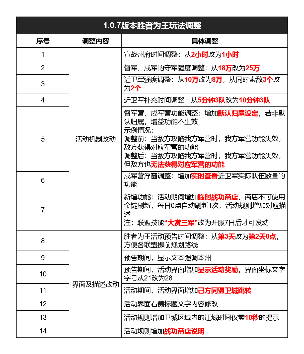
调整公告|「胜者为王」玩法调整
小婵妹
修改于
2025/12/17
546 浏览
综合
降低守军强度、活动新增临时战功商店、军营功能生效规则调整
我们基于「撞州测试」过程中的玩家反馈和实际表现,对
「胜者为王」
玩法进行了一轮优化调整,具体调整如下:
我们会持续关注公测上线后的实际战况,如果你在州府之争中有新的体验或建议,也欢迎你继续反馈给我们。
即时战场,越打越爽。
12月18日,
一起见证真正能打的三国SLG!
猜你想搜
九牧之野 守军强度降低
158
3
6