《九牧之野》三大政策分支政令加点分析
2025/12/152446 浏览综合

一、分支核心定位与机制细节
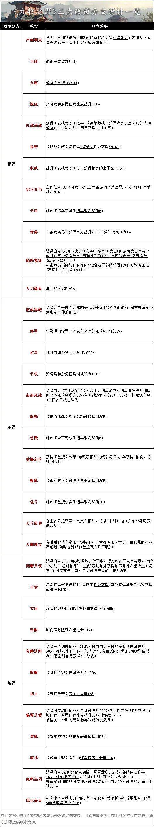
霸者分支

核心围绕战功换资源、快速征兵、战斗增益构建,是偏向主动征战的战斗向分支。其核心政令「以战养战」存在每日粮食获取上限,「招兵买马」受主城预备兵上限与粮食消耗双重约束,战斗类政令则多为短时增益,需把握施放时机。
王道分支

聚焦资源地作战优化、部队战损续航、武将养成,是开荒发育与战力提升兼顾的综合分支。该分支政令多针对6-12级无归属资源地(不含铜矿)设计,且「奋死而战」的伤增/减免效果在野战PVP中会有额外提升,武将养成类政令则有明确的等级/阶级限制。
衡道分支

主打资源产量提升、联盟协作、随机收益,是适配休闲发育与联盟玩法的辅助分支。联盟协作类政令存在盟友冷却时间与收益叠加规则,随机收益类政令的效果则受消耗符数影响,资源产量提升政令覆盖基础产量、建筑产量、资源地产量多个维度。
二、各分支政令加点优先级(细化版)
(一)霸者分支:征战与补兵双核心
1. 核心点
- 严刑明赏:选择一支编队施放,队内所有武将恢复60点体力;若编队内最高等级武将不超过40级,恢复量减半。作为部队持续征战的体力保障,是所有战斗玩法的基础,优先级最高。


- 以战养战:获得【以战养战】效果,1点战功可兑换10粮食,效果持续1小时,每日粮食获取上限为30万。是霸者分支实现“战养结合”的核心,为征战提供粮食支撑。

- 招兵买马:立即征召1万预备兵(无法超出主城预备兵上限),每个预备兵消耗20粮食。战时可快速补充兵力,解决前线部队损耗问题,是团战与掠夺的关键。


2. 收益强化
- 掠野:在【以战养战】效果下,每获得1点战功可额外获得5粮食,直接提升战功换粮的效率,进一步放大资源收益。
- 积庾:将【以战养战】的每日粮食获取上限从30万提升至50万,解决后期战功溢出导致的资源收益天花板问题。
- 增蕃:使「招兵买马」的征兵数量额外增加2500(需额外消耗对应粮食),强化战时补兵的规模,适配大规模团战的兵力需求。
- 火刃燎原:直接提升5%的战斗溅射比例,让部队在群体战斗中能造成更多范围伤害,适配多部队混战场景。
3. 辅助优化
- 节用(招兵买马):施放「招兵买马」时,道具消耗降低5点,长期使用可减少养成资源的消耗,降低补兵的道具成本。
- 陷阵摧锋:选择自身1支部队施加30分钟【陷阵】状态(回城后状态消失),最终伤害减免提升6%,每额外受到1名敌方部队攻击,效果提升5%,最多叠加5层。适配小规模团战的抗伤需求,短时内大幅提升部队生存能力。

- 每胜:每次胜利后,自身和附近2名友军部队获得10%移动速度加成(效果不可叠加),持续3分钟。适合追击、转移等需要机动性的战斗场景,作为战术性增益补充。
- 火刃燎原:战斗溅射比例+5%,提升部队在群战中的输出能力,是所有战斗场景的通用增益。

(二)王道分支:资源战与续航双核心
1. 核心点
- 更成易帜:选择州内一块无归属的6-12级资源地(不含铜矿),将其守军变更为指定兵种。可针对性避开守军强势兵种,大幅降低6-12级资源地的占领难度,是开荒期的核心政令。

- 缮甲:与资源地守军、流寇作战时,部队死兵率降低25%。直接减少开荒期的兵力损耗,提升资源战的性价比。
- 奋死而战:选择自身1支部队施加30分钟【死战】状态(回城后状态消失),伤害加成、伤害减免提升15%,但战斗死兵率提升50%(野战PVP场景下伤增/减免为20%-30%)。是高价值资源战与PVP的核心战力增益,需配合战损弥补政令使用。

2. 收益强化
- 扩营:将城内预备兵上限提升15000,解决中期部队规模扩大后兵力储备不足的问题,为持续资源战与征战提供兵力基础。
- 节役:预备兵和乡勇的征兵消耗降低10%,长期征兵可节省大量粮食与资源,降低兵力储备的成本。
- 旌勋:在【奋死而战】效果期间,部队的战功获取效率提升30%。兼顾战力与战功收益,可快速积累战功用于兑换资源。
- 重振哀兵:获得【重振】效果,与玩家部队交战后每损失1名士兵可获得2粮食,效果持续1小时。有效弥补战斗中的粮食损耗,让“以战养战”的资源循环更完整。

3. 辅助优化
- 廪廪:使【重振】效果的粮食收益提升20%,进一步放大战损换粮的效果,是资源续航的补充项。
- 省费(奋死而战):施放「奋死而战」时,道具消耗降低5点,减少战力增益的道具成本。
- 俭令(重振哀兵):施放「重振哀兵」时,道具消耗降低10点,降低战损弥补的道具成本。
- 天兵借道:在主城附近召唤一支义军部队,持续1小时,操作义军战斗可获得战功。是战功补充的特殊方式,适合前期战功获取效率低的阶段。

4. 养成补充
- 天赐瑰宝:激活后获得宝物「王道谕」,自带【天命】特性,当佩戴武将不超过2阶时可提升1阶(重置政令后宝物会被回收)。是武将早期养成的重要途径,能快速提升武将阶级与战力。


(三)衡道分支:资源与协作双核心
1. 核心点
- 丰铸:铜币基础产量直接增加650,是开荒期铜币积累的基础,适配所有需要铜币的养成与建筑玩法。
- 仓廪:粮食基础产量直接增加2500,解决开荒期粮食短缺的问题,为征兵、征战提供基础资源支撑。
- 谨征:预备兵和乡勇的征兵速度提升30%,加快兵力储备效率,让部队能更快形成战斗力。
- 阜财:城内资源建筑的产量提升10%,长期收益极高,随城内资源建筑等级提升,收益会持续放大。
- 同畴共筑:选择自身1块1-8级资源地进行屯军,盟友可对该资源地共垦;期间自身和共垦玩家均能获得该资源地产量收益,每有1名盟友前来共垦,自身产量额外提升20%。是联盟抱团发育的核心,资源地等级越高、盟友共垦数越多,收益越显著。

- 膏腴沃野:选择一个地块施放,使周围3格以内自身占领的资源地产量提升50%,效果持续6小时;同时获得1份「膏腴沃野密卷」(可赠送给盟友),赠送后自身还能获得500战功。是后期资源自给的关键,可大幅提升核心资源地的产量。

2. 收益强化
- 腴赡:将「膏腴沃野」的资源地产量提升效果从50%增至100%,直接翻倍资源地收益。
- 拓土:把「膏腴沃野」的生效范围从3格扩大至4格,覆盖更多资源地,进一步提升资源收益规模。
- 输粟济盟:选择盟友城池施放,自身获得3000战功,对方获得5万粮食,盟友的征兵速度提升30%(效果持续2小时),且该盟友12小时内无法再次被施加此效果。是联盟互助的重要政令,可快速支援盟友的粮食与征兵需求。

- 速戎:将「输粟济盟」提供的征兵速度加成从30%提升至60%,强化对盟友的支援效果。
- 增廪:使「输粟济盟」的粮食赠送量从5万增加至10万,进一步提升资源支援的力度。
- 凤鸣高冈:选择自身1支野外部队施放,为周围最多5支盟友部队增加10%伤害加成;期间受到加成的盟友部队获得战功时,自身还能额外获得20%战功(每日上限2万)。兼顾联盟战力提升与个人战功收益,适配联盟团战场景。

3. 辅助优化
- 丰获:每次获得循道成符时,有概率额外获得1份(额外获得数量受本次获得符数影响),可积累更多养成道具。
- 节用(驯马/锻造):降低10%的驯马资源消耗和锻造铜币消耗,减少武将装备养成的成本。
- 鸿运善贾:每次施放主动政令时,有一定概率(受消耗符数数量影响)获得50技能点或5金锭,属于随机福利类政令,可补充养成资源。
三、场景化加点流程
1. 开荒期(1-7天)
- 核心需求:快速占领资源地、控制战损、积累基础资源与兵力
- 主分支:王道
加点顺序:更成易帜→缮甲→扩营→节役→奋死而战
(注:优先点出资源战优化政令,再补充兵力储备与战力增益,适配6-12级资源地的开荒需求)
- 辅分支:衡道
加点顺序:丰铸→仓廪→谨征→阜财
(注:先提升基础资源产量与征兵速度,再强化资源建筑收益,夯实开荒的资源基础)
2. 中期发育(8-20天)
- 核心需求:实现“以战养战”资源循环、提升征战与资源地双重收益、补充武将养成
- 主分支:霸者+王道
霸者加点:严刑明赏→以战养战→掠野→积庾→招兵买马
(注:先保障征战体力,再搭建战功换粮体系,最后补充战时补兵能力)
王道加点:补全奋死而战→旌勋→重振哀兵→天兵借道
(注:强化高价值战斗的战力与战功收益,再补充战损弥补与战功获取方式)
- 辅分支:衡道
加点顺序:同畴共筑→膏腴沃野→腴赡→拓土
(注:先开启联盟共垦,再强化核心资源地收益,适配中期资源自给与联盟协作需求)
3. 联盟团战期(20天以后)
- 核心需求:拉满团战战力、强化联盟协作能力、补充养成资源
- 主分支:霸者+衡道
霸者加点:补全火刃燎原→陷阵摧锋→每胜
(注:补全战斗增益政令,提升团战中的输出与生存、机动能力)
衡道加点:输粟济盟→速戎→增廪→凤鸣高冈→鸿运善贾
(注:先强化联盟支援能力,再提升联盟团战的战力与收益,最后通过随机福利补充养成)
- 辅分支:王道
加点重点:补全天赐瑰宝
(注:通过武将阶级提升强化部队核心战力,适配高难度团战需求)
官方图>

*创作者:故里山茶




